Logo

American Heart Association

  189
  0


Final ID: 4143581

Dipeptidyl Peptidase 4 Inhibitor Linagliptin Improves Cardiac Function, Fibrosis and Apoptosis in a Swine Model of Chronic Myocardial Ischemia

Abstract Body (Do not enter title and authors here): Introduction:
Interest is increasing in using novel diabetic medications, such as GLP-1 receptor agonists, to manage coronary artery disease. Dipeptidyl peptidase-4 (DPP-4) inhibitors enhance GLP-1 activity through the same pathway as GLP-1 agonists; however, DPP-4 inhibitors have not been fully evaluated in the setting of ischemic heart disease. We chose to study the DPP-4 inhibitor linagliptin (LIN) in a swine model of chronic myocardial ischemia (CMI).

Goals:
Study the effect of DPP-4 inhibitor LIN in a clinically relevant swine model of CMI to gain insight into potential therapies for patients with myocardial ischemia.

Methods:
Seventeen Yorkshire swine underwent left thoracotomy and ameroid constrictor placement on the left coronary circumflex (LCx) at age 11 weeks. Two weeks later, swine received either vehicle without drug (CON, n=9, F=4, M=5) or LIN 2.5 mg (n=8, F=5, M=3). After 5 weeks of treatment, swine underwent terminal harvest.

Results:
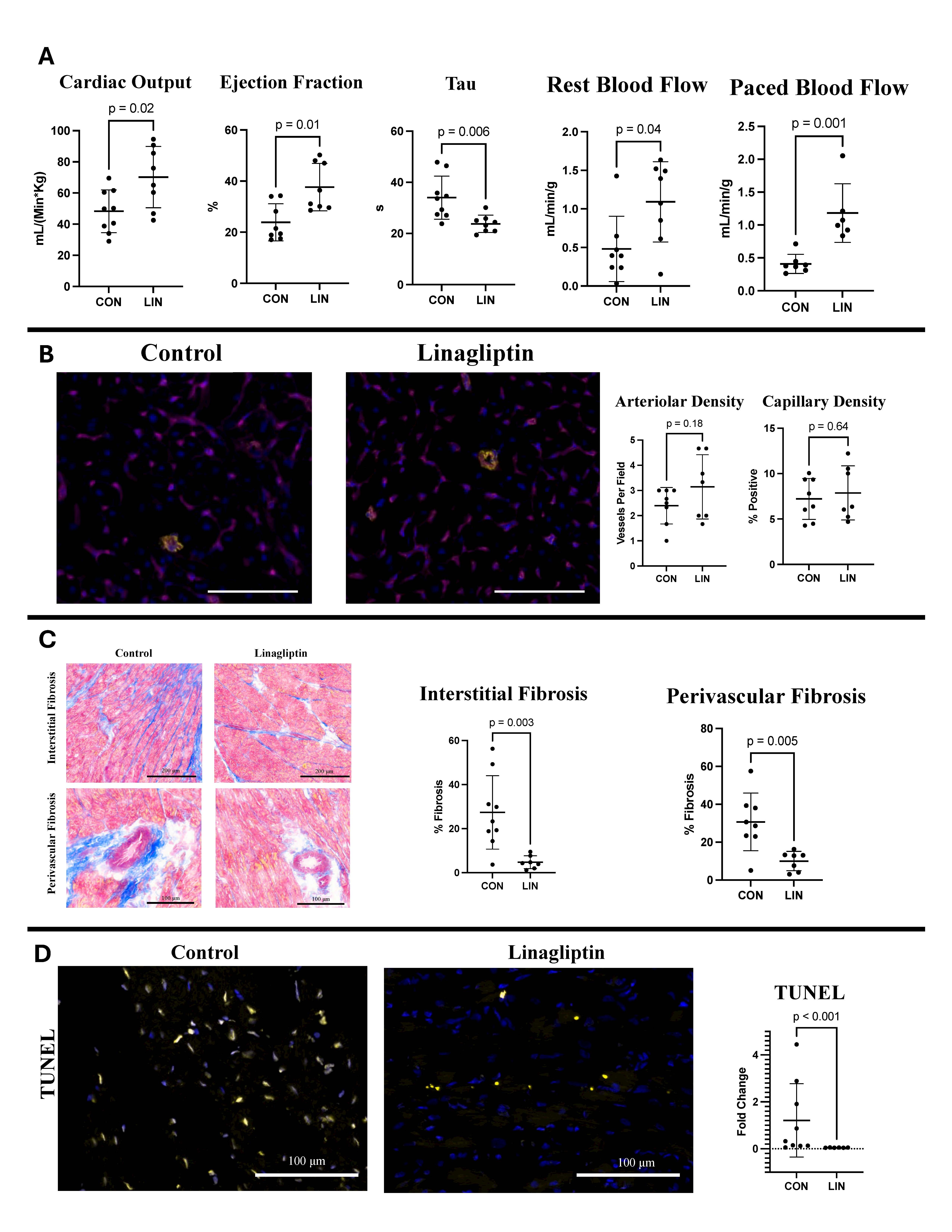
LIN significantly increased cardiac output, stroke volume, ischemic myocardial perfusion at rest, ischemic myocardial perfusion while pacing at 150 beats per minute, and ejection fraction, while decreasing tau (all p<0.05). Trichrome staining showed a marked reduction in ischemic myocardial interstitial and perivascular fibrosis, accompanied by decreased levels of transforming growth factor beta (all p<0.05). Apoptosis, measured by TUNEL, was significantly reduced, along with decreases in apoptosis-inducing factor, Caspase-9, BAD, and cleaved Caspase-9 (all p<0.05). Additionally, there were significant increases in PI3K, phospho-AKT, AMPK, phospho-AMPK, and ENOS, and a significant reduction in collagen 18 and angiostatin (all p<0.05). There were no significant changes in heart rate, arteriolar density, capillary density, or total oxidative stress.

Conclusion:
LIN significantly improved myocardial function and perfusion, likely due to reduced fibrosis and apoptosis. The increased perfusion, independent of vascular density, suggests enhanced vascular reactivity. These benefits in a high-fidelity large animal model of CMI warrant further investigation of LIN to fully understand its potential as a therapy for ischemic heart disease.
  • Harris, Dwight  ( Cardiovascular Research Center, Rhode Island Hospital, Alpert Medical School of Brown University , Providence , Rhode Island , United States )
  • Stone, Christopher  ( Cardiovascular Research Center, Rhode Island Hospital, Alpert Medical School of Brown University , Providence , Rhode Island , United States )
  • Broadwin, Mark  ( Cardiovascular Research Center, Rhode Island Hospital, Alpert Medical School of Brown University , Providence , Rhode Island , United States )
  • Kanuparthy, Meghamsh  ( Cardiovascular Research Center, Rhode Island Hospital, Alpert Medical School of Brown University , Providence , Rhode Island , United States )
  • Sabe, Sharif  ( Cardiovascular Research Center, Rhode Island Hospital, Alpert Medical School of Brown University , Providence , Rhode Island , United States )
  • Nho, Ju-woo  ( Cardiovascular Research Center, Rhode Island Hospital, Alpert Medical School of Brown University , Providence , Rhode Island , United States )
  • Hamze, Jad  ( Cardiovascular Research Center, Rhode Island Hospital, Alpert Medical School of Brown University , Providence , Rhode Island , United States )
  • Abid, Ruhul  ( Cardiovascular Research Center, Rhode Island Hospital, Alpert Medical School of Brown University , Providence , Rhode Island , United States )
  • Sellke, Frank  ( Cardiovascular Research Center, Rhode Island Hospital, Alpert Medical School of Brown University , Providence , Rhode Island , United States )
  • Author Disclosures:
    Dwight Harris: DO NOT have relevant financial relationships | Christopher Stone: DO NOT have relevant financial relationships | Mark Broadwin: DO NOT have relevant financial relationships | Meghamsh Kanuparthy: DO NOT have relevant financial relationships | Sharif Sabe: DO NOT have relevant financial relationships | Ju-Woo Nho: DO NOT have relevant financial relationships | Jad Hamze: DO have relevant financial relationships ; Researcher:Brown University:Active (exists now) ; Researcher:Brown University:Past (completed) | Ruhul Abid: DO have relevant financial relationships ; Consultant:XM Therapeutics:Active (exists now) ; Executive Role:Health and Education for All (non-profit, 501c3):Active (exists now) ; Consultant:Alamgir Research Inc:Past (completed) | Frank Sellke: DO have relevant financial relationships ; Ownership Interest:Xm therapeutics:Active (exists now)
Meeting Info:

Scientific Sessions 2024

2024

Chicago, Illinois

Session Info:

Melvin L. Marcus Early Career Investigator Award in Cardiovascular Sciences Competition

Saturday, 11/16/2024 , 03:15PM - 04:30PM

Abstract Oral Session

More abstracts on this topic:
Effects of Angiotensin Converting Enzyme Inhibition And Afterload Reduction in Single Ventricle Patients Prior To Fontan: Not What You Might Think

Fogel Mark, Biko David, Giner Cassie, Jones Andrea, Ramirez Suarez Karen, Medina Maria, Partington Sara, Vaiyani Danish, Harris Matthew, Whitehead Kevin

An Innovative Human iPSC Cardiomyocyte Platform to Accelerate Cardiac Drug Discovery and Target Validation

Fsicher Benjamin, Carbone Anna, Fust Doerte, Lubitz Sandra, Zimmer Bastian, Schubert Hanna, Kahlid Fatima, Honarnejad Kamran, Zulfiqar Shadaan, Imse Caroline, Luellau Sophie, Gore Ambuj, Ploetzky Claudia

More abstracts from these authors:
Semaglutide Improves Myocardial Perfusion and Performance in a Large Animal Model of Coronary Artery Disease

Stone Christopher, Harris Dwight, Broadwin Mark, Kanuparthy Meghamsh, Yalamanchili Keertana, Nho Ju-woo, Abid Ruhul, Sellke Frank

Uncovering the Mechanisms by Which SGLT-2 Inhibitors Improve Cardiovascular Outcomes: A Proteomic Analysis

Hamze Jad, Harris Dwight, Stone Christopher, Broadwin Mark, Kanuparthy Meghamsh, Sabe Sharif, Abid Ruhul, Sellke Frank

You have to be authorized to contact abstract author. Please, Login
Not Available