Logo

American Heart Association

  201
  0


Final ID: P-181

Class 1 human leukocyte antigens exhibit marked variability in capacity to present isolevuglandin adducts

Abstract Body: Introduction
Isolevuglandins (isoLGs) are lipid peroxidation products that covalently modify lysine residues on self-proteins. These modified self-proteins are processed to peptides that are presented in the context of class I major histocompatibility complexes (MHC-I). In hypertension, this modification enhances CD8+ T cell activation, contributing to inflammation and elevated blood pressure. In mice we found that IsoLG-adduct presentation is highly dependent on class I MHC structure. We sought to determine if human class I MHC (HLAs) exhibit similar variability in their ability to present these adducts by screening alleles representing 90% of the population.

Hypothesis
We hypothesize that HLA subtypes exhibit variable capacity for isoLG presentation.

Methods
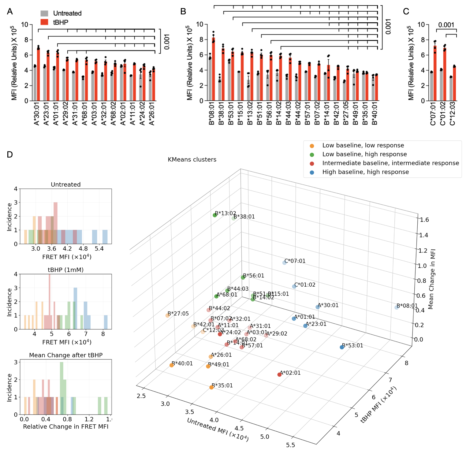
HLA alleles representing 90% demographic frequency were identified from the US National Merit Donor Program Allele Frequency Database. HLA-null human K562 cells were transduced with these alleles, expanded, and enriched for HLA expression by flow cytometry to produce single HLA allele lines. To induce isoLG adduct presentation, cells were treated with 1mM tert-Butyl hydroperoxide (tBHP). After 24 hours, we employed Forster resonance energy transfer (FRET) between HLAs and isoLG-adducts using antibodies specific for both, which we have shown is indicative of IsoLG-adduct presentation (Fig 1A-C).

Results
Substantial variability for isoLG-adduct presentation was observed between HLA subtypes A, B and C (Figure 1A-1C). Scikit-learn’s KMeans clustering revealed four patterns of isoLG-adduct presentation among HLAs: Low baseline/low activation, low baseline/high activation, intermediate baseline/intermediate activation, and high baseline/high activation alleles (Fig 1D).

Conclusions
These findings identify specific HLA alleles as high isoLG presenters, potentially associated with increased immune activation risk. Combining these findings, HLA alleles, and diagnosis code databases could aid in identifying high-risk haplotypes for immune activation in human hypertension.
  • Hunter, Kuniko  ( Vanderbilt University Medical Center , Nashville , Tennessee , United States )
  • Bloodworth, Nathaniel  ( Vanderbilt University Medical Center , Nashville , Tennessee , United States )
  • Abd-eldayem, Marwa  ( Vanderbilt University Medical Center , Nashville , Tennessee , United States )
  • Chen, Wei  ( Vanderbilt University Medical Center , Nashville , Tennessee , United States )
  • Mallal, Simon  ( Vanderbilt University Medical Center , Nashville , Tennessee , United States )
  • Phillips, Elizabeth  ( Vanderbilt University Medical Center , Nashville , Tennessee , United States )
  • Harrison, David  ( Vanderbilt University Medical Center , Nashville , Tennessee , United States )
  • Author Disclosures:
    Kuniko Hunter: DO NOT have relevant financial relationships | Nathaniel Bloodworth: No Answer | Marwa Abd-Eldayem: No Answer | Wei Chen: DO NOT have relevant financial relationships | Simon Mallal: No Answer | Elizabeth Phillips: No Answer | David Harrison: DO NOT have relevant financial relationships
Meeting Info:
Session Info:

Poster Session 1: TAC Competition and Reception

Thursday, 09/05/2024 , 05:30PM - 07:00PM

TAC Poster Session Competition

More abstracts on this topic:
A Novel H2 Relaxin B-Chain-Only Peptide Variant B7-33 Improves The Pathophysiology Of Placental Ischemia In The Reduced Uterine Perfusion Pressure Rat Model Of Preeclampsia

Pantho Ahmed F, Hossain Mohammed, Uddin Mohammad, Amaral Lorena, Campbell Nathan, Afroze Syeda, Vora Niraj, Kuehl Thomas, Lindheim Steven, Lamarca Babbette, Bathgate Ross


A Longitudinal 20-year Analysis Indicates Acceleration of Cardiometabolic Comorbidities on Dementia Risk

Lihua Huang, Danish Muhammad, Auyeung Tw, Jenny Lee, Kwok Timothy, Abrigo Jill, Wei Yingying, Lo Cecilia, Fung Erik

More abstracts from these authors:
T cells activated by IsoLG-adducts display variable organ distribution depending on sex in Hypertension

Abd-eldayem Marwa, Chen Wei, Hunter Kuniko, Rivera-medina Luis Miguel, Hennen Elizabeth, Bloodworth Nathaniel, Harrison David

Immunogenic Peptides Responsible for Experimental Hypertension Contribute to Systemic Lupus Erythematosus

Chen Wei, Abd-eldayem Marwa, Bloodworth Nathaniel, Patrick David, Harrison David

You have to be authorized to contact abstract author. Please, Login
Not Available