Logo

American Heart Association

  31
  0


Final ID: WE524

Metabolomic Analysis in Three US Cohorts With 40 Years of Follow-Up Identifies Metabolomic Profiles Reflecting Metabolic States Associated with Long-Term Obesity Trajectory and Its Related Chronic Disease Risk.

Abstract Body: Background
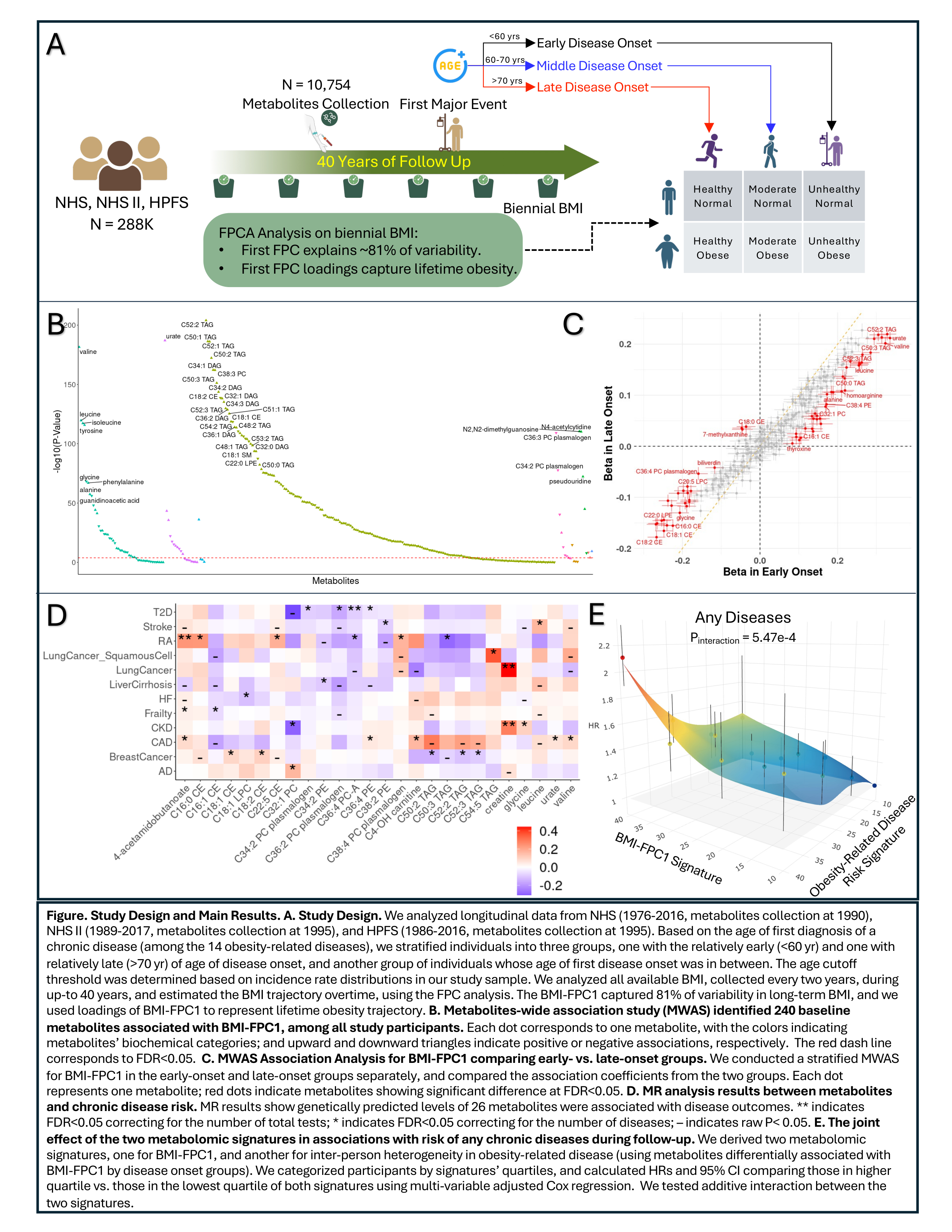
Obesity, a leading risk factor for coronary artery disease (CHD) and other chronic diseases, is a multifactorial condition with heterogenous etiologies and comorbidity profiles.
Hypothesis
Circulating metabolome can capture metabolic states associated with obesity trajectory and inter-person variation in obesity-related disease risk.
Methods
We analyzed up to 40-yr of longitudinal data of 10754 participants from the Nurses’ Health Studies and Health Professionals Follow-Up Study. Baseline plasma levels of 288 metabolites were profiled using LC-MS. Body mass index (BMI) was collected biennially, and its trajectory was estimated using function principal component (FPC) analysis. We categorize participants as having early- (<60y) or late-onset (>70y) obesity-related diseases based on age of first onset of 14 chronic diseases (Fig A). Linear regression was used to examine metabolites-BMI trajectory associations; elastic net regression to derive metabolomic signatures for BMI trajectory; Cox model to examine association with disease risk; and Mendelian randomization (MR) analysis to infer potential causal relationships.
Results
The FPC1 of BMI trajectory accounted 81% of variation. We identified extensive associations between baseline metabolites with BMI-FPC1 (240 at FDR<0.05; Fig B). Further stratified analysis identified 63 metabolites, including glycine, alanine and C52:2 TAG, showing stronger associations with BMI-FPC1 among participants with early-onset vs late-onset of obesity-related diseases (Fig C). In MR analysis, genetically predicted levels of 26 metabolites were associated with at least one of these diseases (e.g., C4-OH carnitine with CHD; Fig D).
We identified a metabolomic signature for BMI-FPC1, which was associated with risk of any chronic disease in multivariable-adjusted analysis (HR=1.99, p=4e-47). A second metabolomic signature, derived from the 63 metabolites differentially associated with BMI-FPC1 between two disease groups, was associated with disease risk after adjusting for the BMI-FPC1 signature (HR=1.2, p=5e-10). The two signatures showed an additive effect (p-interaction=6e-4), with participants in the highest vs. lowest quartiles of both signatures having a 11.3-fold higher disease risk (p=3e-50; Fig E).
Conclusions
We identified metabolomic profiles reflecting metabolic states related to long-term BMI trajectory and inter-individual variation in obesity-related disease risk, which may facilitate personalized intervention.
  • Wang, Xingyan  ( Harvard T.H. Chan School of Public , Boston , Massachusetts , United States )
  • Yun, Huan  ( Harvard T.H. Chan School of Public , Boston , Massachusetts , United States )
  • Hu, Jie  ( Massachusetts General Hospital , Boston , Massachusetts , United States )
  • Mei, Zhendong  ( Brigham and Women's Hospital , Boston , Massachusetts , United States )
  • Bhupathiraju, Shilpa  ( Harvard T.H. Chan School of Public , Boston , Massachusetts , United States )
  • Tobias, Deirdre  ( Brigham and Women's Hospital , Boston , Massachusetts , United States )
  • Giovannucci, Edward  ( Harvard School of Public Health , Boston , Massachusetts , United States )
  • Zhang, Xuehong  ( Harvard T.H. Chan School of Public , Boston , Massachusetts , United States )
  • Hu, Frank  ( HARVARD SCHOOL OF PUBLIC HEALTH , Boston , Massachusetts , United States )
  • Liang, Liming  ( Harvard University , Boston , Massachusetts , United States )
  • Li, Jun  ( Harvard Medical School, BWH , Boston , Massachusetts , United States )
  • Author Disclosures:
Meeting Info:

EPI-Lifestyle Scientific Sessions 2026

2026

Boston, Massachusetts

Session Info:

Poster Session 2

Wednesday, 03/18/2026 , 05:00PM - 07:00PM

Poster Session

More abstracts on this topic:
Agreement Between Parent-Report and Electronic Health Record Body Mass Index Among Children in the Young Hearts Study

Petito Lucia, Daniels Stephen, Labarthe Darwin, Davis Matthew, Rosenman Marc, Narayan Rashmi, Pletcher Mark, Alenghat Francis, Gandhi Rupali, Lefaiver Cheryl, Luff Amanda, Zmora Rachel, Khan Huma, Appelhans Brad, Lui Karen, Caskey Rachel, Allen Norrina, Wang Yaojie, Chopra Aashima, Phillips Darci, Perak Amanda, Lloyd-jones Donald, De Ferranti Sarah, Gooding Holly

Aldosterone Renin Ratio and Urinary Aldosterone are Potential Biomarkers for Patients with Resistant Hypertension on a High Sodium Diet with Stage 2 Heart Failure.

Stafford William, Greer Jacob, Peng Li, Dudenbostel Tanja

More abstracts from these authors:
Carbohydrate Quality, Pathway-specific Polygenic Risk Scores, and Risk of Type 2 Diabetes among US Men and Women

Mei Zhendong, Stampfer Meir, Willett Walter, Liang Liming, Hu Frank, Li Jun, Alessa Hala, Wang Xingyan, Mousavi Seyed, Sevilla-gonzalez Magdalena, Yun Huan, Hu Jie, Bhupathiraju Shilpa, Sun Qi

Genetic Drivers of Comorbid Heterogeneity in Obesity: Genome-Wide Association Analysis in Three Cohorts with 40 Years of Follow-up

Wang Xingyan, Liang Liming, Li Jun, Hu Jie, Yun Huan, Mei Zhendong, Bhupathiraju Shilpa, Giovannucci Edward, Tobias Deirdre, Zhang Xuehong, Hu Frank

You have to be authorized to contact abstract author. Please, Login
Not Available