Logo

American Heart Association

  168
  0


Final ID: P1036

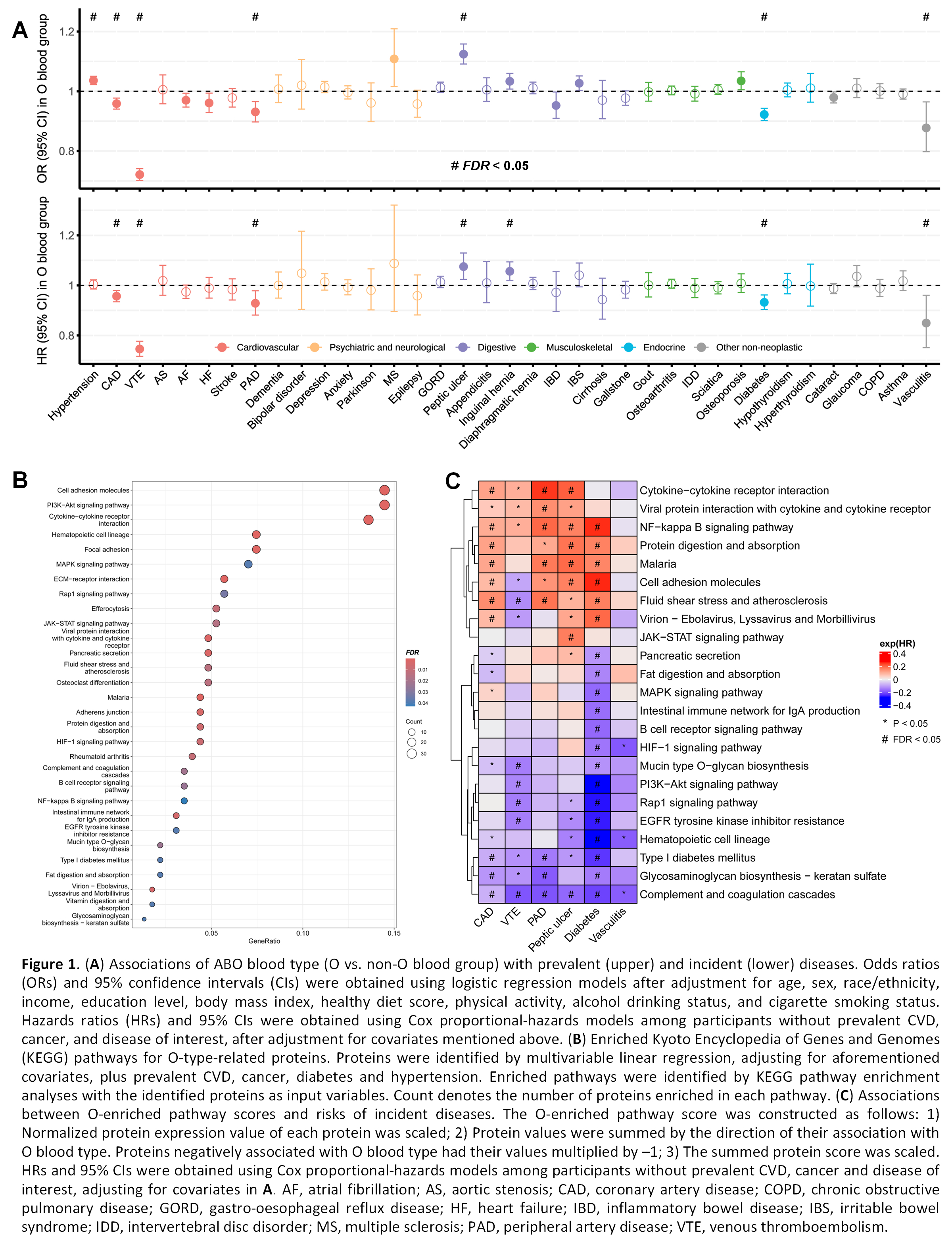
ABO Blood Type, Plasma Proteomic Profile, and Risk of Chronic Disease

Abstract Body: Background: ABO blood type has been related to cardiometabolic diseases, but the underlying mechanism is not well-understood.
Hypothesis: O blood group has lower risks of cardiometabolic diseases, and a cardiometabolic favorable plasma proteomic profile compared to non-O blood group.
Methods: In ~500,000 participants from the UK Biobank, we examined associations of ABO blood type (O [43%] vs. non-O blood group) with 37 non-cancer diseases both cross-sectionally and prospectively. In a subsample with plasma proteomics data (n = 44,562), we examined whether O-type-related proteins mediate the associations between O blood type and diseases.
Results: O blood type was associated with six diseases in both cross-sectional and prospective analyses (FDR < 0.05). Compared to non-O blood group, O blood group had lower risks of venous thromboembolism (VTE; HR = 0.75 [95% CI: 0.72–0.78]), peripheral artery disease (0.93 [0.88–0.98]), coronary artery disease (CAD; 0.96 [0.93–0.98]), diabetes (0.93 [0.90–0.96]) and vasculitis (0.85 [0.75–0.96]), and a higher risk of peptic ulcer (1.08 [1.02–1.13]; Figure 1A). Out of 2911 proteins, 198 and 184 proteins were positively and negatively associated with O blood type, respectively; and these proteins were enriched in 30 KEGG pathways (Figure 1B). By constructing O-enriched protein pathway scores, we found that 13 and 6 scores were negatively associated with risks of diabetes and VTE, respectively, and seven scores were positively associated with risk of peptic ulcer (Figure 1C; FDR < 0.05). Further mediation analyses revealed that certain protein pathways such as mucin O-glycan or glycosaminoglycan biosynthesis potentially mediated the negative associations of O blood type with VTE, diabetes, and CAD, while infection-related pathways potentially mediated the positive association between O blood type and peptic ulcer.
Conclusions: O blood type is associated with lower risks of multiple cardiometabolic diseases. Circulating proteins may potentially link O blood type and these diseases.
  • Jia, Chengyong  ( ALBERT EINSTEIN COLLEGE OF MEDICINE , Bronx , New York , United States )
  • Zhang, Yanbo  ( ALBERT EINSTEIN COLLEGE OF MEDICINE , Bronx , New York , United States )
  • Luo, Kai  ( ALBERT EINSTEIN COLLEGE OF MEDICINE , Bronx , New York , United States )
  • Kaplan, Robert  ( ALBERT EINSTEIN COLLEGE OF MEDICINE , Bronx , New York , United States )
  • Rohan, Thomas  ( ALBERT EINSTEIN COLLEGE OF MEDICINE , Bronx , New York , United States )
  • Qi, Qibin  ( ALBERT EINSTEIN COLLEGE OF MEDICINE , Bronx , New York , United States )
  • Author Disclosures:
    Chengyong Jia: DO NOT have relevant financial relationships | Yanbo Zhang: DO NOT have relevant financial relationships | Kai Luo: DO NOT have relevant financial relationships | robert kaplan: DO NOT have relevant financial relationships | Thomas Rohan: No Answer | Qibin Qi: DO NOT have relevant financial relationships
Meeting Info:
Session Info:

PS01.03 Cardiometabolic Health and Disorders 1

Thursday, 03/06/2025 , 05:00PM - 07:00PM

Poster Session

More abstracts on this topic:
A DHX38 Spliceosomal Mutation Impairs MYC Signaling, Cardiac Transcriptome Splicing, and Leads to Diastolic Dysfunction

Iwanski Jessika, Sarvagalla Sailu, Methawasin Mei, Van Den Berg Marloes, Churko Jared

A prognostic molecular signature of hepatic steatosis is spatially heterogeneous and dynamic in human liver

Perry Andrew, Huang Shi, Martens Liesbet, Kendall Timothy, Thone Tinne, Amancherla Kaushik, Bailin Samuel, Gabriel Curtis, Koethe John, Carr John, Terry James, Hadad Niran, Vaitinadin Nataraja Sarma, Freedman Jane, Tanriverdi Kahraman, Alsop Eric, Van Keuren-jensen Kendall, Sauld John, Mahajan Gautam, Khan Sadiya, Colangelo Laura, Nayor Matthew, Chatterjee Emeli, Fisher-hoch Susan, Mccormick Joseph B, North Kari, Below Jennifer, Wells Quinn, Abel Dale, Kalhan Ravi, Scott Charlotte, Guilliams Martin, Gamazon Eric, Jimenez Ramos Maria, Fallowfield Jonathan, Banovich Nicholas, Das Saumya, Shah Ravi, Farber-eger Eric, Roshani Rashedeh, Stolze Lindsey, Betti Michael, Zhao Shilin

More abstracts from these authors:
Healthy Dietary Pattern, Blood Transcriptomic Profile, and Risk of Cardiovascular Disease: Findings from the Hispanic Community Health Study/Study of Latinos (HCHS/SOL)

Jia Chengyong, Qi Qibin, Justice Anne, Luo Kai, Graff Mariaelisa, Highland Heather, Wang Tao, Yu Bing, Kaplan Robert, North Kari

Coffee Intake, Gut Microbiome, and Blood Metabolomic Pathways in Relation to Diabetes and Cardiometabolic Health: Findings from the Hispanic Community Health Study/Study of Latinos (HCHS/SOL)

Zhang Yanbo, Kaplan Robert, Qi Qibin, Wang Yi, Peters-samuelson Brandilyn, Luo Kai, Yu Bing, Mossavar-rahmani Yasmin, Cordero Christina, Floyd James, Burk Robert

You have to be authorized to contact abstract author. Please, Login
Not Available