Logo

American Heart Association

  43
  0


Final ID: LBP29

Novel Combination Therapy with Sildenafil and Rapamycin Potentiates Chemotherapeutic Efficacy of Doxorubicin in Breast Cancer while Suppressing its Cardiotoxicity

Abstract Body (Do not enter title and authors here): Background: Doxorubicin (DOX) is a cornerstone of chemotherapy regimens for breast cancer, but it leads to development of drug resistance and multi-organ dysfunction including cardiotoxicity. Our previous studies revealed that Sildenafil (Sild, Phosphodiesterase 5 inhibitor) potentiated antitumor efficacy of DOX, while ameliorating DOX-induced cardiotoxicity and Rapamycin (Rapa, mammalian target of rapamycin, mTOR, inhibitor) also protected heart against myocardial injuries. In the present study, we examined whether a novel combination therapy with Sild and Rapa can mitigate DOX-induced cardiotoxicity, while potentiating its chemotherapeutic efficacy.
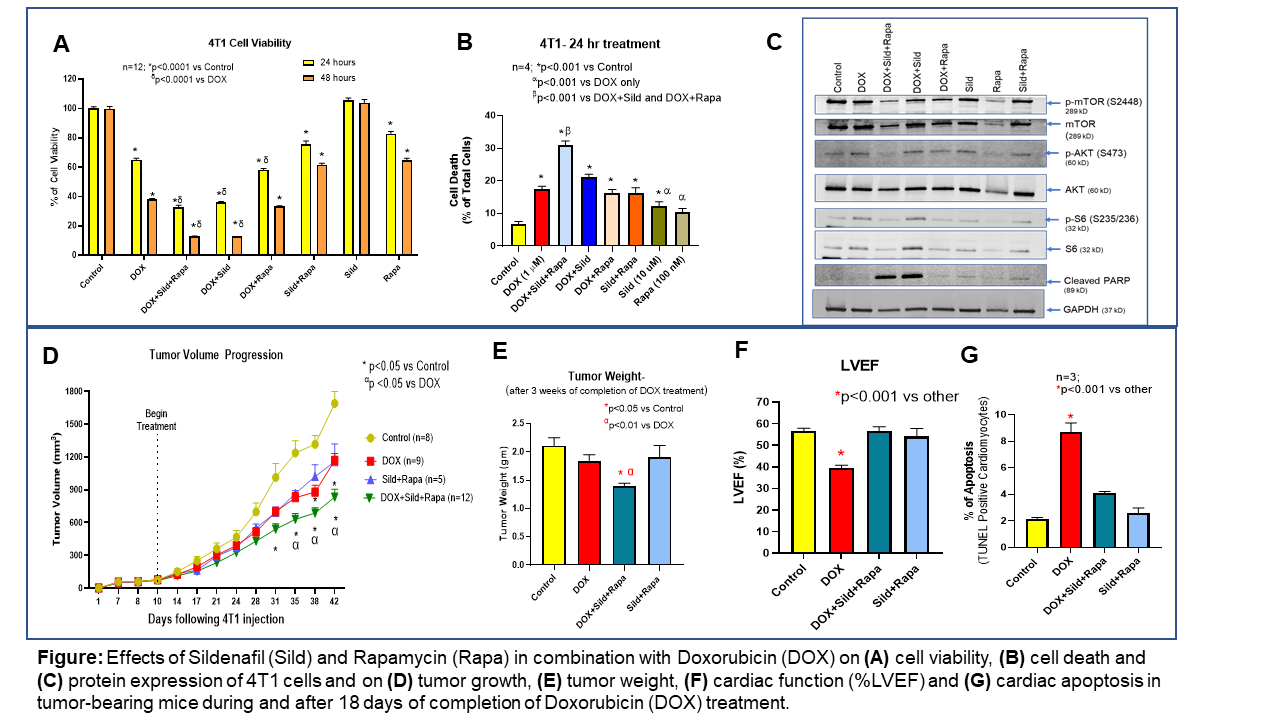
Methods & Results: Murine breast cancer cells, 4T1, were treated with DOX (1mM), and/or Sild (10mM) and Rapa (100nM) for 24-hr or 48-hr. Combination of Sild and Rapa significantly suppressed cell viability (Fig. A) with enhanced cell death (Fig. B) as compared to DOX treatment alone in 4T1 cells. Western blot analysis showed Sild+Rapa in presence of DOX suppressed phosphorylation as well as total expression of mTOR, AKT and S6, but induced cleaved-PARP level in 4T1 cells (Fig. C). Female Balb/c mice engrafted with orthotopic 4T1 tumors were treated with DOX (3mg/kg, twice/week, i.p., 5 times) and/or Sild (1.4mg/kg/daily, p.o.) and Rapa (0.25 mg/kg, twice a week, i.p.). After 18 days of completion of DOX treatment, tumor growth and weight were significantly reduced compared to control, which was further attenuated by cotreatment with Sild+Rapa (Fig. D&E). DOX treatment significantly reduced cardiac systolic function (Fig. F) in tumor bearing mice (left ventricular ejection fraction, LVEF:39±1.2%) compared to control (LVEF:57±1.4%) with higher cardiac apoptosis (Fig. G). Importantly, cotreatment of Sild+Rapa with DOX effectively restored the cardiac function in the tumor-bearing mice (LVEF of 57±2.1%) with reduction of apoptosis.
Conclusion: Cotreatment with Sild and Rapa may represent a novel strategy to reduce cardiotoxicity associated with DOX, while simultaneously enhancing its chemosensitivity, which would have a significant impact on breast cancer patients subjected to chemotherapy.
  • Morales, Nicolas  ( VIRGINIA COMMONWEALTH UNIVERSITY , Richmond , Virginia , United States )
  • Hallesy, Jacob  ( VIRGINIA COMMONWEALTH UNIVERSITY , Richmond , Virginia , United States )
  • Mathew, Rebecca  ( VIRGINIA COMMONWEALTH UNIVERSITY , Richmond , Virginia , United States )
  • Kodali, Varun  ( VIRGINIA COMMONWEALTH UNIVERSITY , Richmond , Virginia , United States )
  • Ray, Joshua  ( VIRGINIA COMMONWEALTH UNIVERSITY , Richmond , Virginia , United States )
  • Chillara, Ananya  ( VIRGINIA COMMONWEALTH UNIVERSITY , Richmond , Virginia , United States )
  • Edwards, Jonnel  ( VIRGINIA COMMONWEALTH UNIVERSITY , Richmond , Virginia , United States )
  • Kraskauskas, Donatas  ( VIRGINIA COMMONWEALTH UNIVERSITY , Richmond , Virginia , United States )
  • Puchalapalli, Madhavi  ( VIRGINIA COMMONWEALTH UNIVERSITY , Richmond , Virginia , United States )
  • Koblinski, Jennifer  ( VIRGINIA COMMONWEALTH UNIVERSITY , Richmond , Virginia , United States )
  • Kukreja, Rakesh  ( VIRGINIA COMMONWEALTH UNIVERSITY , Richmond , Virginia , United States )
  • Das, Anindita  ( VIRGINIA COMMONWEALTH UNIVERSITY , Richmond , Virginia , United States )
  • Author Disclosures:
    Nicolas Morales: DO NOT have relevant financial relationships | Jennifer Koblinski: No Answer | Rakesh Kukreja: No Answer | Anindita Das: DO NOT have relevant financial relationships | Jacob Hallesy: DO NOT have relevant financial relationships | Rebecca Mathew: No Answer | Varun Kodali: No Answer | Joshua Ray: DO NOT have relevant financial relationships | Ananya Chillara: DO NOT have relevant financial relationships | Jonnel Edwards: No Answer | Donatas Kraskauskas: No Answer | Madhavi Puchalapalli: DO NOT have relevant financial relationships
Meeting Info:

Scientific Sessions 2025

2025

New Orleans, Louisiana

Session Info:

Precision Interventions for the Failing Heart: Genetic, Metabolic, and Immune Frontiers

Saturday, 11/08/2025 , 02:30PM - 03:30PM

Abstract Poster Board Session

More abstracts on this topic:
A Randomized Phase 2 Trial of Muvalaplin: An Oral Disrupter of the Assembly of Lipoprotein(a) Particles

Nicholls Stephen, Ni Wei, Rhodes Grace, Nissen Steven, Navar Ann Marie, Michael Laura, Krege John

Clinical and Biomarker Subtypes of Preeclampsia and Future Cardiovascular Health

Minhas Anum, Greenland Philip, Levine Lisa, Vandergrift Nathan, Yee Lynn, Rouse Caroline, Waks Ashten, Khan Sadiya, Catov Janet, Chinni Bhargava, Manlhiot Cedric, Ndumele Chiadi, Wallace Amelia, Boyer Theresa, Grobman William, Merz Cn, Saade George

More abstracts from these authors:
Dual inhibition of PDE5-mTOR Enhances Chemoimmunotherapeutic Efficacy in Breast Cancer and Reduces Cardiotoxicity

Das Anindita, Mathew Rebecca, Kodali Varun, Zwiren Virginia, Kraskauskas Donatas, Somasundaram Krishal, Kukreja Rakesh

You have to be authorized to contact abstract author. Please, Login
Not Available