Logo

American Heart Association

  97
  0


Final ID: MP717

Decoding Endocardial Fibroelastosis with Differentially Regulated miR-100-5p and miR-503-5p

Abstract Body (Do not enter title and authors here): Background: Endocardial fibroelastosis is a unique form of subendocardial fibrosis leading to diastolic dysfunction and heart failure. The root cause of EFE is the fibrogenic transition of endocardial endothelial cells (EECs) to mesenchymal cells known as endothelial-to-mesenchymal transition (EndMT). MicroRNAs (miRNAs) have already been identified as crucial epigenetic regulators of epithelial-to-mesenchymal transition in tumor growth and cancer, but little is known about their role in EndMT-driven cardiac fibrosis.

Hypothesis: miRNAs are uniquely expressed in EFE, and their downstream targets modulate EndMT.

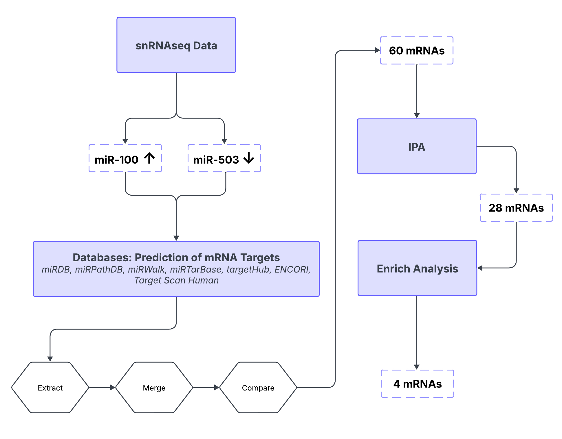
Methods: Expression levels of miRNAs were identified in snRNAseq data comparing EFE with age-matched healthy controls. Differentially regulated miRNAs were further reevaluated by qRT-PCR. In silico analyses were performed to predict mRNA targets of dysregulated specific miRNAs in EECs using open-access databases. Computational modeling filtered mRNA targets associated with the regulation of EndMT using Python, EnrichR, and Ingenuity Pathway Analysis (IPA), with qRT-PCR confirmation.

Results: Endocardial-derived clusters in snRNAseq data indicated two differentially regulated miRNAs: miR-100 upregulation and miR-503 downregulation. qRT-PCR confirmed the upregulation of miR-100-5p and downregulation of miR-503-5p in EFE tissue compared to healthy controls. In silico analysis predicted the involvement of both dysregulated miRNAs in EndMT by regulating downstream targets associated with the TGF-ß pathway, i.e., SKI and ZBTB7A for miR-100-5p, and SMAD7 for miR-503-5p. All are involved in the negative regulation of the TGF-ß pathway and are also targeting CYP26B1, a key regulator in early heart valve development. According to the in silico analysis, CYP26B1 expression levels were unaffected by the two miRNAs, as we confirmed in EFE compared to healthy tissue and cells by qRT-PCR. Additionally, snRNAseq data showed the downregulation of SKI, ZBTB7A, and the upregulation of SMAD7 in EEC-derived clusters compared to the controls. All experiments were conducted in biological triplicate. Data were analyzed using an unpaired t-test.

Conclusions: For the first time, we identified the dysregulation of two miRNAs, miR-100-5p and miR-503-5p, in EFE and their potential role in regulating EndMT. These findings highlight their possible use as ratio-based biomarkers and novel therapeutic targets in patients with EFE.
  • Zajac, Cindy  ( Boston Children's Hospital, Harvard , Boston , Massachusetts , United States )
  • Gaal, Julia  ( Boston Children's Hospital, Harvard , Boston , Massachusetts , United States )
  • Costa De Freitas, Renata Caroline  ( Boston Children's Hospital , Boston , Massachusetts , United States )
  • Diaz-gil, Daniel  ( Boston Children's Hospital, Harvard , Boston , Massachusetts , United States )
  • Zhu, Yonglin  ( Boston Children's Hospital, Harvard , Boston , Massachusetts , United States )
  • Saraci, Kerstin  ( Boston Children's Hospital, Harvard , Boston , Massachusetts , United States )
  • Gierlinger, Gregor  ( Kepler University Hospital, Johannes Kepler University , Linz , Austria )
  • Melero-martin, Juan  ( Boston Children's Hospital , Boston , Massachusetts , United States )
  • Axt-fliedner, Roland  ( University Hospital Giessen and Marburg (UKGM), Justus-Liebig-University , Giessen , Hesse , Germany )
  • Del Nido, Pedro  ( Boston Children's Hospital, Harvard , Boston , Massachusetts , United States )
  • Friehs, Ingeborg  ( Boston Children's Hospital, Harvard , Boston , Massachusetts , United States )
  • Author Disclosures:
    Cindy Zajac: DO NOT have relevant financial relationships | Pedro Del Nido: DO have relevant financial relationships ; Ownership Interest:Autus Valve Technologies:Active (exists now) ; Ownership Interest:CellVie:Active (exists now) ; Consultant:Starlight Cardiovascular:Active (exists now) | Ingeborg Friehs: No Answer | Julia Gaal: DO NOT have relevant financial relationships | Renata Caroline Costa de Freitas: DO NOT have relevant financial relationships | Daniel Diaz-Gil: No Answer | Yonglin Zhu: DO NOT have relevant financial relationships | Kerstin Saraci: No Answer | Gregor Gierlinger: DO NOT have relevant financial relationships | Juan Melero-Martin: DO NOT have relevant financial relationships | Roland Axt-Fliedner: No Answer
Meeting Info:

Scientific Sessions 2025

2025

New Orleans, Louisiana

Session Info:

Genetic and Molecular Mechanisms in Congenital Heart Disease: From Pathogenesis to Targeted Therapies

Saturday, 11/08/2025 , 12:15PM - 01:30PM

Moderated Digital Poster Session

More abstracts on this topic:
Adipocyte Enhancer Binding Protein 1 (AEBP1) Inhibition as a Potential Anti-Fibrotic Therapy in Heart Failure

Shankar Thirupura S, Calder Dallen, Sachse Frank, Kyriakopoulos Christos, Maneta Eleni, Srinivasan Harini, Tseliou Eleni, Navankasattusas Sutip, Selzman Craig, Boudina Sihem, Seidel Thomas, Visker Joseph, Lavine Kory, Drakos Stavros, Amrute Junedh, Polishchuk Georgiy, Lunde J Ty, Ling Jing, Ferrin Peter, Hamouche Rana, Feigle Dominik

An innate immune component in hypertension-induced cardiac dysfunction
Christoph Mora, Katherine Deck, Yunmeng Liu, Lance Benson, Tonya Rafferty, & Shengyu Mu

Mora Christoph, Deck Katherine, Liu Yunmeng, Mu Shengyu, Benson Lance, Guo Yunping

More abstracts from these authors:
Imatinib Mesylate and Sirolimus Inhibit Fibrogenic Activation of Endocardial Endothelial Cells

Von Mueffling Alexa, Friehs Ingeborg, Gaal Julia, Zajac Cindy, Lee Umji, Diaz-gil Daniel, Jenkins Kathy, Melero-martin Juan, Del Nido Pedro, Mayer John

Fibro-proliferative Remodeling of the Endocardium in Pulmonary Vein Stenosis

Gaal Julia, Jenkins Kathy, Casar Berazaluce Alejandra, Melero-martin Juan, Del Nido Pedro, Yuan Ke, Friehs Ingeborg, Hammer Peter, Lee Umji, Kim Yunhye, Saraci Kerstin, Zajac Cindy, Klouda Tim, Diaz-gil Daniel, Baird Chris

You have to be authorized to contact abstract author. Please, Login
Not Available