Logo

American Heart Association

  92
  0


Final ID: Mo4011

Mitochondrial-Targeted Therapies in Ischemic Cardiomyopathy: A Systematic Review of Preclinical and Clinical Evidence (2000–2025)

Abstract Body (Do not enter title and authors here): Background: Ischemic cardiomyopathy (ICM) is characterized by energy failure, oxidative stress, and cardiomyocyte death—processes heavily influenced by mitochondrial dysfunction. This systematic review evaluates mitochondrial-targeted therapies in ICM across preclinical and clinical studies published between 2000 and 2025.
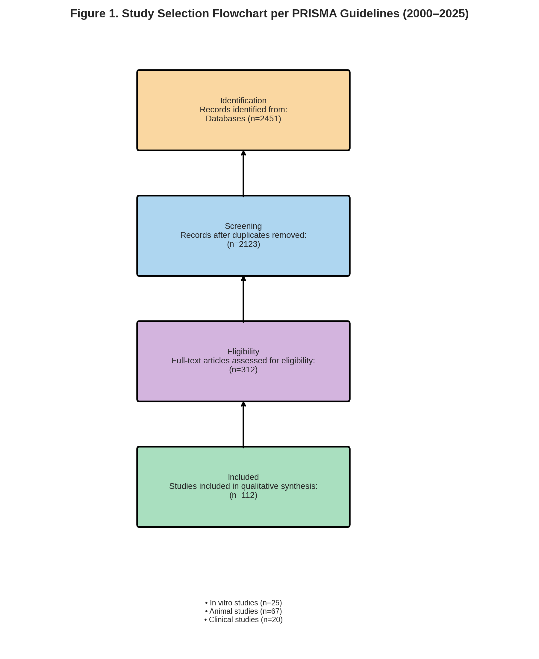
Methods: We searched PubMed, Embase, and Web of Science for studies targeting mitochondrial pathways in ICM models. Eligible studies included pharmacologic agents, peptides, gene therapies, and mitochondrial transplantation in in vitro, animal, or human settings. Key outcomes—ejection fraction, infarct size, fibrosis, and mitochondrial function—were extracted and summarized.
Results: A total of 112 studies (67 animal, 25 in vitro, 20 clinical) met inclusion. Mitochondria-targeted antioxidants such as MitoQ and Elamipretide (SS-31) consistently reduced infarct size and improved mitochondrial function in rodent models; SS-31 also showed hemodynamic benefit in canine heart failure but only modest improvement in human trials. mPTP inhibitors (e.g., cyclosporine A) reduced infarcts in small animal studies but failed in large clinical trials. Fission inhibitors (e.g., Mdivi-1, P110) preserved mitochondrial morphology and enhanced survival post-infarction. Gene therapies enhancing mitochondrial proteins (e.g., Bcl-2, SIRT3, PGC-1α) improved cardiac energetics and function in animals. Mitochondrial transplantation showed promise in restoring myocardial bioenergetics in preclinical studies and early human cases.
Discussion: Mitochondrial-targeted therapies address key ICM mechanisms—oxidative damage, permeability transition, disrupted dynamics, and impaired biogenesis. While preclinical results are strong, translation to humans remains limited. Challenges include timing of delivery, tissue targeting, and variability in human mitochondrial health. Combination therapies and personalized approaches may enhance efficacy.
Conclusion: Mitochondrial therapies show high potential in modifying ICM pathophysiology. Further clinical trials, precision targeting, and combination strategies are needed to translate preclinical successes into durable patient outcomes.
  • Arko, Soumyadipto Biswas  ( Dhaka Medical College and Hospital , Dhaka , Bangladesh )
  • Saha, Utsow  ( Icahn School of Medicine at Mount Sinai , Queens , New York , United States )
  • Dip, Sajib Acharjee  ( Virginia Tech , Blacksburg , Virginia , United States )
  • Author Disclosures:
    Soumyadipto Biswas Arko: DO NOT have relevant financial relationships | Utsow Saha: DO NOT have relevant financial relationships | Sajib Acharjee Dip: DO NOT have relevant financial relationships
Meeting Info:

Scientific Sessions 2025

2025

New Orleans, Louisiana

Session Info:

New Frontiers in Cardiac Injury, Therapies, and Disparities

Monday, 11/10/2025 , 01:00PM - 02:00PM

Abstract Poster Board Session

More abstracts on this topic:

Baseline Measurements of Cellular Respiration Affect the Response to Thiamine Treatment in Post-arrest Patients

Vine Jacob, Donnino Michael, Lee John, Balaji Lakshman, Berlin Noa, Simpson Michael, Moskowitz Ari, Liu Xiaowen, Berg Katherine, Grossestreuer Anne

A Case of Clozapine-Induced Myocarditis: An Under-described Side Effect

Ibrahim Rand, Clearo Kellie

You have to be authorized to contact abstract author. Please, Login
Not Available