Logo

American Heart Association

  50
  0


Final ID: MP2498

Semaglutide Modulates the Cardio-Hepatic Axis By Mitigating Lipid and Fibrosis Deposition Independent of Weight Loss in Obese HFpEF

Abstract Body (Do not enter title and authors here): Introduction: Heart failure with preserved ejection fraction (HFpEF) is a prevalent and morbid syndrome strongly linked with obesity. The Glucagon-like Peptide-1 (GLP-1) agonists have emerged as promising therapeutic tools, but their multifarious mechanisms remain under investigation. We investigated proteomic changes in the heart and liver in a pre-clinical model of cardiometabolic HFpEF and the effects of the GLP-1 agonist, semaglutide, with particular focus on lipid and fibrosis signaling.

Methods: 10-week-old male ZSF1 obese rats (HFpEF) were treated with low-dose semaglutide (30 nmol/kg subcutaneously twice weekly, n=5) or vehicle (n=5) for 16 weeks. Myocardial and hepatic tissue were collected for mass spectrometry-based proteomics and histology evaluating lipid deposition (TEM and Oli red O) and fibrosis (Sirius Red/Fast Green collagen stain). Protein was labeled using tandem mass tags (TMT-16plex) for multiplexing and quantitation. Post-processing analysis included linear mixed modeling for differential abundance and pathway enrichment analysis (false discovery rate was 0.25).

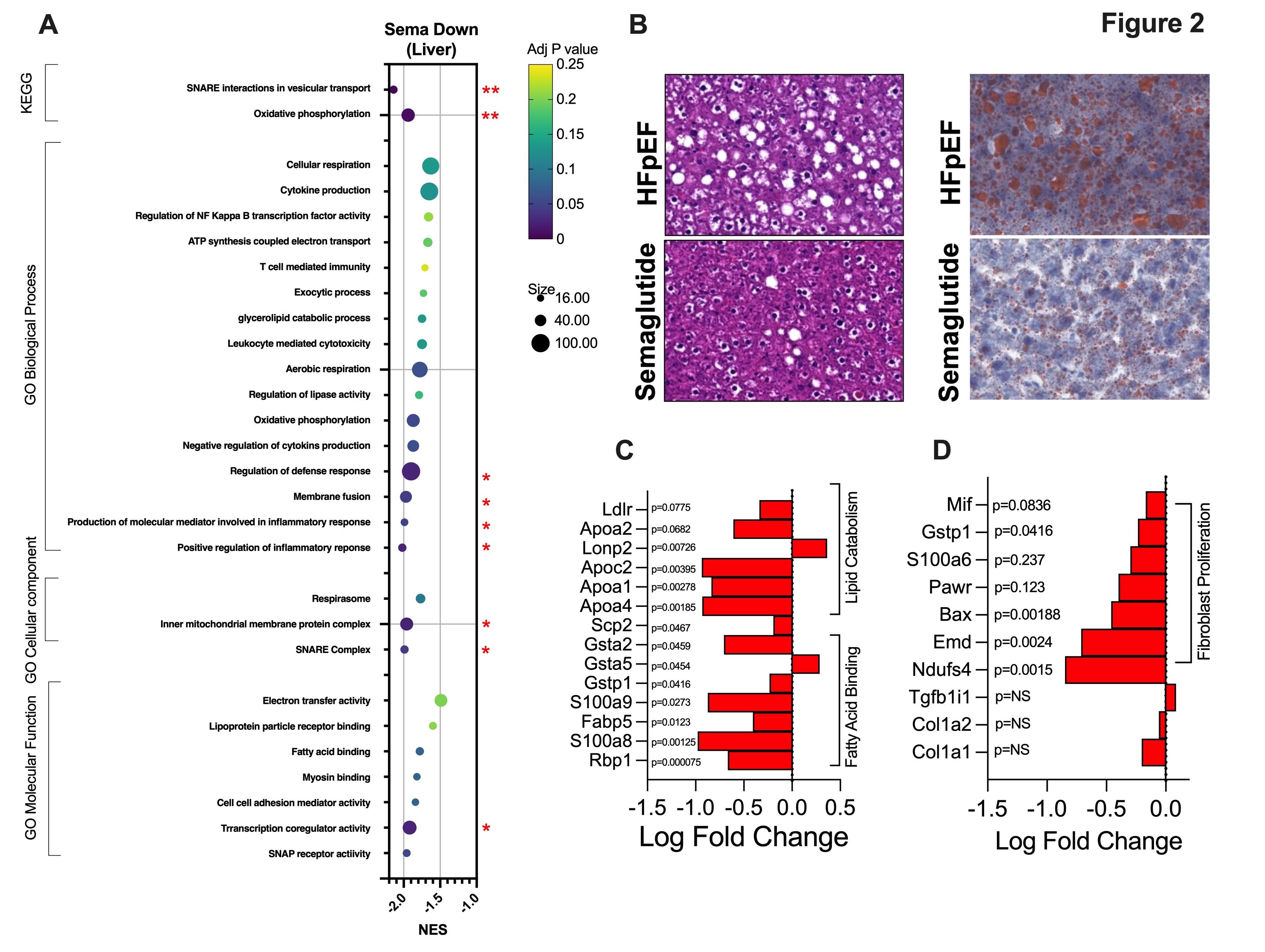
Results: The dose of semaglutide used in this study did not alter body weight. Myocardial enriched pathways for proteins upregulated by semaglutide were related to the ribosome and branch chain amino acid degradation (Fig. 1A). Myocardial enriched pathways for proteins downregulated by semaglutide were related to PPAR signaling, protein-lipid complex, and calmodulin binding. Hepatic enriched pathways for proteins upregulated by semaglutide were related to the ribosome and rRNA binding. Hepatic enriched pathways for proteins downregulated by semaglutide were related to the inflammatory response, oxidative phosphorylation, and SNARE proteins (Fig. 2A). Intracellular myocardial LD quantity and size were decreased as well as were numerous proteins related to lipid homeostasis with semaglutide treatment (Fig. 1B). Left ventricular fibrosis was also reduced with GLP-1 therapy (representative images in Fig. 1C). Similarly, hepatic lipid deposition and fatty acid/lipid protein signaling and fibroblast proliferation pathways were mitigated by semaglutide (Fig. 2B and 2C).

Conclusion: These studies provide the first myocardial and hepatic proteomic atlas of the effects of GLP-1 agonism in a pre-clinical model of obese HFpEF. These results link the protective systemic actions of semaglutide on cardiac and hepatic lipid handling and fibrosis in a weight loss independent fashion.
  • Polhemus, David  ( Johns Hopkins University , Baltimore , Maryland , United States )
  • Elbatreek, Mahmoud  ( Cedars-Sinai Medical Center , Los Angeles , California , United States )
  • Yoo, Edwin  ( Johns Hopkins University , Baltimore , Maryland , United States )
  • Li, Zhen  ( China Pharmaceutical University , Nanjing , China )
  • Goodchild, Traci  ( Smidt Heart Institute Cedars Sinai , Los Angeles , California , United States )
  • Shah, Sanjiv  ( NORTHWESTERN UNIVERSITY , Chicago , Illinois , United States )
  • Lefer, David  ( Cedars-Sinai Medical Center , Los Angeles , California , United States )
  • Author Disclosures:
    David Polhemus: DO NOT have relevant financial relationships | Mahmoud Elbatreek: DO NOT have relevant financial relationships | Edwin Yoo: No Answer | Zhen Li: DO NOT have relevant financial relationships | Traci Goodchild: DO NOT have relevant financial relationships | Sanjiv Shah: DO NOT have relevant financial relationships | David Lefer: DO NOT have relevant financial relationships
Meeting Info:

Scientific Sessions 2025

2025

New Orleans, Louisiana

Session Info:

Gut Hormones, Heart Gains: The Expanding Role of GLP-1 and Dual Agonists in Heart Failure

Monday, 11/10/2025 , 09:15AM - 10:30AM

Moderated Digital Poster Session

More abstracts on this topic:
A Rare Cause of Recurrent Heart Failure Exacerbations After Transcatheter Aortic Valve Replacement: Ventricular Septal Defect and Significant Paravalvular Leak

Medina Jesse, Vincent Louis, Rodriguez Ferreira Esteban, Spence-miller Shanice, Fernandez Joel, Colombo Rosario, Calfa Marian

4-Hydroxy-2-Nonenal Alters Alternative Polyadenylation to Regulate mRNA Isoform Diversity in the Transition from Human Cardiac Fibroblasts to Myofibroblasts

Natarajan Kartiga, Neupane Rahul, Yalamanchili Hari Krishna, Palaniyandi Suresh, Wagner Eric, Guha Ashrith, Amirthalingam Thandavarayan Rajarajan

More abstracts from these authors:
You have to be authorized to contact abstract author. Please, Login
Not Available