Logo

American Heart Association

  64
  0


Final ID: MP1862

Genome-wide analysis of heart failure yields insights into disease heterogeneity and enables prognostic prediction in the Japanese population

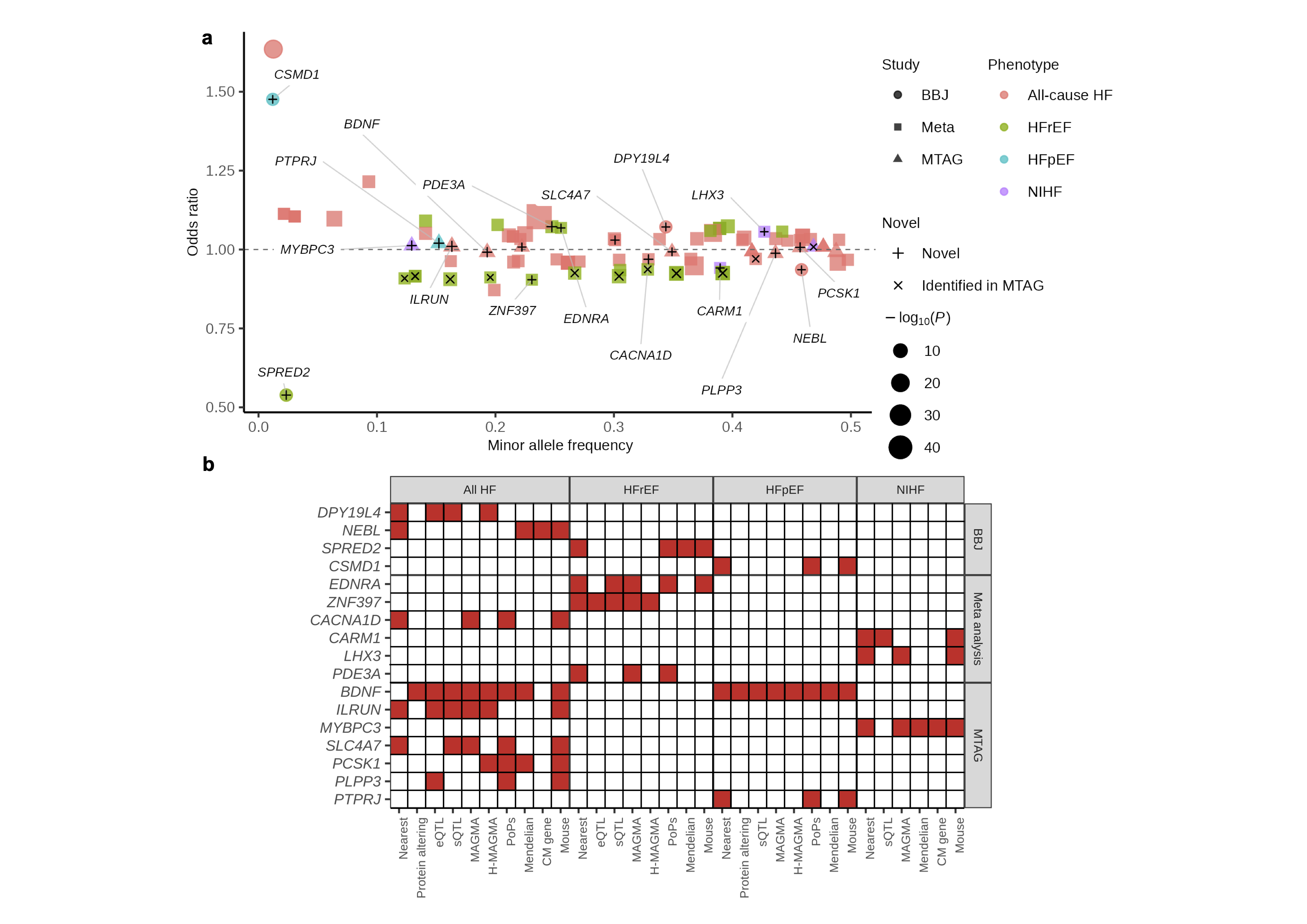
Abstract Body (Do not enter title and authors here): To understand the genetic basis of heart failure (HF) in the Japanese population, we performed genome-wide association studies (GWASs) comprising 16,251 all-cause HF cases, 4,254 HF with reduced ejection fraction cases, 7,154 HF with preserved ejection fraction cases, and 11,122 non-ischemic HF cases among 213,828 individuals (Figure 1) and identified five novel loci (Figure 2). A subsequent cross-ancestry meta-analysis and multi-trait analysis of the GWAS data identified 19 novel loci in total. Among these susceptibility loci, a common non-coding variant in TTN (rs1484116) was associated with reduced cardiac function and worse long-term mortality. We leveraged the HF meta-GWASs along with cardiac function-related GWASs to develop a polygenic risk score (PRS) for HF. The PRS successfully identified early-onset HF and those with an increased risk of long-term HF mortality (Figure 3). Our results shed light on the shared and distinct genetic basis of HF between Japanese and European populations and improve the clinical value of HF genetics.
  • Enzan, Nobuyuki  ( RIKEN Center for Integrative Medical Sciences , Yokohama , Japan )
  • Liu, Xiaoxi  ( IKEN Center for Integrative Medical Sciences , Yokohama , Japan )
  • Ozaki, Kouichi  ( RIKEN Center for Integrative Medical Sciences , Yokohama , Japan )
  • Onouchi, Yoshihiro  ( RIKEN Center for Integrative Medical Sciences , Yokohama , Japan )
  • Matsuda, Koichi  ( University of Tokyo , Tokyo , Japan )
  • Momozawa, Yukihide  ( RIKEN Center for Integrative Medical Sciences , Yokohama , Japan )
  • Aburatani, Hiroyuki  ( University of Tokyo , Tokyo , Japan )
  • Kamatani, Yoichiro  ( University of Tokyo , Tokyo , Japan )
  • Yamaguchi, Takanori  ( Saga University , Saga , Japan )
  • Akazawa, Hiroshi  ( University of Tokyo , Tokyo , Japan )
  • Node, Koichi  ( Saga University , Saga , Japan )
  • Miyazawa, Kazuo  ( RIKEN Center for Integrative Medical Sciences , Yokohama , Japan )
  • Ellinor, Patrick  ( Massachusetts General Hospital , Boston , Massachusetts , United States )
  • Levin, Michael  ( University of Pennsylvania , Philadelphia , Pennsylvania , United States )
  • Damrauer, Scott  ( University of Pennsylvania Perelman School of Medicine , Philadelphia , Pennsylvania , United States )
  • Voight, Benjamin  ( University of Pennsylvania Perelman School of Medicine , Philadelphia , Pennsylvania , United States )
  • Joseph, Jacob  ( Brown University , Providence , Rhode Island , United States )
  • Sun, Yan  ( Emory University Rollins School of Public Health , Atlanta , Japan )
  • Terao, Chikashi  ( IKEN Center for Integrative Medical Sciences , Yokohama , Japan )
  • Ninomiya, Toshiharu  ( Kyushu University , Fukuoka , Japan )
  • Komuro, Issei  ( International University of Health and Welfare , Tokyo , Japan )
  • Ito, Kaoru  ( RIKEN Center for Integrative Medical Sciences , Yokohama , Japan )
  • Koyama, Satoshi  ( RIKEN Center for Integrative Medical Sciences , Yokohama , Japan )
  • Kurosawa, Ryo  ( RIKEN Center for Integrative Medical Sciences , Yokohama , Japan )
  • Ieki, Hirotaka  ( RIKEN Center for Integrative Medical Sciences , Yokohama , Japan )
  • Takechi, Fumie  ( RIKEN Center for Integrative Medical Sciences , Yokohama , Japan )
  • Fukuyama, Masashi  ( RIKEN Center for Integrative Medical Sciences , Yokohama , Japan )
  • Osako, Ryosuke  ( RIKEN Center for Integrative Medical Sciences , Yokohama , Japan )
  • Tomizuka, Kohei  ( IKEN Center for Integrative Medical Sciences , Yokohama , Japan )
  • Author Disclosures:
    Nobuyuki Enzan: DO NOT have relevant financial relationships | Xiaoxi Liu: No Answer | Kouichi Ozaki: DO NOT have relevant financial relationships | Yoshihiro Onouchi: No Answer | Koichi Matsuda: No Answer | Yukihide Momozawa: No Answer | Hiroyuki Aburatani: DO have relevant financial relationships ; Research Funding (PI or named investigator):Chugai Pharmaceuticals:Active (exists now) ; Advisor:GenMineLabs:Active (exists now) ; Research Funding (PI or named investigator):GenMineLabs:Active (exists now) | Yoichiro Kamatani: No Answer | Takanori Yamaguchi: DO have relevant financial relationships ; Speaker:Abbott Medical Japan:Active (exists now) ; Research Funding (PI or named investigator):Fides-ONE Corporation:Active (exists now) ; Research Funding (PI or named investigator):Japan Lifeline:Active (exists now) ; Research Funding (PI or named investigator):Boston Scientific Japan:Active (exists now) ; Research Funding (PI or named investigator):Nihon Kohden Corpration:Active (exists now) ; Research Funding (PI or named investigator):Medtronic Japan:Active (exists now) ; Research Funding (PI or named investigator):Abbott Medical Japan:Active (exists now) ; Speaker:Medtronic Japan:Active (exists now) | Hiroshi Akazawa: DO NOT have relevant financial relationships | Koichi Node: DO have relevant financial relationships ; Speaker:Novartis:Past (completed) ; Research Funding (PI or named investigator):Novartis Pharma:Past (completed) ; Research Funding (PI or named investigator):Mochida Pharmaceutical:Past (completed) ; Research Funding (PI or named investigator):Janssen Pharmaceutical K.K:Past (completed) ; Research Funding (PI or named investigator):Astellas:Past (completed) ; Research Funding (PI or named investigator):Fuji Yakuhin:Past (completed) ; Research Funding (PI or named investigator):Bayer Yakuhin:Past (completed) ; Speaker:AstraZeneca:Past (completed) ; Speaker:Otsuka Pharmaceutical:Past (completed) ; Speaker:Mochida Pharmaceutical:Past (completed) ; Speaker:Bayer:Past (completed) ; Speaker:MSD:Past (completed) ; Speaker:Novo Nordisk:Past (completed) | Kazuo Miyazawa: DO NOT have relevant financial relationships | Patrick Ellinor: DO have relevant financial relationships ; Research Funding (PI or named investigator):Bayer AG:Active (exists now) ; Consultant:Bayer AG:Past (completed) ; Research Funding (PI or named investigator):Pfizer:Active (exists now) ; Research Funding (PI or named investigator):BMS:Active (exists now) ; Research Funding (PI or named investigator):Novo Nordisk:Active (exists now) | Michael Levin: DO have relevant financial relationships ; Research Funding (PI or named investigator):MyOme:Active (exists now) ; Consultant:BridgeBio:Active (exists now) | Scott Damrauer: No Answer | Benjamin Voight: DO have relevant financial relationships ; Speaker:Eli Lilly :Past (completed) | Jacob Joseph: No Answer | Yan Sun: DO NOT have relevant financial relationships | Chikashi Terao: No Answer | Toshiharu Ninomiya: No Answer | Issei Komuro: DO NOT have relevant financial relationships | Kaoru Ito: DO NOT have relevant financial relationships | Satoshi Koyama: DO NOT have relevant financial relationships | Ryo Kurosawa: DO NOT have relevant financial relationships | Hirotaka IEKI: DO NOT have relevant financial relationships | Fumie Takechi: DO NOT have relevant financial relationships | Masashi Fukuyama: No Answer | Ryosuke Osako: DO NOT have relevant financial relationships | Kohei Tomizuka: No Answer
Meeting Info:

Scientific Sessions 2025

2025

New Orleans, Louisiana

Session Info:

Novel Mechanistic and Therapeutic Insights Into Heart Failure

Sunday, 11/09/2025 , 11:50AM - 12:50PM

Moderated Digital Poster Session

More abstracts on this topic:
A Multi-Population-First Approach Leveraging UK Biobank (UKBB) and All of Us (AoU) Datasets Reveals Higher Cardiomyopathy Variant Burden in Individuals with Myocarditis

Gurumoorthi Manasa, Khanji Mohammed, Munroe Patricia, Petersen Steffen, Landstrom Andrew, Chahal Anwar, Hesse Kerrick, Asatryan Babken, Shah Ravi, Sharaf Dabbagh Ghaith, Wolfe Rachel, Shyam Sundar Vijay, Mohiddin Saidi, Aung Nay

Characterizing Shared Genetic Architectures in Brain and Cardiovascular Diseases via Clustering of Survival GWAS Summary Statistics

Yan Zhiyu, Zhang Yujia, Mahajan Rahul, Duan Rui, Pinello Luca, Lin Xihong, Anderson Christopher

More abstracts from these authors:
Machine Learning Uncovers the Contribution of Rare Genetic Variants and Enhances Risk Prediction for Coronary Artery Disease in the Japanese Population

Ieki Hirotaka, Onouchi Yoshihiro, Kamatani Yoichiro, Terao Chikashi, Snyder Michael, Komuro Issei, Ito Kaoru, Zhang Sai, Koyama Satoshi, Miyazawa Kazuo, Yoshida Hiroki, Kurosawa Ryo, Enzan Nobuyuki, Ozaki Kouichi

East Asian-specific genome-wide association study and multi-ancestry meta-analysis reveal the genetic foundations for valvular heart disease and its subtypes

Kurosawa Ryo, Komuro Issei, Ito Kaoru, Miyazawa Kazuo, Koyama Satoshi, Ieki Hirotaka, Yoshida Hiroki, Enzan Nobuyuki, Ota Fumie, Fukuyama Masashi, Osako Ryosuke

You have to be authorized to contact abstract author. Please, Login
Not Available