Logo

American Heart Association

  17
  0


Final ID: Mo4050

A-band titin-truncating variant promotes the development of arrhythmia-induced cardiomyopathy in a novel genetically-engineered porcine model

Abstract Body (Do not enter title and authors here): Background: Titin truncating variants (TTNtv) are present in ~1% of the population and increase risk for cardiovascular complications like early onset atrial fibrillation (AF), dilated cardiomyopathy (DCM), and ventricular arrhythmias. Many TTNtv patients who present with AF may have normal or only modestly impaired ventricular function, and the relationship between AF and DCM in TTNtv has been challenging to study owing to the lack of suitable models.

Hypothesis: TTNtv increase the susceptibility to arrhythmia-induced cardiomyopathy in the context of AF in a clinically-relevant pig model.

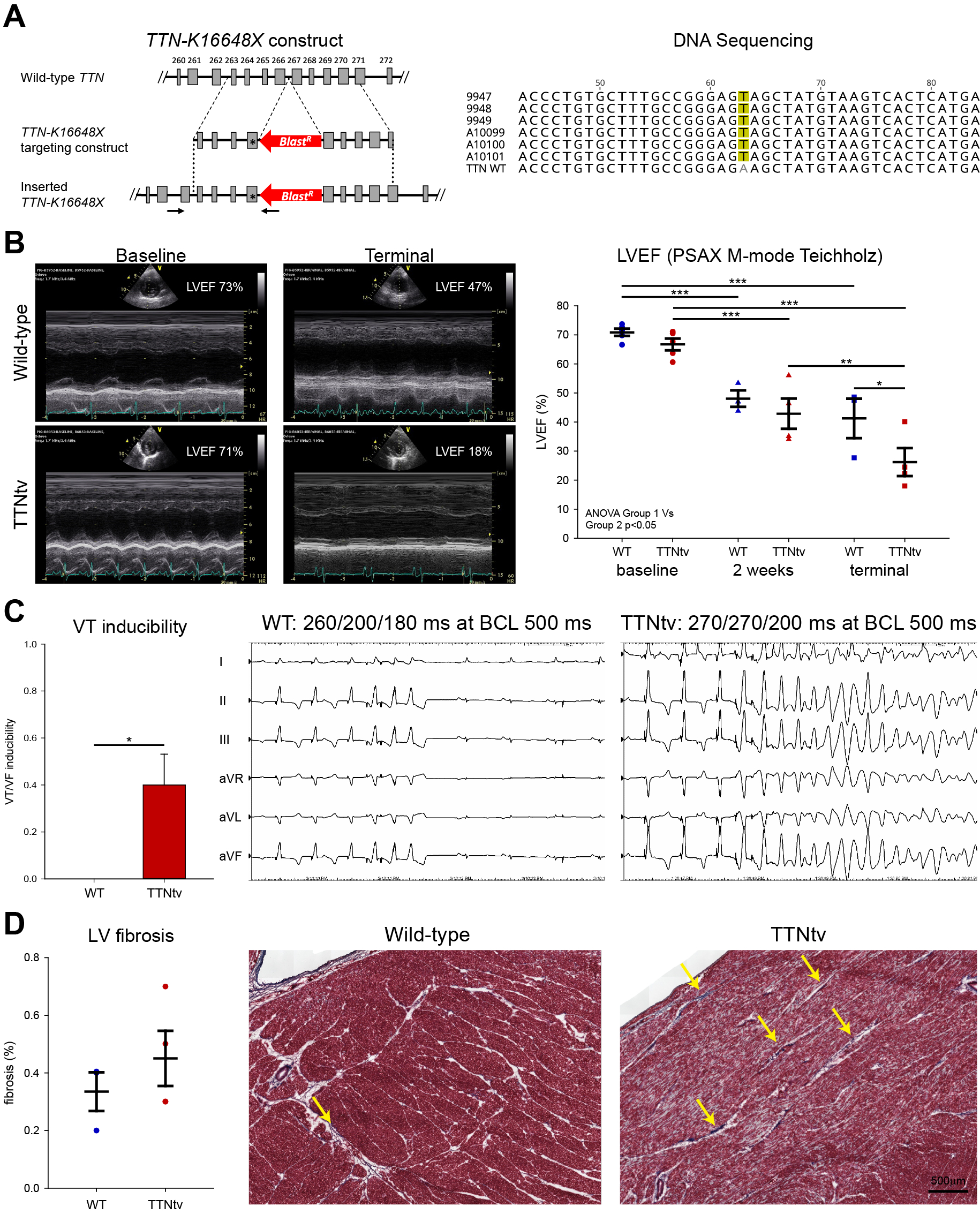
Methods: A heterozygous TTNtv model (+/K16648X) was generated in Yucatan minipigs by introducing the mutation in fetal fibroblasts using homologous recombination, followed by somatic cell nuclear transfer. K16648X creates an A band truncation in titin. Genotype was confirmed by long-range PCR, Southern blot, and DNA sequencing (Fig. A). One year-old TTNtv (n=4) and littermate controls (n=3) were used for the study. A single-chamber atrial pacemaker was inserted and used for atrial tachypacing (ATP) for 5 weeks. Pacing was only briefly interrupted to determine AF burden, thus providing balanced exposure to tachycardia. Echocardiograms were obtained at baseline, after 2 and 5 weeks. A terminal EP study determined ventricular ERP and VT/VF inducibility by programmed stimulation. Ventricular tissue was embedded in OCT and frozen. Cryosections were stained with Masson Trichrome.

Results: At baseline, ventricular function was similar between control and TTNtv piglets by echo (Fig. B). While both groups developed arrhythmia-induced cardiomyopathy, TTNtv had significantly reduced LV ejection fraction (LVEF) compared to wild-type controls after ATP. While right and left ventricular ERPs were not different between groups, programmed stimulation induced VT/VF in 40% of attempts in TTNtv animals while control animals never developed VT/VF (Fig. C). Trichrome stain showed low overall fibrosis, with a small but non significant increase of fibrosis in TTNtv LV myocardium (Fig. D, arrows).

Conclusion: TTNtv increases the susceptibility to arrhythmia-induced cardiomyopathy in a porcine model, with worse LV systolic function and increased propensity to ventricular arrhythmias after 5 weeks of ATP. This clinically-relevant porcine model will support the identification of the molecular mechanisms of TTNtv-dependent cardiomyopathy and the future development of mechanism-guided treatments.
  • Lee, Kwonjae  ( Northwestern University , Chicago , Illinois , United States )
  • Del Rio, Carlos  ( Kardigan , San Francisco , California , United States )
  • Mcnally, Elizabeth  ( Northwestern University , Chicago , Illinois , United States )
  • Pfenniger, Anna  ( Northwestern University , Chicago , Illinois , United States )
  • Bhatnagar, Ashita  ( Northwestern University , Chicago , Illinois , United States )
  • Glinton, Kristofor  ( Northwestern University , Chicago , Illinois , United States )
  • Burrell, Amy  ( Northwestern University , Chicago , Illinois , United States )
  • Ober, Rebecca  ( Northwestern University , Chicago , Illinois , United States )
  • Mcluckie, Alicia  ( Northwestern University , Chicago , Illinois , United States )
  • Bishop, Brian  ( Exemplar Genetics , Coralville , Iowa , United States )
  • Rogers, Christopher  ( Exemplar Genetics , Coralville , Iowa , United States )
  • Geist, Gail  ( Kardigan , San Francisco , California , United States )
  • Author Disclosures:
    Kwonjae Lee: DO NOT have relevant financial relationships | Carlos del Rio: DO have relevant financial relationships ; Employee:Kardigan:Active (exists now) ; Ownership Interest:Kardigan:Active (exists now) | Elizabeth McNally: DO have relevant financial relationships ; Consultant:Tenaya Therapeutics:Past (completed) ; Other (please indicate in the box next to the company name):Novartis:Active (exists now) ; Consultant:PepGene:Active (exists now) | Anna Pfenniger: DO NOT have relevant financial relationships | Ashita Bhatnagar: DO NOT have relevant financial relationships | Kristofor Glinton: No Answer | Amy Burrell: No Answer | Rebecca Ober: No Answer | Alicia McLuckie: DO NOT have relevant financial relationships | Brian Bishop: DO NOT have relevant financial relationships | Christopher Rogers: DO NOT have relevant financial relationships | Gail Geist: No Answer
Meeting Info:

Scientific Sessions 2025

2025

New Orleans, Louisiana

Session Info:

Bench to Bedside: Translational Multi-omic Models of Cardiovascular Disease 1

Monday, 11/10/2025 , 01:00PM - 02:00PM

Abstract Poster Board Session

More abstracts on this topic:
Association Between the Natriuretic Peptides-Cyclic Guanosine Monophosphate Cascade and Left Ventricular Reverse Remodeling After Acute Anterior Myocardial Infarction

Arai Marina, Sawada Kenichiro, Matama Hideo, Fujino Masashi, Yoneda Shuichi, Takagi Kensuke, Takahama Hiroyuki, Otsuka Fumiyuki, Kataoka Yu, Nishimura Kunihiro, Noguchi Teruo, Asaumi Yasuhide, Minamino Naoto, Yasuda Satoshi, Honda Satoshi, Ogata Soshiro, Kiyoshige Eri, Miura Hiroyuki, Nakao Kazuhiro, Murai Kota, Iwai Takamasa

Ablation versus Anti-arrhythmic Drug Therapy for Ventricular Tachycardia in Patients with Ischemic Heart Disease: A Systematic Review and Meta-analysis of Randomized Controlled Trials

Khan Ubaid, Chaudhry Kashif, Amin Ahmed Mazen, A. Ibrahim Ahmed, Imran Muhammad, Rakab Mohamed, Iltaf Arej, M. Albarakat Majd, Ranabhat Chet, Brilliant Justin

More abstracts from these authors:
Gαq-dependent signaling promotes atrial fibrillation through arrhythmogenic triggered calcium waves and inhomogeneous conduction in a canine heart failure model

Pfenniger Anna, Knight Bradley, Wasserstrom J, Arora Rishi, Bhatnagar Ashita, Glinton Kristofor, Johnson David, Zhang Wenwei, Mikhailov Aleksei, Ober Rebecca, Mcluckie Alicia, Burrell Amy

Danicamtiv, a Novel Direct Enhancer of Cardiac Myosin Motor Function, Improves Cardiac Performance and Output in the setting of Myosin Dysfunction: In vitro and In vivo Evidence.

Anto Anu, Rodriguez Hector, Maya Juan, Ballard Victoria, Del Rio Carlos, Mohran Saffie, Zambartaro Christopher, Papadaki Maria, Sa Na, Geist Gail, Roof Steve, Falero Shane, Ueyama Yukie

You have to be authorized to contact abstract author. Please, Login
Not Available