Logo

American Heart Association

  85
  0


Final ID: MP1829

R-propranolol Attenuates Interleukin-18 Mediated Sickle Cell Cardiomyopathy: A Novel Adrenergic-independent Mechanism Involving Lipid Synthesis.

Abstract Body (Do not enter title and authors here): Background/Hypothesis: We previously reported that interleukin-18 (IL-18) mediates sickle cell cardiomyopathy (SCC), characterized by diastolic dysfunction, heart failure, and ventricular arrhythmias (VT). β-blockers such as propranolol are cardioprotective and reduce inflammation, but whether this benefit is derived from adrenergic signaling is unclear. We hypothesized that R-propranolol (enantiomer with 100-fold less adrenergic activity) may attenuate SCC via an adrenergic-independent pathway. Moreover, given propranolol induces lipid membrane remodeling, we further hypothesized that r-propranolol induces lipid synthesis and reduces membrane permeability resulting in reduced cardiac inflammation.

Methods: Human coronary artery endothelial cells (HCAECs) and humanized Townes sickle (SCD) mice (and controls) were treated for 24 hours with vehicle, r-propranolol, a known SREBP1 agonist (T0901317), and a known SREBP1 inhibitor (fatostatin). SREBP1 activity, subcellular localization, and IL-18 activation were assessed via immunofluorescence, western blotting, and RT-qPCR. Cardiac structure and function, electrophysiology, and histopathology were evaluated from in vivo and ex vivo testing to determine the therapeutic effects of R-propranolol (10uM, 7dd, IP).

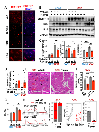
Results: In contrast to fatostatin, r-propranolol and T0901317 activated SREBP1 in HCAECs (Fig. 1A). Hearts from sickle mice exhibited increased IL-18 levels and reduced SREBP1 activity (reduced cleaved SREBP1 levels, increased stearoyl-CoA desaturase 1 or SCD1 levels- a known target for SREBP1) compared to control mice. Compared to vehicle, r-propranolol enhanced SREBP1 activity, reduced IL-18 levels, and cardiac inflammation (Figs. 1B-F) in both control and sickle mice which was attenuated by the concomitant use of fatostatin (data not shown). R-propranolol further improved diastolic dysfunction seen on echocardiography in vivo (Fig. 1G) and attenuated IL–18–induced action potential duration (APD) prolongation and VT ex vivo in sickle mice (Fig. 1H-I).

Conclusion: R-propranolol attenuates SCC via SREBP1 induction, resulting in reduced IL-18 activation and cardiac inflammation. These data mechanistically link SREBP1-mediated lipid synthesis to cardioprotection and support r-propranolol as a novel therapeutic for SCC with reduced adrenergic effects.
  • Jia, Yangfan  ( Indiana University , Indianapolis , Indiana , United States )
  • Bronk, Peter  ( RIH and Brown Medical School , Providence , Rhode Island , United States )
  • Chu, Aiai  ( Indiana University , Indianapolis , Indiana , United States )
  • Kim, Tae Yun  ( RIH and Brown Medical School , Providence , Rhode Island , United States )
  • Lu, Yichun  ( RIH and Brown Medical School , Providence , Rhode Island , United States )
  • Javaheri, Ali  ( Washington University School of Medicine , St. Louis , Missouri , United States )
  • Tang, Haiyang  ( State Key Laboratory of Respiratory Disease , Guangzhou , Guangdong , China )
  • Choi, Bum-rak  ( RIH and Brown Medical School , Providence , Rhode Island , United States )
  • Desai, Ankit  ( Indiana University , Indianapolis , Indiana , United States )
  • Author Disclosures:
    Yangfan Jia: DO have relevant financial relationships ; Employee:Indiana university:Active (exists now) | Peter Bronk: No Answer | Aiai Chu: No Answer | Tae Yun Kim: No Answer | Yichun Lu: No Answer | Ali Javaheri: No Answer | Haiyang Tang: No Answer | Bum-rak Choi: No Answer | Ankit Desai: No Answer
Meeting Info:

Scientific Sessions 2025

2025

New Orleans, Louisiana

Session Info:

Mechanistic Advances in Heart Disease: Targeting Remodeling, Aging, and Inflammation

Sunday, 11/09/2025 , 09:15AM - 10:25AM

Moderated Digital Poster Session

More abstracts on this topic:
Acute Cardiac Function Change After Catheter Ablation of Ventricular Arrhythmias in Patients with Arrhythmogenic Right Ventricular Cardiomyopathy

Davis Nathaniel, Asirvatham Samuel, Friedman Paul, Killu Ammar, Ezzeddine Fatima, Sugrue Alan, Siontis Konstantinos, Kapa Suraj, Kowlgi Gurukripa, Giudicessi John, Bois John, Chang Ian C

Activated T cells from Bph/2 Mice Have an Attenuated Cytokine Response to a Polyclonal T Cell Activator Compared to T cells from Bpn/3 Mice

Rockwell Cheryl, Dattmore Devon, Mcdonald Paiton, Chowdhury Afrin, Awali Saamera, Boss Allison, Sather Lisa, Lauver Adam

More abstracts from these authors:
Pharmacological enhancement of SK channels increases repolarization reserve in congenital and acquired long QT type 2 syndrome

Bronk Peter, Koren Gideon, Coulombe Kareen, Choi Bum-rak, Kim Tae Yun, Daley Mark, Soepriatna Arvin, Lu Yichun, Turan Nilufer, Qu Zhilin, Terentyeva Radmila, Terentyev Dmitry

Role of Inflammatory Cytokines in Triggering Ventricular Arrhythmias in Pulmonary Hypertension

Bronk Peter, Zhang Peng, Wang Eric, Radice Glenn, Tran Cao, Choudhary Gaurav, Choi Bum-rak

You have to be authorized to contact abstract author. Please, Login
Not Available