Logo

American Heart Association

  105
  0


Final ID: Su4181

The critical role of CD206+ pro-PAH macrophages in contributing to severe pulmonary arterial hypertension and obliterative vascular remodeling

Abstract Body (Do not enter title and authors here): Rationale: Previously we identified a mouse model Tie2Cre-mediated disruption of Egln1 of Pulmonary arterial hypertension (PAH) with progressive obliterative vascular remodeling including vascular occlusion and plexiform-like lesions and right heart failure. Tie2Cre-meidated disruption of Egln1 in bone marrow contributes to the severity of PAH indicating the importance of the immune cells in the pathogenesis of PAH. We hypothesized that Macrophage accumulation and polarization due to Egln1 deficiency contributes to obliterative pulmonary vascular remodeling and severe PAH in Egln1Tie2Cre (CKO) mice.
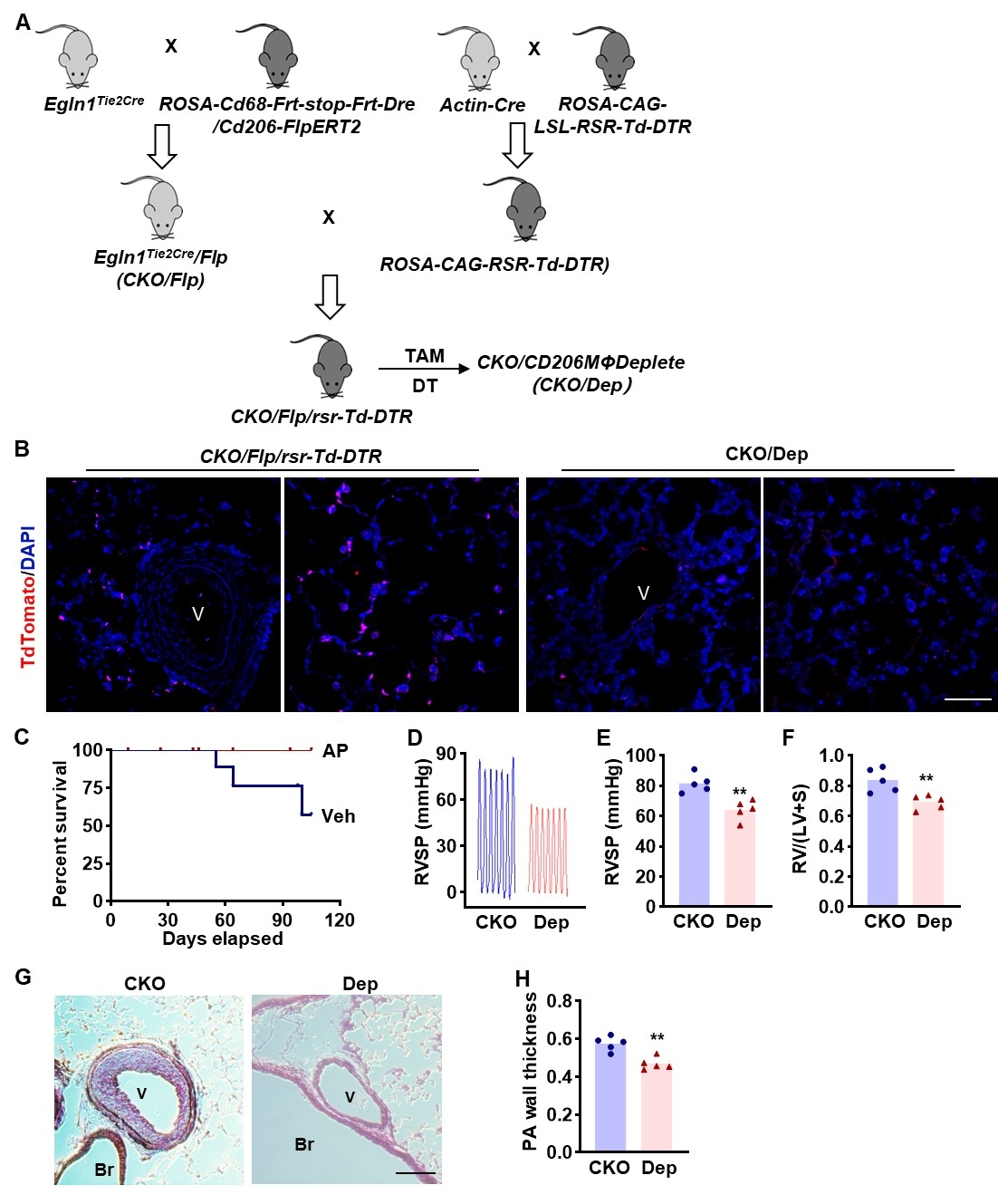
Methods: We utilized single-cell RNA sequencing (scRNAseq) to provide transcriptome insights into cellular composition changes in the lungs of in Egln1Tie2Cre mice. Egln1Tie2Cre mice with CD68-FlpERT2/CD206-frt-stop-frt-Dre/Rosa26-rox-stop-rox-DTR (CKO/Dep) transgene were generated and received tamoxifen and diphtheria toxin to deplete the CD206+ macrophages during the development of PAH. RVSP and RV/(LV+S) ratio were measured. Russell-Movat pentachrome staining was carried out to assess pulmonary vascular remodeling. Igf1/ Egln1Tie2Cre double knockout mice and IGF1R inhibitor treatment were employed to delineate the molecular mechanism.
Results: Single cell RNA sequencing and FACS analyses identified marked accumulation of the CD206+ macrophage subpopulation in Egln1Tie2Cre mouse lungs. CD206+ Macrophages were accumulated in the pulmonary vessel adventitia of idiopathic PAH (IPAH) patients as well as Egln1Tie2Cre mice. Genetic depletion of CD206+ macrophages using the Egln1Tie2Cre/MaFIA mouse model markedly inhibited obliterative pulmonary vascular remodeling and PAH and promoted survival. These macrophages were PHD2-deficient and expressed elevated levels of pro-PAH factors such as IGF-1 and thus promoted SMC proliferation in co-culture study. Genetic disruption of the Igf1 in Egln1Tie2Cre mice inhibited IGF-1 production and attenuated PAH and pulmonary vascular remodeling. Treatment of IGF1 receptor inhibitor attenuated PAH in Egln1Tie2Cre mice and MCT-rats.
Conclusions: PHD2 deficiency in hematopoietic cells induced accumulation of CD206+ macrophages in the adventitia of pulmonary vascular lesions of Egln1Tie2Cre mice and IPAH patients, which contributed to severe PAH though the Igf1 signaling. Thus, targeting abnormal macrophage function and signaling pathways is a potential effective therapeutic strategy for treatment of PAH patients and promotion survival.
  • Dai, Jingbo  ( Northwestern University , Chicago , Illinois , United States )
  • Author Disclosures:
    Jingbo Dai: DO NOT have relevant financial relationships
Meeting Info:

Scientific Sessions 2024

2024

Chicago, Illinois

Session Info:

When Cells and Molecules Go Bad: Molecular Mechanisms of Pulmonary Vascular Disease

Sunday, 11/17/2024 , 03:15PM - 04:15PM

Abstract Poster Session

More abstracts on this topic:
A Diagnosis Dilemma of Positional Hypoxia: Scoliosis-Mediated Platypnea-Orthodeoxia Syndrome

Ademuwagun Christianah, Arjoon Roy, Seth Paula, Chang Gene, Ibe Oby

A Non-odorant Olfactory Receptor Ligand Depolymerizes the Platelet Actin Cytoskeleton to Prevent Thrombosis

Aggarwal Anu, Godwin Matthew, Ali Mariya, Jennings Courtney, Rajasekar Bhairavi, Scalise Alliefair, Stauffer Shaun, Mccrae Keith, Mcintyre Thomas, Cameron Scott, Wang Nancy, Josyula Vara Prasad, Yang Moua, Young Shim, Kennedy Quinn, Samuel Reina, Sangwan Naseer, Guntupalli Suman

You have to be authorized to contact abstract author. Please, Login
Not Available