Logo

American Heart Association

  154
  0


Final ID: MDP1609

Blood protein mediators of association between smoking and abdominal aortic aneurysm: exploration integrating human proteomic and genomic data

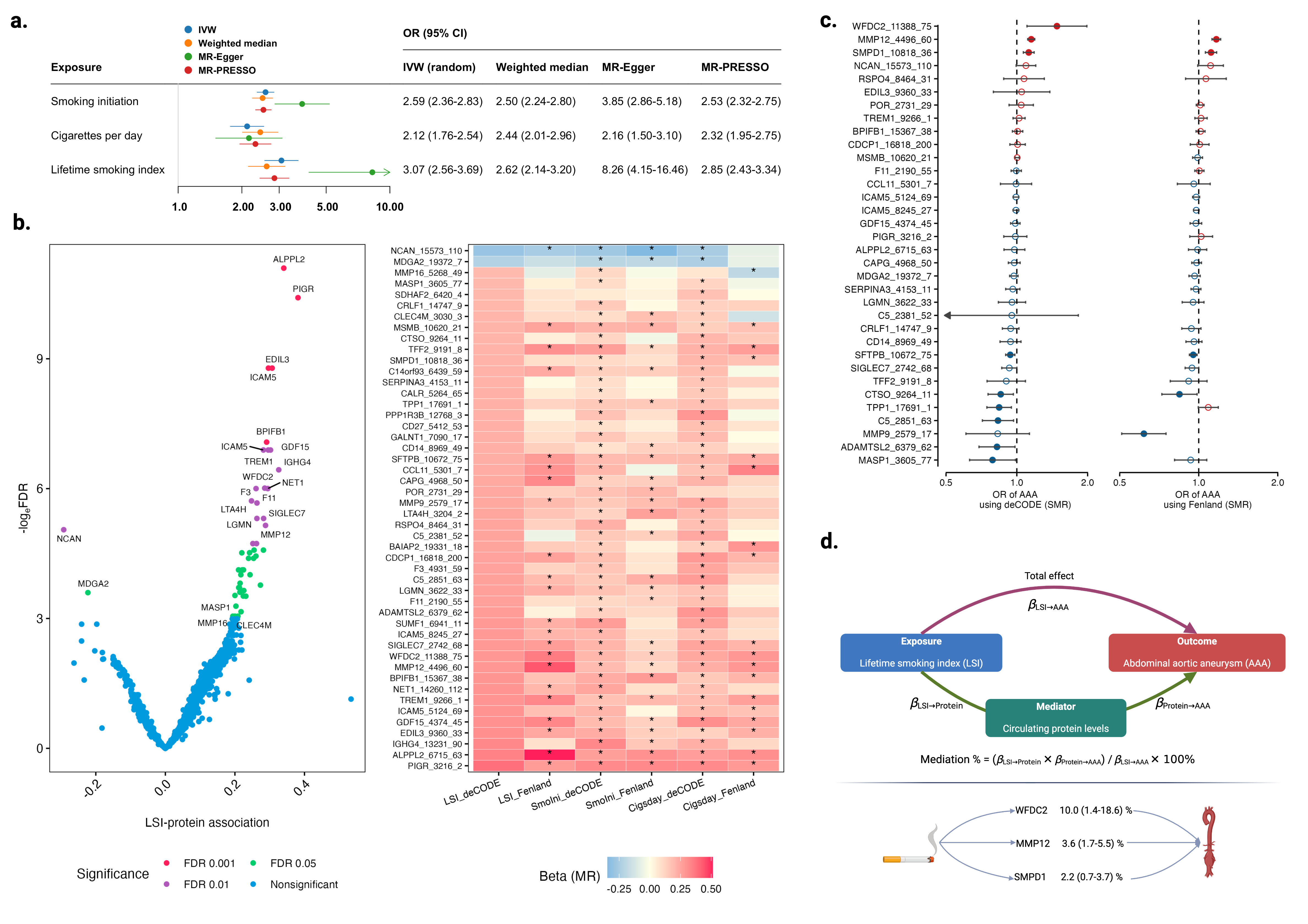
Abstract Body (Do not enter title and authors here): Background: Cigarette smoking has been identified as an important risk factor for the development of abdominal aortic aneurysm (AAA) and is known to influence levels of blood proteins. However, protein mediators of the smoking-AAA link remain unexplored. Here, we conducted a two-stage Mendelian randomization (MR) study to comprehensively pinpoint possible protein mediators by leveraging large-scale proteomic and genomic data.

Methods: We first assessed the associations between genetically predicted smoking traits (lifetime smoking index, smoking initiation and cigarettes per day) and AAA risk (βtotal). We then performed a protein-wide MR analysis to explore circulating proteins associated with smoking traits (β1). Among identified proteins, we established their levels associated with AAA risk (β2). According to directionality (βtotal vs. β1×β2), pathways were constructed, and corresponding mediation proportions were estimated by (β1× β2)/ βtotal ×100%. Genetic instruments for smoking traits were selected by filtering variants at P < 5×10-8 and r2 <0.001. Cis variants from encoding gene region ± 1Mb were used as instruments for protein. Summary level data on proteins and AAA were obtained from the deCODE study (N=35,559), Fenland study (N=10,708), and AAAgen consortium (37,214 cases), respectively. MR associations were estimated by the multiplicative random effects inverse variance method and summary-data-based MR method were applicable. We performed colocalization analysis for protein-AAA associations. Multiple testing was controlled with False Discovery Rate.

Results: Genetically predicted smoking traits were associated with an increased genetic liability to AAA and genetically predicted levels of 48 proteins. Among 48 smoking-associated proteins, genetically predicted levels of 9 proteins were associated with genetic liability to AAA. Three protein pathways were established. Specifically, genetically predicted levels of WFDC2, MMP12, and SMPD1 mediated approximately 10.0 (1.4-18.6) %, 3.6 (1.7-5.5) %, and 2.2 (95% 0.7-3.7) % of the association between genetically predicted lifetime smoking index and genetic liability to AAA. Colocalization evidence was only observed for the SMPD1-AAA association (PH4=0.98).

Conclusions: The study revealed a wide effect of cigarette smoking on blood proteins and suggested three potential pathways linking smoking and AAA, including MMP12 which has long been appreciated as important to AAA formation in model systems.
  • Yuan, Shuai  ( University of Pennsylvania , Philadelphia , Pennsylvania , United States )
  • Khodursky, Samuel  ( University of Pennsylvania , Philadelphia , Pennsylvania , United States )
  • Geng, Jiawei  ( Zhejiang University , Hangzhou , China )
  • Sharma, Pranav  ( Washington University School of Medicine , Philadelphia , Pennsylvania , United States )
  • Spin, Joshua  ( STANFORD UNIV MEDICINE , Palo Alto , California , United States )
  • Tsao, Philip  ( Stanford University-VAPAHCS , Los Altos , California , United States )
  • Levin, Michael  ( University of Pennsylvania , Philadelphia , Pennsylvania , United States )
  • Damrauer, Scott  ( University of Pennsylvania , Philadelphia , Pennsylvania , United States )
  • Author Disclosures:
    Shuai Yuan: DO NOT have relevant financial relationships | Samuel Khodursky: No Answer | Jiawei Geng: No Answer | Pranav Sharma: DO NOT have relevant financial relationships | Joshua Spin: DO NOT have relevant financial relationships | Philip Tsao: DO NOT have relevant financial relationships | Michael Levin: DO have relevant financial relationships ; Research Funding (PI or named investigator):MyOme:Active (exists now) ; Consultant:BridgeBio:Active (exists now) | Scott Damrauer: DO have relevant financial relationships ; Researcher:Amgen:Active (exists now) ; Consultant:Tourmaline:Past (completed) ; Researcher:Novo Nordisk:Active (exists now)
Meeting Info:

Scientific Sessions 2024

2024

Chicago, Illinois

Session Info:

Genomics, Proteomics, and Transcriptomics: Unraveling the Complexities of Biological Systems

Monday, 11/18/2024 , 11:10AM - 12:35PM

Moderated Digital Poster Session

More abstracts on this topic:
Endurance Exercise Modifies Organ-Specific Proteomic Aging Scores: Insights from the Heritage Family Study

Herzig Matthew, Clish Clary, Ghosh Sujoy, Saha Enakshi, Bouchard Claude, Gerszten Robert, Robbins Jeremy, Sarzynski Mark, Dev Prasun, Jacobs Kiani, Leszczynski Eric, Barber Jacob, Rao Prashant, Mi Michael, Valakos Matthew, Mcbride Margaret

Assessing Trends in Disability-Adjusted Life Years (DALYs) and Age-Adjusted Mortality Rates (AAMR) of Ischemic Heart Disease: A Comparative Analysis of the United States and Global Burden of Disease

Buhadur Ali Muhammad Khan, Shahzaib Muhammad, Qureshi Muhammad Ahmad, Ammar Ur Rahman Mohammad, Munir Luqman, Khalid Amna, Hayat Malik Saad, Shoaib Muhammad Mukarram

More abstracts from these authors:
Genetic evaluation of metabolic signatures associated with lipid-lowering medications

Sharma Pranav, Khodursky Samuel, Yuan Shuai, Damrauer Scott, Levin Michael

Plasma proteomics reveals the potential causal impact of ECM proteins on abdominal aortic aneurysm

Khodursky Samuel, Yuan Shuai, Spin Joshua, Tsao Philip, Levin Michael, Damrauer Scott

You have to be authorized to contact abstract author. Please, Login
Not Available