Logo

American Heart Association

  147
  0


Final ID: Sa2171

Apabetalone Protects Against Heart Failure with Preserved Ejection Fraction by Suppressing Myocardial Inflammation

Abstract Body (Do not enter title and authors here): Background: Post-translational histone modifications wield significant influence over cardiac hypertrophy and dysfunction. Apabetalone (APA), a selective inhibitor of BET proteins, effectively disrupts the interactions between bromodomain-containing protein 4 (BRD4) and chromatin, exerting modulation over transcriptional programs across various organs.
Aim: We aim to investigate if APA could be beneficial in cardiometabolic heart failure with preserved ejection fraction (cHFpEF).
Methods:Comprehensive assessments including histology, mouse echocardiography, and treadmill exhaustion tests were performed on mice subjected to high-fat diet and L-NAME for 15 weeks to induce cHFpEF. Unbiased gene expression profiling via PCR array and proteomics were conducted on left ventricular (LV) myocardial of HFpEF mice and control ones. Cultured cardiomyocytes (CMs) treated with palmitic acid (PA) served as an in vitro model of metabolic stress. cHFpEF mice received chronic treatment with APA (150mg/kg/day) or vehicle (DMSO). To bridge these findings to human relevance, passive stiffness of skinned CMs from cHFpEF patients was evaluated before and after APA treatment.
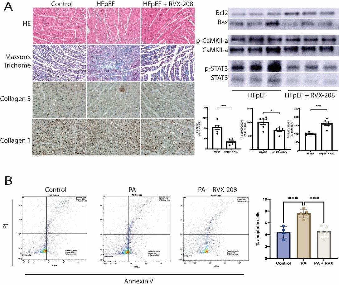
Results: HFpEF mice exhibited notable characteristics including LV hypertrophy, diastolic dysfunction, myocardial fibrosis, lung congestion, and compromised exercise tolerance. APA treatment significantly ameliorated diastolic dysfunction, as evidenced by improvements in the E/A ratio and isovolumic relaxation time (IVRT), alongside a reduction in lung congestion, and enhancement in exercise tolerance. Transcriptomic analysis of PA-treated CMs and LV specimens of cHFpEF mice revealed a profound dysregulation of genes involved in inflammation, particularly IL-6, TNF-alpha, and IL-1beta. Chromatin immunoprecipitation assays demonstrated BRD4 occupancy on the promoters of various inflammatory genes, including IL6, with APA treatment resulting in the suppression of most inflammatory genes, notably impacting IL6 expression. APA led to a decrease in circulating levels of several inflammatory chemokines. The beneficial effects of APA were elucidated through the modulation of the IL-6/CaMKII/STAT3 pathway in both cHFpEF hearts and PA-treated CMs. Notably, in skinned CMs obtained from cHFpEF patients, both APA treatment and IL6 blockade exhibited a capacity to attenuate passive stiffness.
Conclusions: Our findings set the stage for preclinical studies and exploratory clinical trials testing APA in patients with cHFpEF.
  • Costantino, Sarah  ( Cardiology Department, University of Zürich and University Hospital Zürich , Schlieren , Switzerland )
  • Nazha, Hamdani  ( Ruhr University , Bochum , Germany )
  • Paneni, Francesco  ( Cardiology Department, University of Zürich and University Hospital Zürich , Schlieren , Switzerland )
  • Gorica, Era  ( Cardiology Department, University of Zürich and University Hospital Zürich , Schlieren , Switzerland )
  • Mohammed, Shafeeq  ( Cardiology Department, University of Zürich and University Hospital Zürich , Schlieren , Switzerland )
  • Telesca, Marialucia  ( Cardiology Department, University of Zürich and University Hospital Zürich , Schlieren , Switzerland )
  • Mongelli, Alessia  ( Cardiology Department, University of Zürich and University Hospital Zürich , Schlieren , Switzerland )
  • Masciovecchio, Valeria  ( Cardiology Department, University of Zürich and University Hospital Zürich , Schlieren , Switzerland )
  • Herwig, Melissa  ( Ruhr University , Bochum , Germany )
  • Ambrosini, Samuele  ( Cardiology Department, University of Zürich and University Hospital Zürich , Schlieren , Switzerland )
  • Ruschitzka, Frank  ( University Hospital of Zurich , Zurich , Switzerland )
  • Author Disclosures:
    sarah costantino: DO NOT have relevant financial relationships | Hamdani Nazha: DO NOT have relevant financial relationships | Francesco Paneni: No Answer | Era Gorica: DO NOT have relevant financial relationships | Shafeeq Mohammed: DO NOT have relevant financial relationships | Marialucia Telesca: No Answer | Alessia Mongelli: DO NOT have relevant financial relationships | Valeria Masciovecchio: DO NOT have relevant financial relationships | Melissa Herwig: DO NOT have relevant financial relationships | Samuele Ambrosini: No Answer | FRANK RUSCHITZKA: DO have relevant financial relationships ; Speaker:I have not received personal payments by pharmaceutical companies or device manufacturers in the last 3 years. Remuneration for following lectures were made directly to the University of Zurich and do not impact on my personal remuneration: Abbott, Amgen, AstraZeneca (A+ Science AB), Bayer (At the Limits), Boehringer Ingelheim, Boston Scientific (CCE Services), Brigham and Women’s Hospital Boston, C.T.I GmbH, FomF, Hôpitaux Universitaires des Genève (GECORE), Luzerner Kantonsspital, Sanofi-Aventis, Servier, Medcon, Medscape (WebMD), Medtronic, Medworld, Novartis, Roche, Ruwag, Swiss Heart Failure Academy, The Hong Kong Heart Failure Society, Trama Solutions SL, Inselspital Bern, Charité – Universitätsmedizin Berlin (Medical Education Global Solutions), Romanian Society of Cardiology, ÖKG Österreichische Gesellschaft für Kardiologie, Zoll:Past (completed) ; Other (please indicate in the box next to the company name):The Department of Cardiology (University Hospital of Zurich/University of Zurich) reports research-, educational- and/or travel grants from Abbott, Abiomed, Alnylam, Amarin, Amgen, Astra Zeneca, At the Limits Ltd., Bayer, Biotronik, BMS, Boehringer Ingelheim, Boston Scientific, Bracco, CM Microport, Concept Medical, CTI, Daiichi Sankyo, Edwards Lifesciences, FomF GmbH, Hamilton Health Sciences, IHF, Innosuisse, IumiraDX, Kantar, LabPoint, MedAlliance, Medcon International, Medical Education Global Solutions, Medtronic, MicroPort, Monocle, Novartis, Novo Nordisk, OM Pharma, Pfizer, Quintiles Switzerland Sarl, RecorMedical, Roche Diagnostics, Roche Pharma, Sahajanand IN, Sanofi, Sarstedt AG, Servier, Terumo Deutschland, Trama Solutions, V- Wave, Vifor, ZOLL. These grants do not impact on my personal remuneration.:Active (exists now) ; Advisor:I have not received personal payments by pharmaceutical companies or device manufacturers in the last 3 years. Remuneration for following Advisory Boards were made directly to the University of Zurich and do not impact on my personal remuneration: Bayer: HF Expert Summit, Advisory Board Meeting Roche: Advisory Board Meeting IMC/AstraZeneca: Advisory Board Meeting Amgen: Advisory Board Meeting:Past (completed) ; Consultant:I have not received personal payments by pharmaceutical companies or device manufacturers in the last 3 years. Remuneration for the time spent in following consulting activities were made directly to the University of Zurich and do not impact on my personal remuneration: AstraZeneca (IMC), Bayer, Boehringer Ingelheim, Citi Research, Klub Class, Novo Nordisk, Radcliffe Group, Stiftung Pfizer Forschungspreis, Vifor:Past (completed)
Meeting Info:

Scientific Sessions 2024

2024

Chicago, Illinois

Session Info:

Emerging Therapeutic Targets in Heart Failure with Preserved Ejection Fraction

Saturday, 11/16/2024 , 02:00PM - 03:00PM

Abstract Poster Session

More abstracts on this topic:
A Case of Concomitant Wild-Type Transthyretin and Systemic Light Chain Amyloidosis Involving Separate Organs

Chiu Leonard, Afrough Aimaz, Nadeem Urooba, Jebakumar Deborah, Grodin Justin

A Novel CRISPR based Epigenetic Silencer Potently, Durably, and Safely Reduces LDLc in Non-Human Primates at Therapeutically Relevant Doses

Duncan-lewis Christopher, Narsineni Lokesh, Karmarkar Maitreyee, Li Yuexuan, Krupa Oleh, Bucher Simon, Sharma Neel, Chang Han, Schulwach Keith, Ripley-phipps Sterling, Tran Vanessa, Fernandes Jason, Goh Natalie, Deiter Fred, Reimer Kirsten, Mrak Anna, Eggers Michelle, Sze Christie, Mirotsou Maria, Oresic Bender Kristina, Bardai Farah, Denny Sarah, Charles Emeric, Khakoo Aarif, Oakes Benjamin, Keller Steven, Alcantara-lee Raniel, Santamaria Carlos, Bale Shyam Sundhar, Kozy Heather, Corbo Lana

More abstracts from these authors:
Targeting Macrophage NCOR1 to Alleviate Inflammation in Heart Failure with Preserved Ejection Fraction

Gorica Era, Mohammed Shafeeq, Mengozzi Alessandro, Ruschitzka Frank, Hamdani Nazha, Costantino Sarah, Paneni Francesco

Heritable heart failure traits in mice undergoing early life stress

Costantino Sarah, Gorica Era, Mohammed Shafeeq, Manuella Francesca, Ambrosini Samuele, Boscardin Chiara, Ruschitzka Frank, Mansuy Isabelle M, Paneni Francesco

You have to be authorized to contact abstract author. Please, Login
Not Available