Logo

American Heart Association

  202
  0


Final ID: Sa2163

Targeting Macrophage NCOR1 to Alleviate Inflammation in Heart Failure with Preserved Ejection Fraction

Abstract Body (Do not enter title and authors here): Background: Inflammatory response is a key player in heart failure with preserved ejection fraction, however the underlying mechanisms remain unclear. Recent evidence indicates that macrophage inflammation driven by the transcriptional coregulatory protein NCOR1 could play a pivotal role in disease states.
Hypothesis: NCOR1 orchestrates macrophage inflammation and cardiac dysfunction in HFpEF.
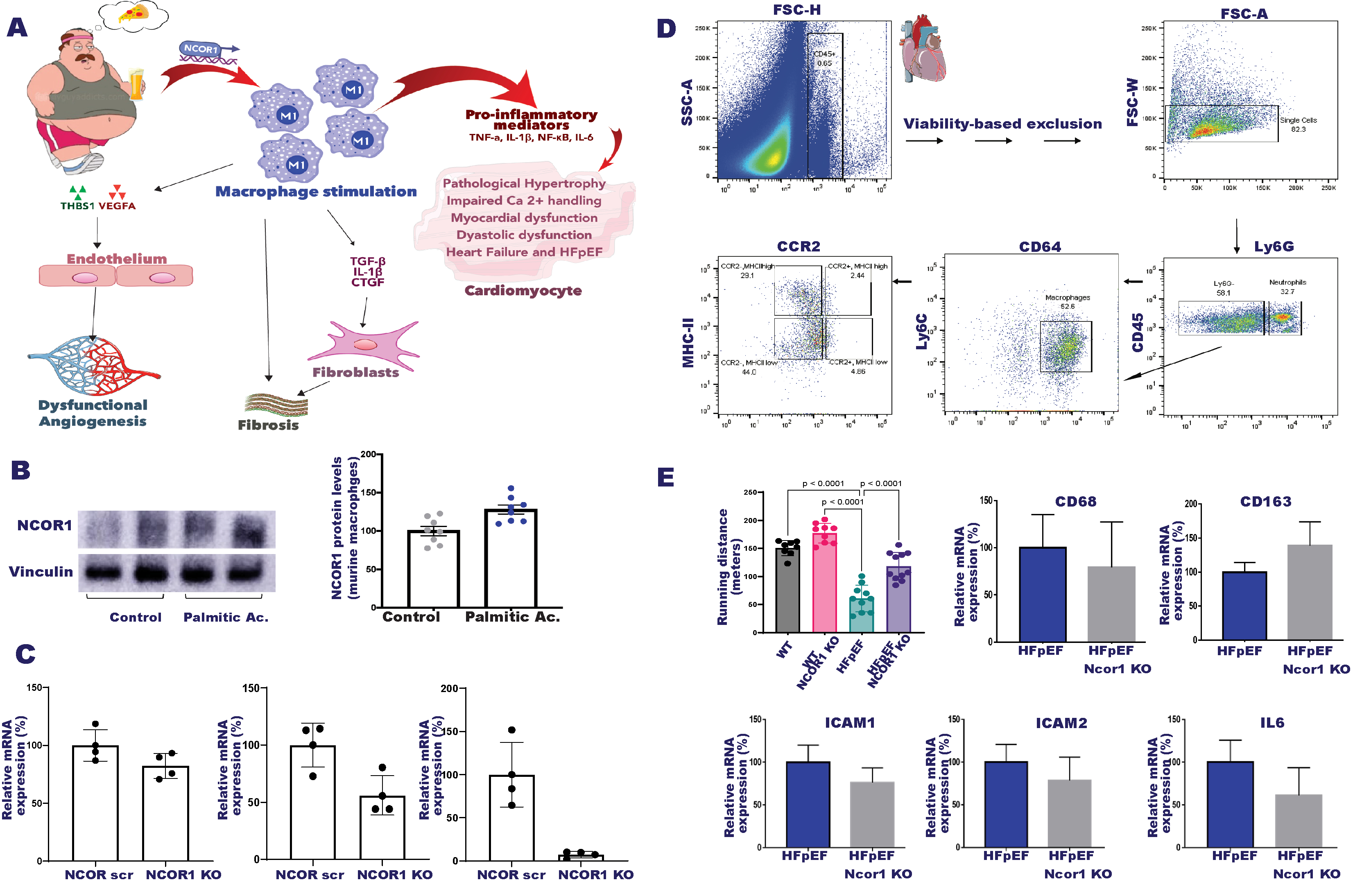
Methods: HFpEF was induced in mice using a validated model combining high-fat diet and L-NAME for 15 weeks. Cardiac function was assessed using high-resolution ultrasound imaging and LV samples were used to study macrophage polarization and inflammation by FACS. We generated myeloid-specific NCOR1-KO mice to investigate the in vivo effects of macrophage NCOR1 depletion on HFpEF. In vitro experiments included RAW 264.7 cells polarization and the assessment of macrophage phenotype switching in the presence or the absence of NCOR1. To study the crosstalk of macrophages with the surrounding cardiac cells, cardiomyocytes (H9c2) and endothelial cells (HAECS) were exposed to conditioned media from cultured RAW.
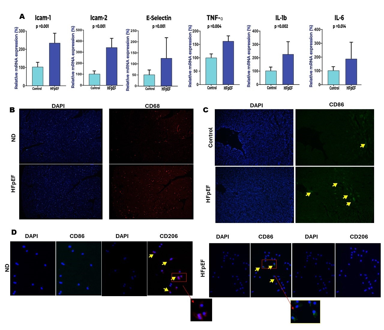
Results: The expression of macrophage markers in human LV specimens showed an increase in pro-inflammatory macrophages (M1) and a decrease in regulatory macrophages (M2) as compared to age-matched control mice. HFpEF mice showed increased expression of vascular adhesion molecules (ICAM1, ICAM2, E-selectin) and a significant recruitment of M1 macrophages as proved by qPCR, WB, and flow cytometry analysis. Of interest, diastolic dysfunction - assessed by E/A ratio and isovolumic relaxation time (IVRT) – and lung congestion were significantly reduced in mice with macrophage NCOR1 deletion as compared to WT littermates, while exercise tolerance was significantly improved. These findings were associated with a reduction of myocardial inflammation (TNF-a, IL6, IL-1b) in Ncor1-KO mice. In vitro assays showed that stimulation of macrophages with PA induced M1 type switch and increased NCOR1, TNF-a, IL-6, and IL-1b levels, whereas NCOR1 depletion prevented detrimental changes of macrophage conditional medium (Fig.1).
Conclusion: Targeting macrophage NCOR1 could represent a promising approach to blunt myocardial inflammation in HFpEF.
  • Gorica, Era  ( Cardiology Department, University of Zürich and University Hospital Zürich , Zürich , Switzerland )
  • Mohammed, Shafeeq  ( Cardiology Department, University of Zürich and University Hospital Zürich , Zürich , Switzerland )
  • Mengozzi, Alessandro  ( Cardiology Department, University of Zürich and University Hospital Zürich , Zürich , Switzerland )
  • Ruschitzka, Frank  ( University Hospital of Zurich , Zurich , Switzerland )
  • Hamdani, Nazha  ( Cellular and Translational Physiol , Bochum , Germany )
  • Costantino, Sarah  ( Cardiology Department, University of Zürich and University Hospital Zürich , Zürich , Switzerland )
  • Paneni, Francesco  ( Cardiology Department, University of Zürich and University Hospital Zürich , Zürich , Switzerland )
  • Author Disclosures:
    Era Gorica: DO NOT have relevant financial relationships | Shafeeq Mohammed: DO NOT have relevant financial relationships | Alessandro Mengozzi: No Answer | Frank Ruschitzka: No Answer | Nazha Hamdani: DO NOT have relevant financial relationships | sarah costantino: DO NOT have relevant financial relationships | Francesco Paneni: No Answer
Meeting Info:

Scientific Sessions 2024

2024

Chicago, Illinois

Session Info:

Emerging Therapeutic Targets in Heart Failure with Preserved Ejection Fraction

Saturday, 11/16/2024 , 02:00PM - 03:00PM

Abstract Poster Session

More abstracts on this topic:
A multi-proteomic Risk Score Predicts Adverse Cardiovascular Outcomes in Patients with Angina and Non-obstructive Coronary Artery Disease

Huang Jingwen, Lodhi Rafia, Lodhi Saleha, Eldaidamouni Ahmed, Hritani Wesam, Hasan Muhammet, Haroun Nisreen, Quyyumi Arshed, Mehta Puja, Leon Ana, Ko Yi-an, Yang Huiying, Medina-inojosa Jose, Ahmed Taha, Harris Kristen, Alkhoder Ayman, Al Kasem Mahmoud

Adoptive Transfer of Lupus Patient PBMCs Promotes Salt-Sensitive Hypertension and Kidney Injury in Immunodeficient Mice

Saleem Mohammad, Ormseth Michelle, Kirabo Annet, Ahmad Taseer, Haynes Alexandria, Albritton Claude, Arshad Suha, Kulapatana Phicharmon, Posey Olivia, Major Amy, Stein Charles

More abstracts from these authors:
Cardiomyocyte resilience to Doxorubicin with NAD+ supplementation in cardiotoxicity

Gorica Era, Costantino Sarah, El Khal Abdala, Ruschitzka Frank, Dzemali Omer, Paneni Francesco, Rodriguez Cetina Biefer Hector

Heritable heart failure traits in mice undergoing early life stress

Costantino Sarah, Gorica Era, Mohammed Shafeeq, Manuella Francesca, Ambrosini Samuele, Boscardin Chiara, Ruschitzka Frank, Mansuy Isabelle M, Paneni Francesco

You have to be authorized to contact abstract author. Please, Login
Not Available