Logo

American Heart Association

  155
  0


Final ID: Mo1007

Ceramides produced by gut bacteria Bacteroides thetaiotaomicron causally induce aortic perivascular adipose tissue-endothelial cell senescence in aged host

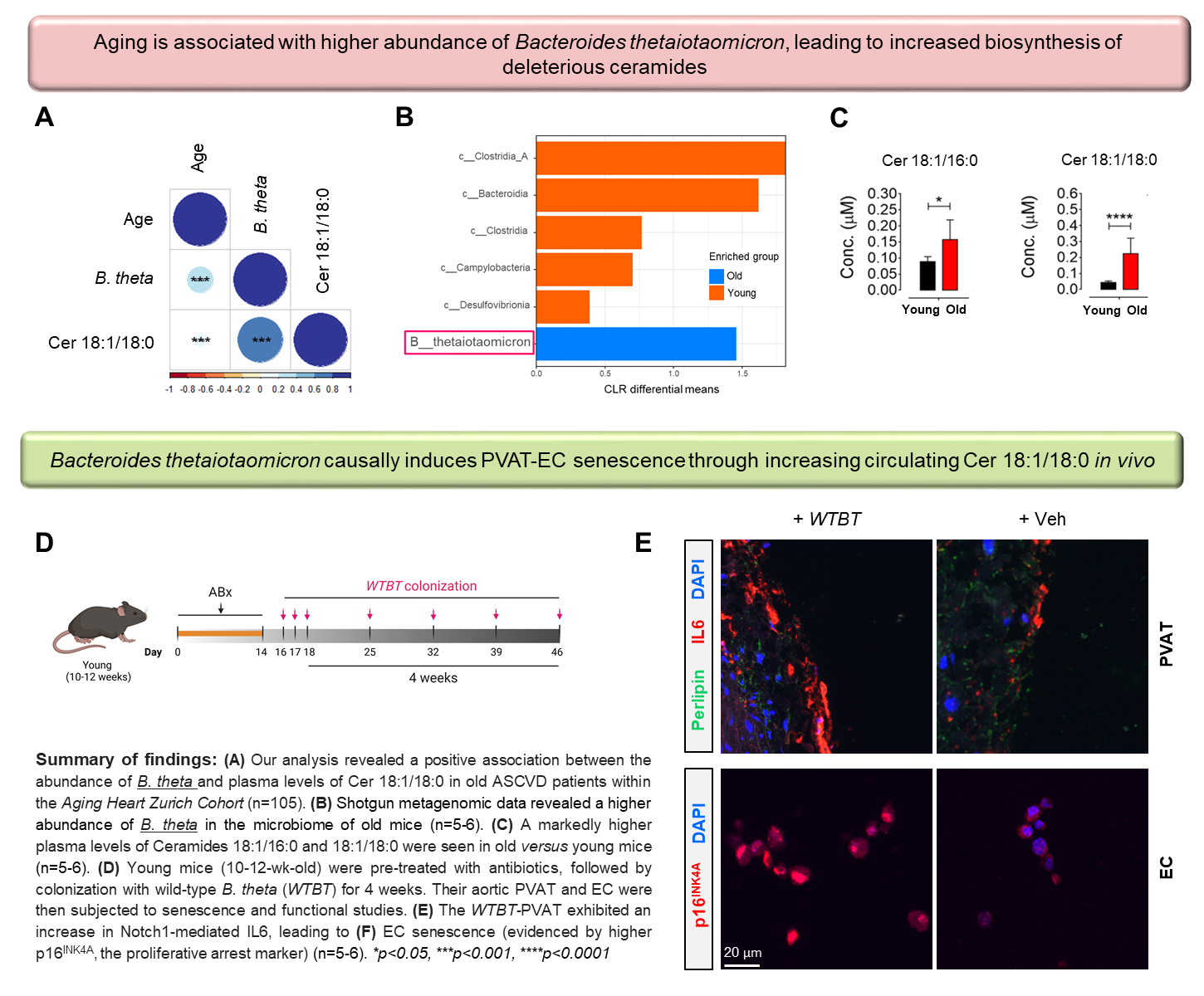
Abstract Body (Do not enter title and authors here): Introduction: Specific ceramides play a crucial role in cellular senescence by upregulating the SASP in the vasculature, leading to atherosclerosis in the aging population. Gut microbiota is emerging as a regulator of circulating ceramides in the host. However, it remains unknown what/how gut bacteria causally regulate ceramide-induced perivascular adipose tissue (PVAT) and endothelial cell (EC) senescence in aging.
Methods: To address the knowledge gap in gut-derived ceramides and their regulation of (peri)vascular aging, we performed high-throughput multi-omics (fecal shotgun metagenomics and plasma LC-MS/MS lipidomics) coupled with bacterial colonization, senescence, and cell-cell interaction studies.
Results: Our metagenomic and plasma lipidomic studies on human (TwinsUK Aging Cohort, n=900; Aging Heart Zurich Cohort, n>800) and mouse (>24 vs. 3 months, n=6) aging cohorts pinpointed a higher abundance of Bacteroides thetaiotaomicron (B. theta) harboring the serine palmitoyltransferase (SPT) gene, synthesizing deleterious ceramides C18:1/16:0 and C18:1/18:0 in old hosts. Importantly, plasma levels of the ceramides were positively associated with major adverse cardiovascular events (MACE) in atherosclerotic CVD patients within the Aging Heart Zurich Cohort (n=105).
In vivo colonization of young mice with B. theta (4-weeks) confirmed a marked increase in circulating Cer 18:1/16:0 and 18:1/18:0, accompanied by higher signals of the SASP component IL6 and the proliferative arrest marker p16INK4a in aortic PVAT and ECs. These mice also exhibited reduced vasorelaxation responses and angiogenic incompetence.
As a proof of concept, our PVAT-EC co-culture studies demonstrated that addition of the ceramides induces senescence and dysfunction in PVAT by upregulating Notch1 signaling. This upregulation increases IL1β and its downstream IL6, leading to the downregulation of adipocyte function markers UCP1 and adiponectin. The released IL6 also induced a senescence phenotype in ECs, evidenced by increased SA-β-gal activity, DNA damage response (↑ γ-H2A.X), telomere attrition (↓ hTERT), and proliferative arrest (↑ p16INK4a & p19INK4d).
Conclusion: This research identifies B. theta as a causal contributor to deleterious ceramides in the host circulation, leading to (peri)vascular senescence and dysfunction in aging. Targeting B. theta offers a novel microbiome-based approach to decelerate (peri)vascular senescence and extend healthspan, with potential clinical applications.
  • Shabanian, Khatereh  ( University of Zurich , Schlieren , Switzerland )
  • Ruschitzka, Frank  ( University of Zurich , Schlieren , Switzerland )
  • Saeedi, Soheil  ( University of Zurich , Schlieren , Switzerland )
  • Pugin, Benoit  ( ETH Zurich , Zurich , Switzerland )
  • Constancias, Florentin  ( ETH Zurich , Zurich , Switzerland )
  • Shabanian, Taraneh  ( University of Zurich , Schlieren , Switzerland )
  • Gergely, Karsai  ( University Hospital Zurich , Schlieren , Switzerland )
  • Menni, Cristina  ( King’s College London , London , United Kingdom )
  • Hornemann, Thorsten  ( University Hospital Zurich , Schlieren , Switzerland )
  • Hermann, Matthias  ( University Hospital Zurich , Zurich , Switzerland )
  • Paneni, Francesco  ( University of Zurich , Schlieren , Switzerland )
  • Author Disclosures:
    Khatereh Shabanian: No Answer | FRANK RUSCHITZKA: DO have relevant financial relationships ; Speaker:I have not received personal payments by pharmaceutical companies or device manufacturers in the last 3 years. Remuneration for following lectures were made directly to the University of Zurich and do not impact on my personal remuneration: Abbott, Amgen, AstraZeneca (A+ Science AB), Bayer (At the Limits), Boehringer Ingelheim, Boston Scientific (CCE Services), Brigham and Women’s Hospital Boston, C.T.I GmbH, FomF, Hôpitaux Universitaires des Genève (GECORE), Luzerner Kantonsspital, Sanofi-Aventis, Servier, Medcon, Medscape (WebMD), Medtronic, Medworld, Novartis, Roche, Ruwag, Swiss Heart Failure Academy, The Hong Kong Heart Failure Society, Trama Solutions SL, Inselspital Bern, Charité – Universitätsmedizin Berlin (Medical Education Global Solutions), Romanian Society of Cardiology, ÖKG Österreichische Gesellschaft für Kardiologie, Zoll:Past (completed) ; Other (please indicate in the box next to the company name):The Department of Cardiology (University Hospital of Zurich/University of Zurich) reports research-, educational- and/or travel grants from Abbott, Abiomed, Alnylam, Amarin, Amgen, Astra Zeneca, At the Limits Ltd., Bayer, Biotronik, BMS, Boehringer Ingelheim, Boston Scientific, Bracco, CM Microport, Concept Medical, CTI, Daiichi Sankyo, Edwards Lifesciences, FomF GmbH, Hamilton Health Sciences, IHF, Innosuisse, IumiraDX, Kantar, LabPoint, MedAlliance, Medcon International, Medical Education Global Solutions, Medtronic, MicroPort, Monocle, Novartis, Novo Nordisk, OM Pharma, Pfizer, Quintiles Switzerland Sarl, RecorMedical, Roche Diagnostics, Roche Pharma, Sahajanand IN, Sanofi, Sarstedt AG, Servier, Terumo Deutschland, Trama Solutions, V- Wave, Vifor, ZOLL. These grants do not impact on my personal remuneration.:Active (exists now) ; Advisor:I have not received personal payments by pharmaceutical companies or device manufacturers in the last 3 years. Remuneration for following Advisory Boards were made directly to the University of Zurich and do not impact on my personal remuneration: Bayer: HF Expert Summit, Advisory Board Meeting Roche: Advisory Board Meeting IMC/AstraZeneca: Advisory Board Meeting Amgen: Advisory Board Meeting:Past (completed) ; Consultant:I have not received personal payments by pharmaceutical companies or device manufacturers in the last 3 years. Remuneration for the time spent in following consulting activities were made directly to the University of Zurich and do not impact on my personal remuneration: AstraZeneca (IMC), Bayer, Boehringer Ingelheim, Citi Research, Klub Class, Novo Nordisk, Radcliffe Group, Stiftung Pfizer Forschungspreis, Vifor:Past (completed) | Soheil Saeedi: DO NOT have relevant financial relationships | Benoit Pugin: DO NOT have relevant financial relationships | Florentin Constancias: No Answer | Taraneh Shabanian: No Answer | Karsai Gergely: DO NOT have relevant financial relationships | Cristina Menni: No Answer | Thorsten Hornemann: DO NOT have relevant financial relationships | Matthias Hermann: DO NOT have relevant financial relationships | Francesco Paneni: No Answer
Meeting Info:

Scientific Sessions 2024

2024

Chicago, Illinois

Session Info:

Cross-Talk in Cardiovascular and Metabolic Disorders

Monday, 11/18/2024 , 10:30AM - 11:30AM

Abstract Poster Session

More abstracts on this topic:
ACS-Specific Gut Microbial and Metabolic Profiles Reveal Diagnostic and Recovery Markers

Xu Jing, Fu Jingyuan, Dai Die, Yang Yanan, Yang Jingang, Gao Shanshan, Wu Chongming, He Jiumin, Chen Weihua, Yang Yue-jin

Accumulation of Epicardial Adipose Tissue as a Marker of Diastolic Dysfunction in Patients With Preserved Left Ventricular Ejection Fraction Undergoing Coronary Computed Tomography Angiograph

Ishikawa Hirotoshi, Kasayuki Noriaki, Fukuda Daiju, Otsuka Kenichiro, Sugiyama Takatoshi, Yamaura Hiroki, Hojo Kana, Kawa Yoshinori, Shintani Ako, Ito Asahiro, Yamazaki Takanori

More abstracts from these authors:
Apabetalone Protects Against Heart Failure with Preserved Ejection Fraction by Suppressing Myocardial Inflammation

Costantino Sarah, Nazha Hamdani, Paneni Francesco, Gorica Era, Mohammed Shafeeq, Telesca Marialucia, Mongelli Alessia, Masciovecchio Valeria, Herwig Melissa, Ambrosini Samuele, Ruschitzka Frank

Intestinal Microbiota-derived Phenylacetic acid Accelerates Perivascular Adipose Tissue Senescence and Atherosclerosis in Aging

Shabanian Khatereh, Zhang Xinyuan, Colucci Manuel, Colucci Manuel, Hermann Matthias, Paneni Francesco, Ruschitzka Frank, Saeedi Soheil, Pugin Benoit, Constancias Florentin, Shabanian Taraneh, Spalinger Marianne, Thomas Aurelien, Le Gludic Sylvain, Mongelli Alessia, Menni Cristina

You have to be authorized to contact abstract author. Please, Login
Not Available