Logo

American Heart Association

  156
  0


Final ID: MDP55

Genetic Determinant for Prognosis of Dilated Cardiomyopathy: The role of NAV3 in Cardiac Fibrosis

Abstract Body (Do not enter title and authors here): Background: Dilated Cardiomyopathy (DCM) is a major cause of heart failure (HF) and carries a high mortality rate. Drug treatment response for DCM-related HF patients is highly variable, with some patients having no response. A pharmacogenomic approach, genome-wide association study (GWAS) followed by biologically functional validation, can potentially identify genetic determinants of prognosis in DCM and might provide insight into novel biology of DCM pharmacotherapy.
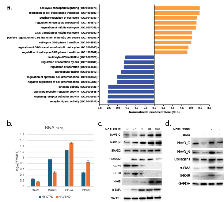
Methods: A GWAS was performed using DNA from 686 patients with recent onset DCM who were on standard HF therapy using change in left ventricular ejection fraction (LVEF) at a median of 6 months after initial diagnosis. Cultured human cardiac fibroblasts (HCFs) were used to functionally validate the GWAS findings in vitro. RNA-seq followed by pathway analysis after NAV3 knock-down (KD) using siRNA in HCFs were performed to explore potential biological mechanisms.
Results: A genetic variant, rs11105445(G>A), identified from the GWAS, mapping to the neuron navigator 3 (NAV3) gene (rs11105445, p=2.37E-07; beta 2.74 ± 0.53) was associated with improvement in LVEF. Functional genomic experiments demonstrated that, both in LV tissue and in cultured fibroblasts, the minor allele A was associated with decreased transcription of NAV3 (pvalue: 0.0335 and 0.0432) suggesting that ↓NAV3 expression might be associated with improvement in LVEF. TGF-β1 can induce HCF transdifferentiation into myofibroblasts and we demonstrate that it also increases NAV3 expression. NAV3 KD which mimics the GWAS variant significantly suppressed TGF-β1 induced HCF transdifferentiation demonstrated by decreased expression of α-smooth muscle actin (ACTA2) and collagen I (COL1A1). RNA-seq after NAV3 KD followed by pathway analysis suggested that NAV3 exerted its effect by regulating ECM and cell cycle processes, especially G1/S transition. We demonstrate that NAV3 KD suppressed TGF-β1 induced G1/S arrest by regulating CDK4, CDK6 and INK4B (cyclin-dependent kinase inhibitor 2B/P15, CDK4 inhibitor).
Conclusion: Decreased expression of NAV3 is associated with myocardial recovery in DCM, most likely due to its role in suppressing HCF differentiation by regulating TGF-β1 induced G1/S arrest. The role of NAV3 as a novel therapeutic target in DCM needs to be explored.
  • Wang, Min  ( Mayo Clinic , Rochester , Minnesota , United States )
  • Merlo, Marco  ( Cardiovascular Department, Ospedali Riuniti and University , Trieste , Italy )
  • Sinagra, Gianfranco  ( Azienda Sanitaria Universitaria Giuliano-Isontina (ASUGI), University of Trieste , Trieste , Italy )
  • Pinet, Florence  ( INSERUM U1167 , Lille Cedex , France )
  • Krejci, Jan  ( Institut Pasteur , Paris , France )
  • Liu, Duan  ( Mayo Clinic , Rochester , Minnesota , United States )
  • Weinshilboum, Richard  ( MAYO CLINIC , Rochester , Minnesota , United States )
  • Pereira, Naveen  ( Mayo Clinic , Rochester , Minnesota , United States )
  • Wang, Li  ( Tianjin First Central Hospital , Tianjin , Tianjin , China )
  • Ghazal, Rachad  ( Mayo Clinic , Rochester , Minnesota , United States )
  • Seal, Mayah  ( Mayo Clinic , Rochester , Minnesota , United States )
  • Nguyen, Thanh Thanh  ( Mayo Clinic , Rochester , Minnesota , United States )
  • Mcnamara, Dennis  ( University of Pittsburgh , Pittsburgh , Pennsylvania , United States )
  • Barlera, Simona  ( Mario Negri Institute , Milano , Italy )
  • Pileggi, Silvana  ( The Mario Negri Institute of Pharmacological Research , Milan , Italy )
  • Mestroni, Luisa  ( UNIVERSITY COLORADO , Aurora , Colorado , United States )
  • Author Disclosures:
    Min Wang: DO NOT have relevant financial relationships | Marco Merlo: No Answer | Gianfranco sinagra: DO NOT have relevant financial relationships | Florence Pinet: No Answer | Jan Krejci: No Answer | Duan Liu: No Answer | Richard Weinshilboum: No Answer | Naveen Pereira: DO NOT have relevant financial relationships | Li Wang: No Answer | Rachad Ghazal: DO NOT have relevant financial relationships | Mayah Seal: No Answer | Thanh Thanh Nguyen: No Answer | Dennis McNamara: DO have relevant financial relationships ; Consultant:Cardiol Therapetics:Active (exists now) ; Individual Stocks/Stock Options:Rocket Pharmacuticals:Active (exists now) | Simona Barlera: No Answer | Silvana Pileggi: No Answer | Luisa Mestroni: DO have relevant financial relationships ; Researcher:NIH:Active (exists now) ; Researcher:Alexion:Active (exists now) ; Researcher:Pfizer:Past (completed) ; Advisor:Rocket Biopharma:Active (exists now) ; Researcher:Greenstone Biosciences:Active (exists now) ; Advisor:Tenaya Therapeutics:Active (exists now)
Meeting Info:

Scientific Sessions 2024

2024

Chicago, Illinois

Session Info:

Latest Advances in Human Genetics and Genomics

Saturday, 11/16/2024 , 12:50PM - 02:15PM

Moderated Digital Poster Session

More abstracts on this topic:
Adipocyte Enhancer Binding Protein 1 (AEBP1) Inhibition as a Potential Anti-Fibrotic Therapy in Heart Failure

Shankar Thirupura S, Calder Dallen, Sachse Frank, Kyriakopoulos Christos, Maneta Eleni, Srinivasan Harini, Tseliou Eleni, Navankasattusas Sutip, Selzman Craig, Boudina Sihem, Seidel Thomas, Visker Joseph, Lavine Kory, Drakos Stavros, Amrute Junedh, Polishchuk Georgiy, Lunde J Ty, Ling Jing, Ferrin Peter, Hamouche Rana, Feigle Dominik

A novel methodology for simultaneous analysis of electrical activation parameters and myocardial fibrosis in patients with LBBB and indications to cardiac resynchronization therapy

Rimskaya Elena, Chmelevsky Mikhail, Aparina Olga, Bazhutina Anastasia, Budanova Margarita, Khamzin Svyatoslav, Stukalova Olga, Ternovoy Sergey, Golitsyn Sergey

More abstracts from these authors:
CDCP1’s Role in Cardiac Fibrosis: Unveiling Potential Mechanisms in a Pressure Over-Load Mouse Model

Wang Li, Miller Jordan, Pereira Naveen, Wang Min, Vyas Hridyanshu, Roos Carolyn, Huang Runqing, Liu Duan, Ghazal Rachad, Lambert Laura, Weinshilboum Richard

CUB domain-containing protein 1 Regulates Extracellular Matrix Remodeling and Src Kinase-Mediated Signaling in Human Cardiac Fibroblasts

Srinivas Akshatha Narayanrao, Ghazal Rachad, Liu Duan, Choi Kyoung, Weinshilboum Richard, Tschumperlin Daniel, Pereira Naveen

You have to be authorized to contact abstract author. Please, Login
Not Available