Logo

American Heart Association

  98
  0


Final ID:

Indoxyl Sulfate Suppresses GAS6 and Impairs Anti-Atherogenic Macrophage Function: A Novel Mechanism Driving Accelerated Atherosclerosis in Chronic Kidney Disease

Abstract Body: Background: Chronic kidney disease (CKD) is a global health burden linked to accelerated atherogenesis and increased cardiovascular mortality, highlighting its relevance to the AHA's Cardiovascular-Kidney-Metabolic health initiative 2024. Elevated levels of the uremic toxin indoxyl sulfate (IS) are an independent cardiovascular risk factor in CKD, but its role in atherogenesis remains unclear. Using a multi-layered systems approach combined with in vitro and in vivo studies, we explored how IS drives atherogenesis.
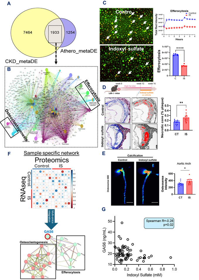
Methods & Results: Meta-analysis of gene expression datasets from CKD (n=102) and atherosclerosis (n=136) identified 1,933 shared differentially expressed genes. Pathway analysis highlighted impaired efferocytosis and osteoclastogenesis as shared mechanisms (Fig. A, B). IS exposure impairs efferocytosis, crucial for apoptotic cell clearance, and osteoclastogenesis, which mitigates vascular calcification, both in vitro and in vivo.
Clinically relevant IS levels (1 mM) suppressed efferocytosis (P=<0.0001, Fig. C) and osteoclastogenesis (>50% reduction, P=0.002) in human primary macrophages (n=6 PBMC donors). In vivo, IS administration (100 mg/kg/day for 4 weeks) in hyperlipidemic Ldlr-/- mice impaired efferocytosis, increasing necrotic core area in plaques (n=10/group, P=0.007, Fig. D). IS also inhibited osteoclastogenesis, promoting aortic calcification in mouse plaques (n=10/group, P=0.04, Fig. E).
Multi-omics integration of transcriptomics and proteomics data from IS-treated human macrophages (n=6 PBMC donors) identified growth arrest-specific protein 6 (GAS6), essential for macrophage-apoptotic cell interaction, as a key target (Fig. F). IS-treated macrophages and mouse plaques demonstrated a >50% reduction in GAS6 mRNA and protein. Mechanistic studies revealed that IS suppresses GAS6 via STAT6 signaling. In macrophage-specific Gas6 knock-in mice, efferocytosis and osteoclastogenesis were restored despite IS exposure. Clinical validation showed a significant inverse correlation (P=0.02) between GAS6 levels and IS in CKD patients on hemodialysis (n=74, Fig. G).
Conclusions: IS suppresses GAS6 through STAT6 signaling, repressing efferocytosis and osteoclastogenesis, leading to high-risk plaque features. These findings elucidate CKD-associated atherogenesis and identify GAS6 as a therapeutic target to reduce cardiovascular risk in CKD.
  • Jha, Prabhash  ( Brigham and Womens Hospital, Harvard Medical School , Boston , Massachusetts , United States )
  • Kasai, Taku  ( Brigham and Women's Hospital , Boston , Massachusetts , United States )
  • Vromman, Amelie  ( Brigham and Women's Hospital , Boston , Massachusetts , United States )
  • Libby, Peter  ( BRIGHAM AND WOMENS HOSPITAL , Boston , Massachusetts , United States )
  • Tabas, Ira  ( Columbia Univ. Medical Center , New York , New York , United States )
  • Holden, Rachel  ( Queen's University , Kingston , Ontario , Canada )
  • Singh, Sasha  ( BRIGHAM AND WOMEN'S HOSPITAL , Boston , Massachusetts , United States )
  • Aikawa, Elena  ( BRIGHAM WOMANS HOSPITAL , Boston , Massachusetts , United States )
  • Aikawa, Masanori  ( Brigham and Women's Hospital , Boston , Massachusetts , United States )
  • Lupieri, Adrien  ( Brigham and Women's Hospital , Boston , Massachusetts , United States )
  • Chelvanambi, Sarvesh  ( Brigham And Womens Hospital , Brighton , Massachusetts , United States )
  • Sonawane, Abhijeet  ( Brigham and Women's Hospital , Boston , Massachusetts , United States )
  • Le, Thanh-dat  ( Brigham and Women's Hospital , Boston , Massachusetts , United States )
  • Turner, Mandy  ( Brigham and Women's Hospital , Boston , Massachusetts , United States )
  • Becker-greene, Dakota  ( Brigham and Women's Hospital , Boston , Massachusetts , United States )
  • Nakamura, Yuto  ( Brigham and Women's Hospital , Boston , Massachusetts , United States )
  • Passos, Livia Silva  ( Brigham and Women's Hospital , Boston , Massachusetts , United States )
  • Author Disclosures:
    Prabhash Jha: DO NOT have relevant financial relationships | Taku Kasai: No Answer | Amelie Vromman: DO NOT have relevant financial relationships | Peter Libby: No Answer | Ira Tabas: DO NOT have relevant financial relationships | Rachel Holden: No Answer | Sasha Singh: No Answer | Elena Aikawa: No Answer | Masanori Aikawa: DO NOT have relevant financial relationships | Adrien Lupieri: No Answer | Sarvesh Chelvanambi: DO NOT have relevant financial relationships | Abhijeet Sonawane: No Answer | Thanh-Dat Le: No Answer | Mandy Turner: No Answer | Dakota Becker-Greene: DO NOT have relevant financial relationships | Yuto Nakamura: No Answer | Livia Silva Passos: No Answer
More abstracts on this topic:
Individualized Interactomes from Pulmonary Arterial Hypertension Biopsies Predict Therapeutic Response: an In Silico Clinical Study

Wang Ruisheng, Harrington Elizabeth, Maron Brad, Ventetuolo Corey, Singh Navneet, Wathieu Henri, Baird Grayson, Cox-flaherty Katherine, Klinger James, Mullin Christopher, Pereira Mandy, Whittenhall Mary

Assessing Short-Term Prognostic Value of eGFR Formulas in Patient with Acute Heart Failure: Comparison of Chronic Kidney Disease Epidemiology Collaboration 2021, 2009 Formula, and Modification of Diet in Renal Disease in Asian Population – A Study from Vietnam

Tran Dieu Hien, Do Chau, Nguyen Thi Kim Chuc, Pham Ngoc Anh Vu, Phan Hoang Son, Phan Tri Cuong, Han Nguyen Le My, Nguyen Thi Huong Dung, Vo Le Y Nhi, Cao Doan Thi Bich Huyen, Tran Thanh Phong, Truyen Thien Tan Tri Tai, Tran Van Duong, Nguyen Ngoc Huyen, Pham Thanh Phong, Nguyen Minh Nghiem, Nguyen Van Khoa, Vo Phuc Dai, Le Hoang Phuc, Dinh Quang Minh Trí, Vu Loc, Kieu Doan Thi

More abstracts from these authors:
A major uremic toxin indoxyl sulfate impairs macrophage efferocytosis and accelerates atherogenesis: a potential mechanism for cardiovascular risk in chronic kidney disease

Jha Prabhash, Kasai Taku, Vromman Amelie, Holden Rachel, Libby Peter, Tabas Ira, Singh Sasha, Aikawa Elena, Aikawa Masanori, Lupieri Adrien, Sonawane Abhijeet, Le Thanh-dat, Becker-greene Dakota, Chelvanambi Sarvesh, Turner Mandy, Nakamura Yuto, Passos Livia

Characterization of NIMA-related kinase 7 (NEK7)-NLRP3 inflammasome complex in macrophages by combining CRISPR/Cas9 gene-editing with comprehensive proteomic

Nakamura Yuto, Chelvanambi Sarvesh, Kasai Taku, Whelan Mary, Sasaki Yusuke, Singh Sasha, Aikawa Elena, Aikawa Masanori

You have to be authorized to contact abstract author. Please, Login
Not Available