Logo

American Heart Association

  133
  0


Final ID: 4141227

Characterization of NIMA-related kinase 7 (NEK7)-NLRP3 inflammasome complex in macrophages by combining CRISPR/Cas9 gene-editing with comprehensive proteomic

Abstract Body (Do not enter title and authors here): Background: The aberrant activation of the NLRP3 inflammasome in macrophages promotes chronic inflammation in cardiovascular disease (CVD). NEK7 is essential to the NLRP3 inflammasome’s function, however, its role in inflammasome-mediated macrophage activation has yet to be elucidated.
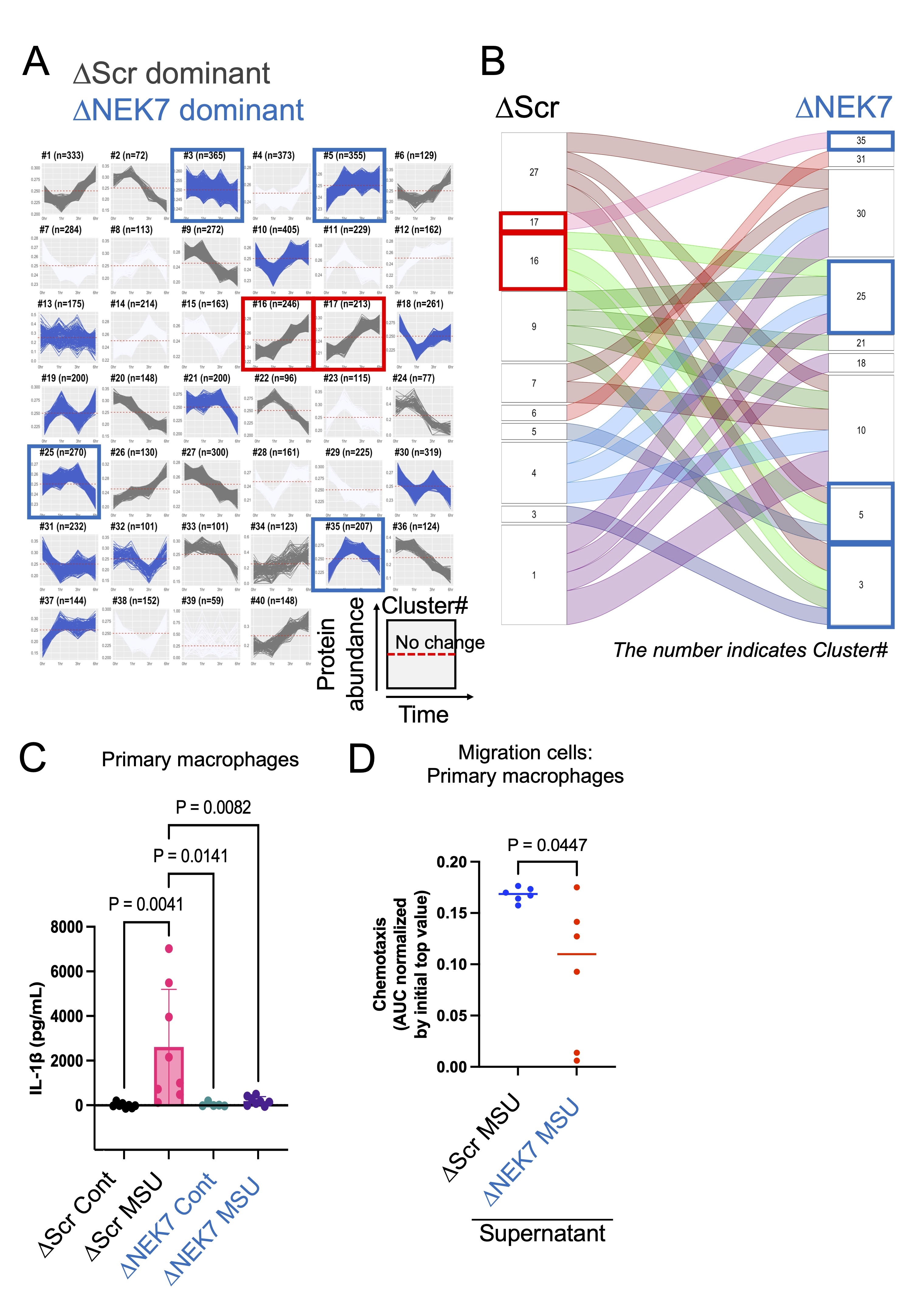
Methods & Results: We employed CRISPR/Cas9 gene editing to delete NEK7 in human primary macrophage cells (PBMCs) and in a macrophage-like cell line (THP-1). First, we employed mass spectrometry-based proteomics to monitor the response of Scramble control (ΔScr) or NEK7-null (ΔNEK7)-THP-1 cells to monosodium urate crystal (MSU). We quantified 4,030 proteins representing ΔNEK7-THP-1 and ΔScr-THP-1 conditions, analyzed at 4 timepoints (0hr, 1hr, 3hr, 6hr; MSU treamtent). NEK7 was identified in ΔScr but not in ΔNEK7 cells. In order to identify proteins whose abundances were suppressed by ΔNEK7, we performed a multiplexed high-dimensional clustering and network analysis using our custom made software (XINA, Fig.A). Specifically, we identified NOD-like receptor and Interleukin-1 (IL-1) signaling in clusters 16 and 17, that a) increased steadily over the timepoints and b) were overrepresented by proteins from the ΔScr condition (Fig.A, red rectangles). Whereas in ΔNEK7, these proteins migrated to either clusters 3, 5, 25, or 35 (Fig.B, alluvial plot), indicating their suppression (Fig.A, blue rectangles). In ΔNEK7-PBMCs, IL-1β secretion decreased in response to MSU compared to ΔScr-PBMCs (Fig.C, n=8); and less chemotaxis as determined by high-content imaging that monitored PBMC migration (Fig.D, n=6). Finally, we confirmed that small molecule inhibitor of the NLRP3-NEK7 complex itself decreased IL-1β secretion in an MSU-elicited peritonitis mouse model (C57BL/6J, n= 8, Control: PBS, p<0.05).
Conclusions: NEK7 itself is sufficient as a therapeutic target to suppress inflammasome-mediated macrophage activation; providing molecular bases for the development of new therapies for CVD.
  • Nakamura, Yuto  ( Brigham and Women's Hospital, Harvard Medical School , Boston , Massachusetts , United States )
  • Chelvanambi, Sarvesh  ( Brigham and Women's Hospital, Harvard Medical School , Boston , Massachusetts , United States )
  • Kasai, Taku  ( Brigham and Women's Hospital, Harvard Medical School , Boston , Massachusetts , United States )
  • Whelan, Mary  ( Brigham and Women's Hospital, Harvard Medical School , Boston , Massachusetts , United States )
  • Sasaki, Yusuke  ( Brigham and Women's Hospital, Harvard Medical School , Boston , Massachusetts , United States )
  • Singh, Sasha  ( Brigham and Women's Hospital, Harvard Medical School , Boston , Massachusetts , United States )
  • Aikawa, Elena  ( Brigham and Women's Hospital, Harvard Medical School , Boston , Massachusetts , United States )
  • Aikawa, Masanori  ( Brigham and Women's Hospital, Harvard Medical School , Boston , Massachusetts , United States )
  • Author Disclosures:
    Yuto Nakamura: DO NOT have relevant financial relationships | Sarvesh Chelvanambi: DO NOT have relevant financial relationships | Taku Kasai: DO NOT have relevant financial relationships | Mary Whelan: DO NOT have relevant financial relationships | Yusuke Sasaki: DO have relevant financial relationships ; Employee:Kowa Company Ltd. :Active (exists now) | Sasha Singh: DO NOT have relevant financial relationships | Elena Aikawa: DO NOT have relevant financial relationships | Masanori Aikawa: DO have relevant financial relationships ; Research Funding (PI or named investigator):Kowa Company, Ltd.:Active (exists now) ; Research Funding (PI or named investigator):Sanofi:Past (completed) ; Research Funding (PI or named investigator):Pfizer:Past (completed)
Meeting Info:

Scientific Sessions 2024

2024

Chicago, Illinois

Session Info:

Russell Ross Memorial Lectureship in Vascular Biology

Sunday, 11/17/2024 , 09:45AM - 11:00AM

Abstract Oral Session

More abstracts on this topic:
ADP-Ribosylation In a Mouse Model of Atherosclerosis: a Potential Novel Link Between Dyslipidemia and Inflammation in Cardiovascular Disease

Delwarde Constance, Mlynarchik Andrew, Perez Katelyn, Campedelli Alesandra, Sonawane Abhijeet, Aikawa Elena, Singh Sasha, Aikawa Masanori, Santinelli Pestana Diego, Kasai Taku, Kuraoka Shiori, Nakamura Yuto, Okada Takeshi, Decano Julius, Chelvanambi Sarvesh, Ge Rile

A Novel H2 Relaxin B-Chain-Only Peptide Variant B7-33 Improves The Pathophysiology Of Placental Ischemia In The Reduced Uterine Perfusion Pressure Rat Model Of Preeclampsia

Pantho Ahmed F, Hossain Mohammed, Uddin Mohammad, Amaral Lorena, Campbell Nathan, Afroze Syeda, Vora Niraj, Kuehl Thomas, Lindheim Steven, Lamarca Babbette, Bathgate Ross

More abstracts from these authors:
A major uremic toxin indoxyl sulfate impairs macrophage efferocytosis and accelerates atherogenesis: a potential mechanism for cardiovascular risk in chronic kidney disease

Jha Prabhash, Kasai Taku, Vromman Amelie, Holden Rachel, Libby Peter, Tabas Ira, Singh Sasha, Aikawa Elena, Aikawa Masanori, Lupieri Adrien, Sonawane Abhijeet, Le Thanh-dat, Becker-greene Dakota, Chelvanambi Sarvesh, Turner Mandy, Nakamura Yuto, Passos Livia

ADP-Ribosylation In a Mouse Model of Atherosclerosis: a Potential Novel Link Between Dyslipidemia and Inflammation in Cardiovascular Disease

Delwarde Constance, Mlynarchik Andrew, Perez Katelyn, Campedelli Alesandra, Sonawane Abhijeet, Aikawa Elena, Singh Sasha, Aikawa Masanori, Santinelli Pestana Diego, Kasai Taku, Kuraoka Shiori, Nakamura Yuto, Okada Takeshi, Decano Julius, Chelvanambi Sarvesh, Ge Rile

You have to be authorized to contact abstract author. Please, Login
Not Available