Logo

American Heart Association

  113
  0


Final ID: Tu0078

CEPT1 Promotes the Release of Angiogenic Factors in Diabetic Patients

Abstract Body: Objectives: CEPT1, choline/ethanolamine phosphotransferase 1, is an important mediator of de novo phospholipogenesis and is essential for endothelial cell (EC) survival. CEPT1 catalyzes the synthesis of phospholipids that activate the transcription factor peroxisome proliferator-activated receptor α (PPARα). We observed that CEPT1 is elevated in the endothelium of hypoxic and diseased human peripheral arterial segments. Therefore, we hypothesized that Cept1 may play an important role in EC activation and function and promote the release of angiogenic factors.
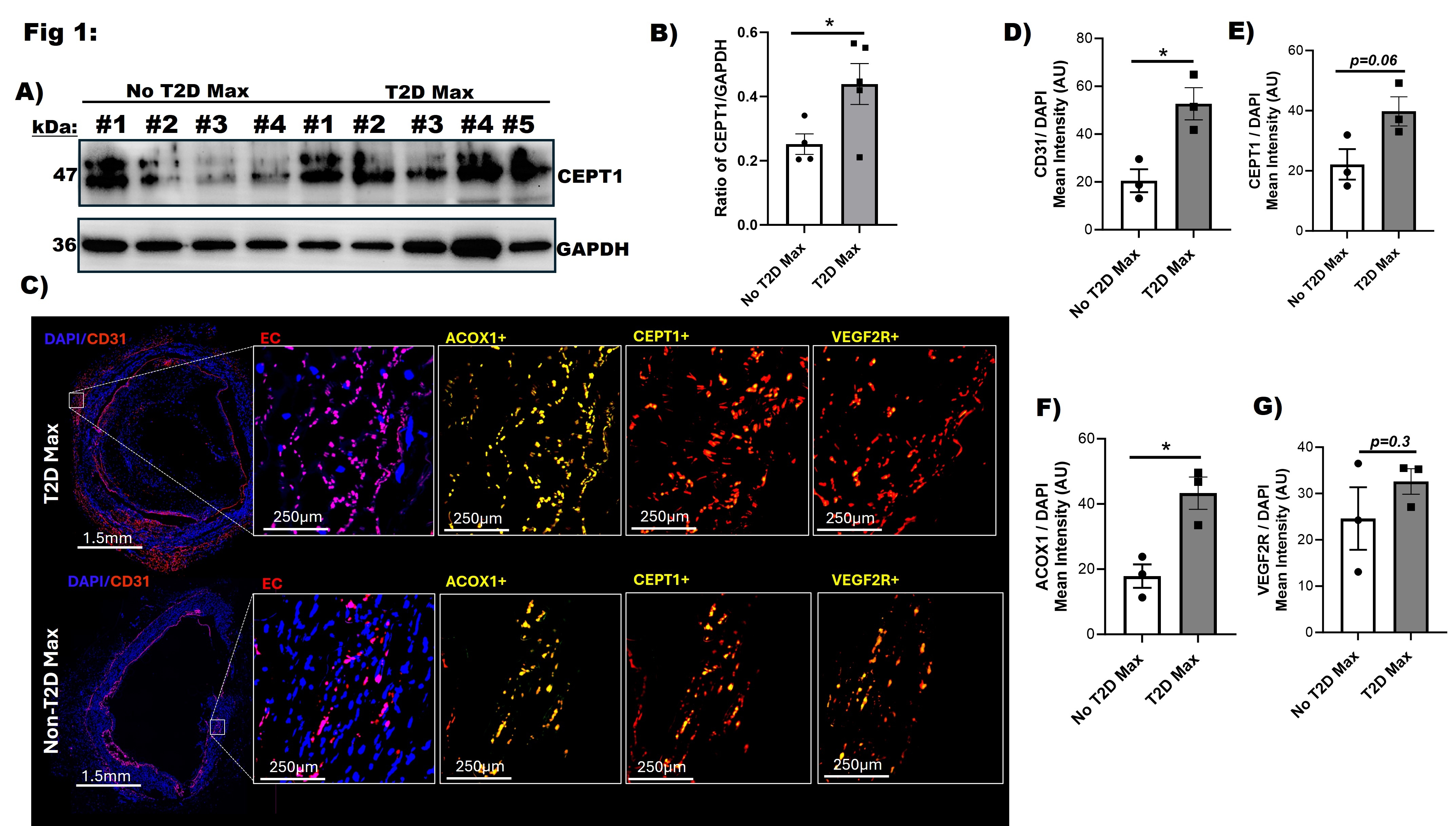
Methods: Western blotting and immunostaining of macro arterial structures in the lower extremities of individuals with peripheral arterial disease (PAD) and with or without type 2 diabetes (T2D who underwent amputation (n=3-5). We engineered a Cre-induced conditional, EC-specific Cept1 overexpression model in C57BL/6J mice. ECs were isolated from Cept1fl/fl Cre- and Cept1fl/fl Cre+ mice (n=3) and used to evaluate CEPT1, PPARα, VEGF2R, p-eNOS, p-Akt, eNOS and Akt expression with Western blot. All experimental conditions were performed in triplicate and analyzed using a student’s t-test.
Results: There was significantly higher CEPT1 in the arterial segments of maximally diseased sections of individuals with T2D (p<0.05, Fig 1A-B). Similarly, vascular immunostaining demonstrated higher CEPT1, ACOX1, and VEGF2R content in the ECs of the intima of lower extremity macro arterial structures of patients with T2D, relative to non-T2D subjects (Fig 1C-G). In mice, Cept1 fl/fl Cre+ mice also demonstrated significantly higher CEPT1, PPARα, and VEGF2R in the ECs of microvascular structures of ischemic hindlimbs (p<0.05, Fig 2A-D). Activated p-eNOS and p-Akt were also elevated in ECs of Cept1 fl/fl Cre+ mice (p<0.05, Fig 2A, E, & F).
Conclusion: This study demonstrates that Cept1 is sufficient for inducing EC activation and function in micro and macro arterial structures in the setting of peripheral arterial ischemia. This highlights the importance of phospholipogenesis in EC physiology, post-ischemic angiogenesis, and tissue regeneration. Future studies will help determine whether selective activation of CEPT1 can provide important therapeutic benefits in the context of peripheral ischemia.
  • Khan, Tariq  ( WASHINGTON UNIVERSITY SCHOOL OF MEDICINE , Saint Louis , Missouri , United States )
  • Zayed, Mohamed  ( WASHINGTON UNIVERSITY SCHOOL OF MEDICINE , Saint Louis , Missouri , United States )
  • Meade, Rodrigo  ( WASHINGTON UNIVERSITY SCHOOL OF MEDICINE , Saint Louis , Missouri , United States )
  • Belaygorod, Larisa  ( WASHINGTON UNIVERSITY SCHOOL OF MEDICINE , Saint Louis , Missouri , United States )
  • Elizondo Benedetto, Santiago  ( WASHINGTON UNIVERSITY SCHOOL OF MEDICINE , Saint Louis , Missouri , United States )
  • Arif, Batool  ( WASHINGTON UNIVERSITY SCHOOL OF MEDICINE , Saint Louis , Missouri , United States )
  • Hafezi, Shahab  ( WASHINGTON UNIVERSITY SCHOOL OF MEDICINE , Saint Louis , Missouri , United States )
  • Saffaf, Omar  ( WASHINGTON UNIVERSITY SCHOOL OF MEDICINE , Saint Louis , Missouri , United States )
  • Adak, Sangeeta  ( WASHINGTON UNIVERSITY SCHOOL OF MEDICINE , Saint Louis , Missouri , United States )
  • Semenkovich, Clay  ( WASHINGTON UNIVERSITY SCHOOL OF MEDICINE , Saint Louis , Missouri , United States )
  • Author Disclosures:
    Tariq Khan: DO NOT have relevant financial relationships | Mohamed Zayed: No Answer | Rodrigo Meade: No Answer | Larisa Belaygorod: No Answer | Santiago Elizondo Benedetto: DO NOT have relevant financial relationships | Batool Arif: No Answer | Shahab Hafezi: DO NOT have relevant financial relationships | Omar Saffaf: No Answer | Sangeeta Adak: No Answer | Clay Semenkovich: No Answer
Meeting Info:
Session Info:

01. Poster Session 1 & Reception

Tuesday, 04/22/2025 , 06:00PM - 08:00PM

Poster

More abstracts on this topic:
Biodistribution of Systemically Administered Lab-grown, 3D Extracellular Matrix Particles and Their Effects on Post-Myocardial Infarction Cardiac Function

Broadwin Mark, Abid Ruhul, St Angelo Katerina, Petersen Max, Brinck Teixeira Rayane, Harris Dwight, Stone Christopher, Xu Cynthia, Sellke Frank, Morgan Jeffrey

Association of angiogenic biomarkers in the third trimester of pregnancy with future body mass index trajectories

Pabon Maria, Cantonwine David, Claggett Brian, Anwer Tooba, Di Carli Marcelo, Solomon Scott, Mcelrath Thomas, Honigberg Michael

More abstracts from these authors:
Pharmacological Targeting of FAS Attenuates Macrophage-Derived Foam Cell Formation

Ibrahim Dina, Hafezi Shahab, Belaygorod Larisa, Arif Batool, Semenkovich Clay, Zayed Mohamed

Novel Elastase-Papain Model for Induction of Infrarenal Abdominal Aortic Aneurysm Rupture in Mice

Elizondo Benedetto Santiago, Zaghloul Mohamed, Arif Batool, Zayed Mohamed

You have to be authorized to contact abstract author. Please, Login
Not Available