Logo

American Heart Association

  72
  0


Final ID: Tu0046a

Red Blood Cell-Derived Extracellular Vesicles in Type 2 Diabetes Induce Endothelial Dysfunction Through Transfer of Arginase-1 to the Endothelium

Abstract Body: Background: Recently, we have demonstrated that red blood cells (RBCs) from individuals with type 2 diabetes (T2D-RBCs) induce endothelial dysfunction via upregulation of arginase-1 in RBCs. However, the mechanism by which RBCs communicate with the vessel is unknown. Extracellular vesicles (EVs) are actively secreted by practically all cell types, including RBCs, and represent a novel mechanism of intercellular communication. However, the involvement of EVs from RBCs in the development of endothelial dysfunction remains to be elucidated.
Purpose: This study was designed to test the hypothesis that EVs transfer arginase-1 protein to the vascular endothelium to induce endothelial dysfunction in T2D.
Methods: RBCs from T2D patients and age-matched healthy controls (H-RBCs) were incubated for 18h for EV release. The content of arginase-1 in RBC-derived EVs was determined. The EVs were co-incubated with mouse aortas from endothelial cell arginase-1 KO mice (Arg-1fl/fl/Tie2Cretg/–) and their littermates (Arg-1fl/fl/Tie2Cre–/–) to evaluate endothelium-dependent relaxation (EDR) and arginase-1 expression by immunohistochemistry. The functional involvement of arginase was investigated using pharmacological interventions and expression analyses.
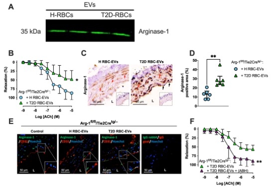
Results: Arginase-1 was detected in RBC-derived EVs (Fig. 1A). T2D RBC-EVs impaired EDR in vessels isolated from endothelial cell arginase-1 KO mice compared to those incubated with H RBC-EVs (Fig. 1B). Interestingly, incubation of aortas from endothelial cell arginase-1 KO mice with T2D RBC-EVs led to increased expression of arginase-1 in the vessel wall (Fig. 1C-D). Arginase-1 was co-expressed with CD31 in the aortas of Arg-1fl/fl/Tie2Cretg/– mice following incubation with T2D RBC-EVs (Fig. 1E), suggesting co-localization in the endothelium. Moreover, the impaired EDR induced by T2D RBC-EVs in aortas from endothelial cell arginase-1 KO mice was attenuated by the arginase inhibitor ABH in the vessel (Fig. 1F).
Conclusion: EVs derived from RBCs of individuals with T2D carry arginase-1 protein to induce endothelial dysfunctionthrough the delivery of arginase-1. EVs derived from T2D-RBCs transfer arginase-1 protein to endothelial cells, leading to endothelial dysfunction. Potential therapeutic strategies that interfere with the uptake of the cargo of the EVs, or the transfer of signaling molecules by RBC-derived EVs have the potential to prevent vascular injury in T2D.
  • Collado, Aida  ( Karolinska Institute , Stockholm , Sweden )
  • Humoud, Rawan  ( Karolinska Institute , Stockholm , Sweden )
  • Kontidou, Eftychia  ( Karolinska Institute , Stockholm , Sweden )
  • Yang, Jiangning  ( Karolinska Institute , Stockholm , Sweden )
  • Mahdi, Ali  ( Karolinska Institute , Stockholm , Sweden )
  • Tengbom, John  ( Karolinska Institute , Stockholm , Sweden )
  • Zhou, Zhichao  ( Karolinska Institute , Stockholm , Sweden )
  • Pernow, John  ( Karolinska University Hospital , Stockholm , Sweden )
  • Author Disclosures:
    Aida Collado: DO NOT have relevant financial relationships | Rawan Humoud: No Answer | Eftychia Kontidou: DO NOT have relevant financial relationships | Jiangning Yang: DO NOT have relevant financial relationships | Ali Mahdi: No Answer | John Tengbom: No Answer | Zhichao ZHOU: No Answer | John Pernow: No Answer
Meeting Info:
Session Info:

01. Poster Session 1 & Reception

Tuesday, 04/22/2025 , 06:00PM - 08:00PM

Poster

More abstracts on this topic:
37,500 man-years of clinical expertise validate the cardio-metabolic benefits of empagliflozin-linagliptin in type 2 diabetes: findings from the amplified consensus

Nair Tiny, Jabbar P, Ray Saumitra, Hazra Prakash, Gupta Sushil, Joshi Ameya, Shaikh Shehla, B Jayagopal, Pandit Kaushik, Sharma D, Seshadri Krishna, S Sridhar

A Multimodal Artificial Intelligence Signature of Advanced Cardiac and Vascular Aging Defines Elevated Risk of Cardiovascular Disease

Perera Sudheesha, Biswas Dhruva, Dhingra Lovedeep, Aminorroaya Arya, Coppi Andreas, Khera Rohan

More abstracts from these authors:
Long Duration of Type 2 Diabetes Promotes Erythrocyte-Induced Endothelial Dysfunction: Role of microRNA-210

Kontidou Eftychia, Zhou Zhichao, Collado Aida, Humoud Rawan, Manickam Kesavan, Jiao Tong, Alvarsson Michael, Yang Jiangning, Mahdi Ali, Pernow John

You have to be authorized to contact abstract author. Please, Login
Not Available