Logo

American Heart Association

  61
  0


Final ID: We0039

Integration of Genome-Wide Association Studies with Single Cell Chromatin Accessibility Data Identifies a Fibro-Adipogenic Progenitor (FAP) Enhancer and Mmp1 and Mmp3 as Novel Targets for PAD.

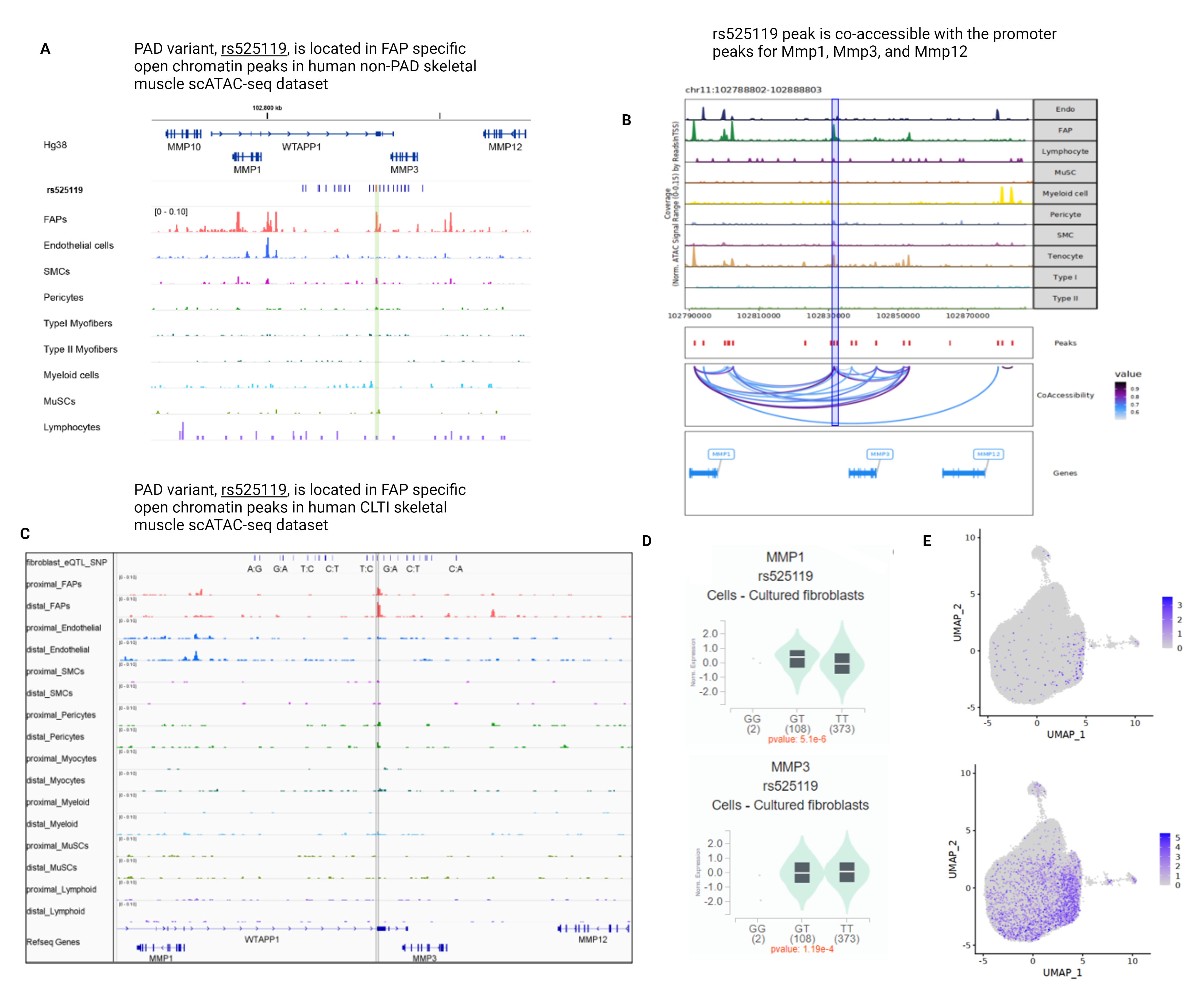
Abstract Body: Introduction: Peripheral arterial disease (PAD), which affects more than 200 million individuals worldwide, is a complex disease caused by a myriad of environmental and poorly understood genetic factors. Genome-wide association studies (GWAS) have identified hundreds of PAD-associated loci. These associations have the potential to both uncover molecular mechanisms and identify novel drug targets. However, the translation of GWAS findings into clinical therapies for PAD patients has been limited because the target genes and causal cell types remain unknown. To address this limitation, we integrated publicly available PAD GWAS data with single-cell epigenomic data to facilitate cell type-specific annotation of candidate regulatory elements and their target genes in PAD.

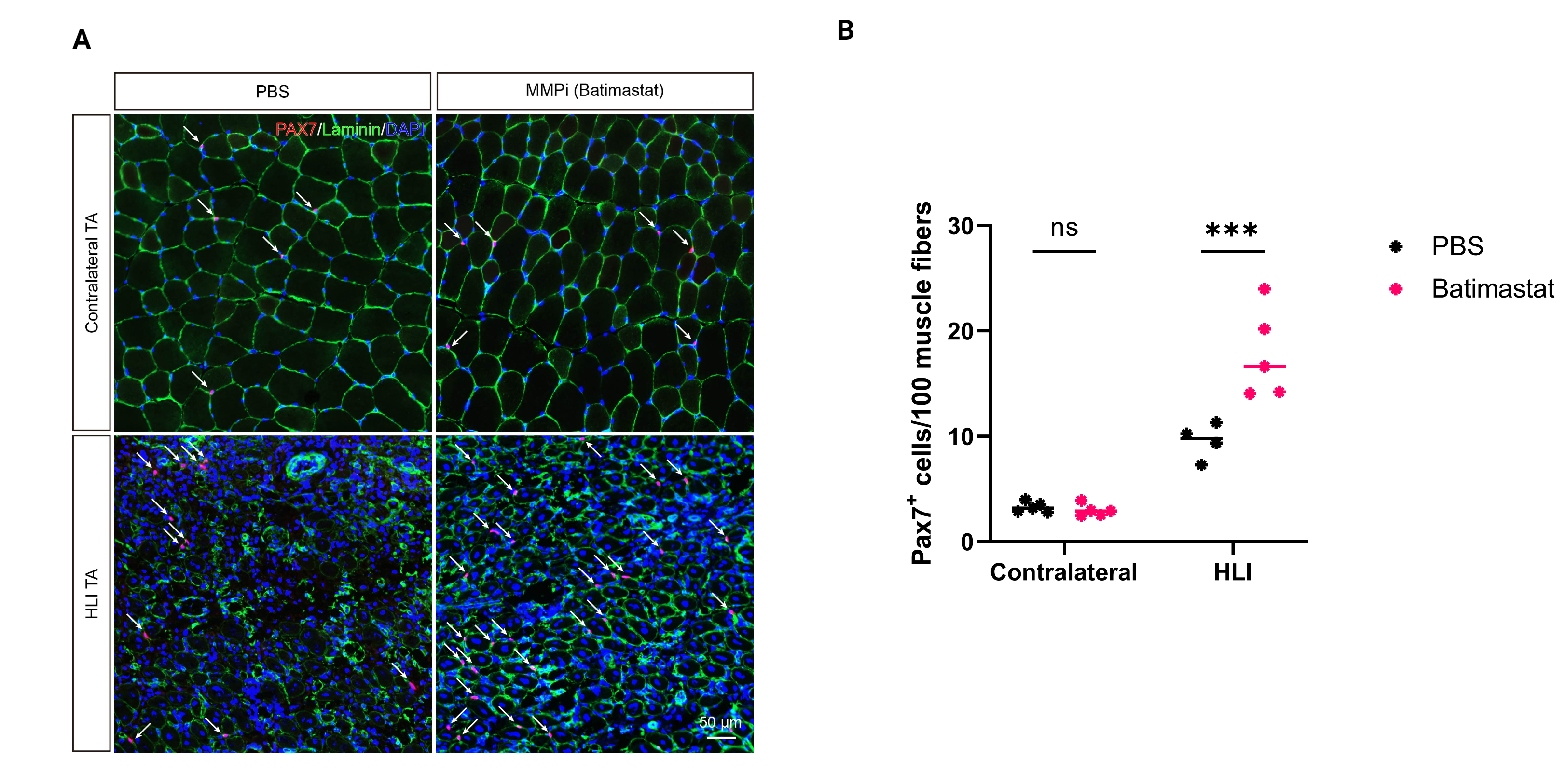
Methods & Results: We performed a linkage disequilibrium score regression analysis on lead single nucleotide polymorphisms from PAD GWAS data; we identified loci rs525119 to be in strong linkage disequilibrium (LD r2 0.98) with a known PAD-locus, rs566125. Next, we used a publicly available human skeletal muscle (n = 31) and our institutional PAD (n = 10) single-cell assay for transposase-accessible chromatin sequencing (scATAC-seq) dataset to demonstrate that PAD risk variant rs525119 is located in a fibro-adipogenic progenitor (FAP)-specific peak. Furthermore, we show that this peak is co-accessible with the promoter regions for Mmp1 and Mmp3. Next, we examined the genotype-tissue expression (GTEx) database and identified rs525119 as an expression quantitative trait loci (eQTL) for both Mmp1 and Mmp3. Finally, in a pre-clinical PAD mouse model, we show inhibition of Mmp1 and Mmp3 with a pan-Mmp inhibitor (batimastat) improves tissue repair in the ischemic limb.

Conclusion: Collectively, these data suggest that PAD variant rs525119 creates a FAP-specific regulatory element that promotes the expression of Mmp1 and Mmp3.
  • Xu, Yueyuan  ( Duke University , Durham , North Carolina , United States )
  • Southerland, Kevin  ( Duke University , Durham , North Carolina , United States )
  • Diao, Yarui  ( Duke University , Durham , North Carolina , United States )
  • Luo, Wenzhe  ( Duke University , Durham , North Carolina , United States )
  • Sadeghmousavi, Shaghayegh  ( Duke University , Durham , North Carolina , United States )
  • Shafique, Hana  ( Duke University Medical Center , Durham , North Carolina , United States )
  • Peters, Derek  ( Duke University , New Hill , North Carolina , United States )
  • Johnson, Camryn  ( Duke University , Laurel , Maryland , United States )
  • Dai, Qunsheng  ( Duke University Medical Center , Durham , North Carolina , United States )
  • Otto, James  ( Duke University Medical Center , Durham , North Carolina , United States )
  • Kontos, Christopher  ( DUKE UNIVERSITY MEDICAL CENTER , Durham , North Carolina , United States )
  • Author Disclosures:
    Yueyuan Xu: No Answer | Kevin Southerland: DO NOT have relevant financial relationships | Yarui Diao: No Answer | Wenzhe Luo: No Answer | Shaghayegh Sadeghmousavi: No Answer | Hana Shafique: No Answer | Derek Peters: No Answer | Camryn Johnson: DO NOT have relevant financial relationships | Qunsheng Dai: DO NOT have relevant financial relationships | James Otto: No Answer | Christopher Kontos: No Answer
Meeting Info:
Session Info:

08. Poster Session 2 & Reception Sponsored by the ATVB Journal

Wednesday, 04/23/2025 , 05:00PM - 07:00PM

Poster

More abstracts on this topic:
Adipocyte Enhancer Binding Protein 1 (AEBP1) Inhibition as a Potential Anti-Fibrotic Therapy in Heart Failure

Shankar Thirupura S, Calder Dallen, Sachse Frank, Kyriakopoulos Christos, Maneta Eleni, Srinivasan Harini, Tseliou Eleni, Navankasattusas Sutip, Selzman Craig, Boudina Sihem, Seidel Thomas, Visker Joseph, Lavine Kory, Drakos Stavros, Amrute Junedh, Polishchuk Georgiy, Lunde J Ty, Ling Jing, Ferrin Peter, Hamouche Rana, Feigle Dominik

Atrial Fibrillation as a Causal Risk Factor for Dementia: Pooled Mendelian Randomization Analysis of 2.6 Million Individuals from Large-Scale Genome-wide Association Studies

Mondal Avilash, Kutalek Steven, Basnet Arjun, Chilingarashvili Giorgi, Li Aobo, Tripathi Devendra, Ashish Kumar, Haider Mobeen, Fagan James, Gupta Ashwani

More abstracts from these authors:
Transcriptomic Profiling Links Senescent Fibro-Adipogenic Progenitors to Amputation and Mortality in Human Chronic Limb Threatening Ischemia Patients

Shafique Hana, Kontos Christopher, Ji Zhicheng, Diao Yarui, Southerland Kevin, Xu Yueyuan, Wan Changxin, Sadeghmousavi Shaghayegh, Luo Wenzhe, Johnson Camryn, Peters Derek, Dai Qunsheng, Otto James

Senescent Cells Accumulate in the Ischemic Limb

Sadeghmousavi Shaghayegh, Diao Yarui, Southerland Kevin, Shafique Hana, Dai Qunsheng, Otto James, Johnson Camryn, Luo Wenzhe, Xu Yueyuan, Peters Derek, Kontos Christopher

You have to be authorized to contact abstract author. Please, Login
Not Available