Logo

American Heart Association

  17
  0


Final ID: MP418

A murine model of cardiovascular-kidney-metabolic syndrome demonstrates compromised limb function in the ischemic hind limb

Abstract Body (Do not enter title and authors here): Background:
Cardiovascular-Kidney-metabolic (CKM) syndrome is a public health problem in the US and
results in premature CVD at a relatively preserved GFR. The molecular mediators of CKM are poorly understood, partly due to the lack of a reliable animal model. We set out to generate an animal model with renal and metabolic dysfunctions, using peripheral arterial disease (PAD) as a CKM manifestation.
Methods:
C57BL/6 male and female mice were randomized into four groups: a normal diet (ND, controls), a 0.2% adenine diet (AD, a CKD model), a high-fat diet (HFD, a metabolic model), and a combination of HFD+AD (a potential CKM model). The mice underwent a hind limb ischemia, followed by structural, endurance, and post-exercise hyperemia assays.
Results:
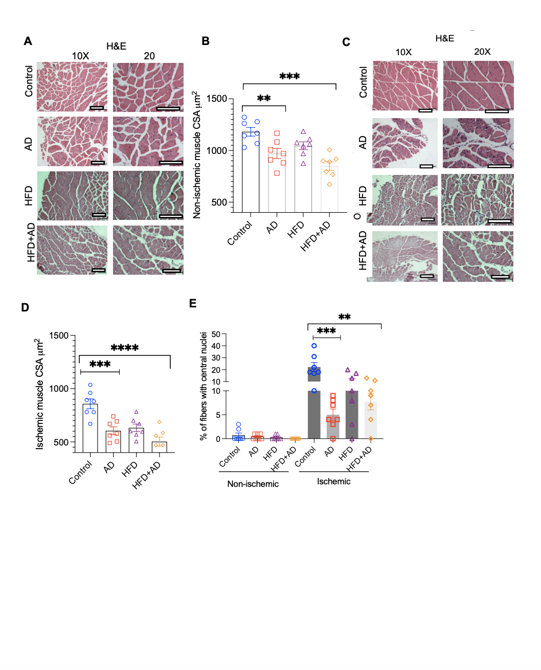
Compared to control mice, HFD+AD male mice had 23-50% higher weight and GFR than the AD group (P = 0.003). The kidneys of HFD+AD showed tubular atrophy, tubulointerstitial fibrosis, immune infiltration, glomerulomegaly, consistent with glomerular hyperperfusion, hypercholesterolemia, impaired glucose tolerance, and adipophilin in the liver, an early marker of hepatic steatosis, and myocardial fibrosis. The HFD+AD mice showed reduced hind limb perfusion ratios, microcapillary density, Type II muscle fibers, and increased muscle fibrosis, immune infiltration, and the lowest cross-sectional muscle area. Female CKM mice revealed distinct differences from male mice. Compared to AD and HFD alone, female CKM mice exposed to HFD+AD demonstrated additive phenotypes in endurance assays (distance travelled, exhaustion
time and grip strength) without a similar effect in post-ischemia perfusion, suggesting skeletal muscle and microcapillary dysfunction.
Conclusion:
A combination of HFD+AD in mice displays CKD, metabolic disorders, and cardiovascular disease features at a higher GFR, consistent with human CKM. This model can be explored to probe the mechanisms, heterogeneity, and sex-specific differences in CKM.
  • Lotfollahzadeh, Saran  ( Boston University School of Medicin , Boston , Massachusetts , United States )
  • Siracuse, Jeffrey  ( Boston University , Chestnut Hill , Massachusetts , United States )
  • Cabral, Howard  ( Boston University , Boston , Massachusetts , United States )
  • Malikova, Marina  ( Boston University School of Medicin , Boston , Massachusetts , United States )
  • Sayed, Nazish  ( Stanford University , Stanford , California , United States )
  • Chitalia, Vipul  ( Boston University School of Medicin , Boston , Massachusetts , United States )
  • Author Disclosures:
    Saran Lotfollahzadeh: DO NOT have relevant financial relationships | Jeffrey Siracuse: No Answer | Howard Cabral: DO NOT have relevant financial relationships | Marina Malikova: No Answer | Nazish Sayed: DO NOT have relevant financial relationships | Vipul Chitalia: No Answer
Meeting Info:

Scientific Sessions 2025

2025

New Orleans, Louisiana

Session Info:

Novel Mechanistic Pathways Underlying Cardiometabolic Risk

Saturday, 11/08/2025 , 09:15AM - 10:25AM

Moderated Digital Poster Session

More abstracts on this topic:
Adoptive Transfer of Lupus Patient PBMCs Promotes Salt-Sensitive Hypertension and Kidney Injury in Immunodeficient Mice

Saleem Mohammad, Ormseth Michelle, Kirabo Annet, Ahmad Taseer, Haynes Alexandria, Albritton Claude, Arshad Suha, Kulapatana Phicharmon, Posey Olivia, Major Amy, Stein Charles

Accelerated Biological Aging, Early-Life Exposure to Tobacco, and Incident Aortic Aneurysm: A Large-Scale Prospective Cohort Study in UK Biobank

Yang Miaomiao, Feng Weijing, Dang Aimin, Gu Yingzhen

More abstracts from these authors:
External validation of a novel cancer-associated venous thromboembolism risk assessment score in a safety-net hospital

Lotfollahzadeh Saran, Fillmore Nathanael, Dulberger Karlynn N., La Jennifer, Ravid Katya, Do Nhan, Brophy Mary, Gaziano Michael, Li Ang, Chitalia Vipul

ACTIVATION AND TARGETABILITY OF TYMP-IL-6-TF AXIS IN THE SKIN MICROENVIRONMENT IN UREMIC CALCIPHYLAXIS

Lotfollahzadeh Saran, Chitalia Vipul

You have to be authorized to contact abstract author. Please, Login
Not Available