Logo

American Heart Association

  123
  0


Final ID:

Biodegradable PLGA Nanoparticles Modulate Monocyte/Macrophage Actions Reduce Vein Wall Fibrosis

Abstract Body: Background: Venous thrombosis (VT) can cause vein wall inflammation and fibrotic injury. Fibrinolysis and neovascularization processes are driven by venous endothelial cells (VECs) and proinflammatory (M1) or pro-resolution (M2) monocytes/macrophages (Mo/MΦ). We explore the effect of modulating macrophage receptor with collagenous structure (MARCO) in vein wall inflammation using Poly-lactide-co-glycolide/PLGA acid nanoparticles (NP), which are designed for myeloid cell uptake through MARCO.
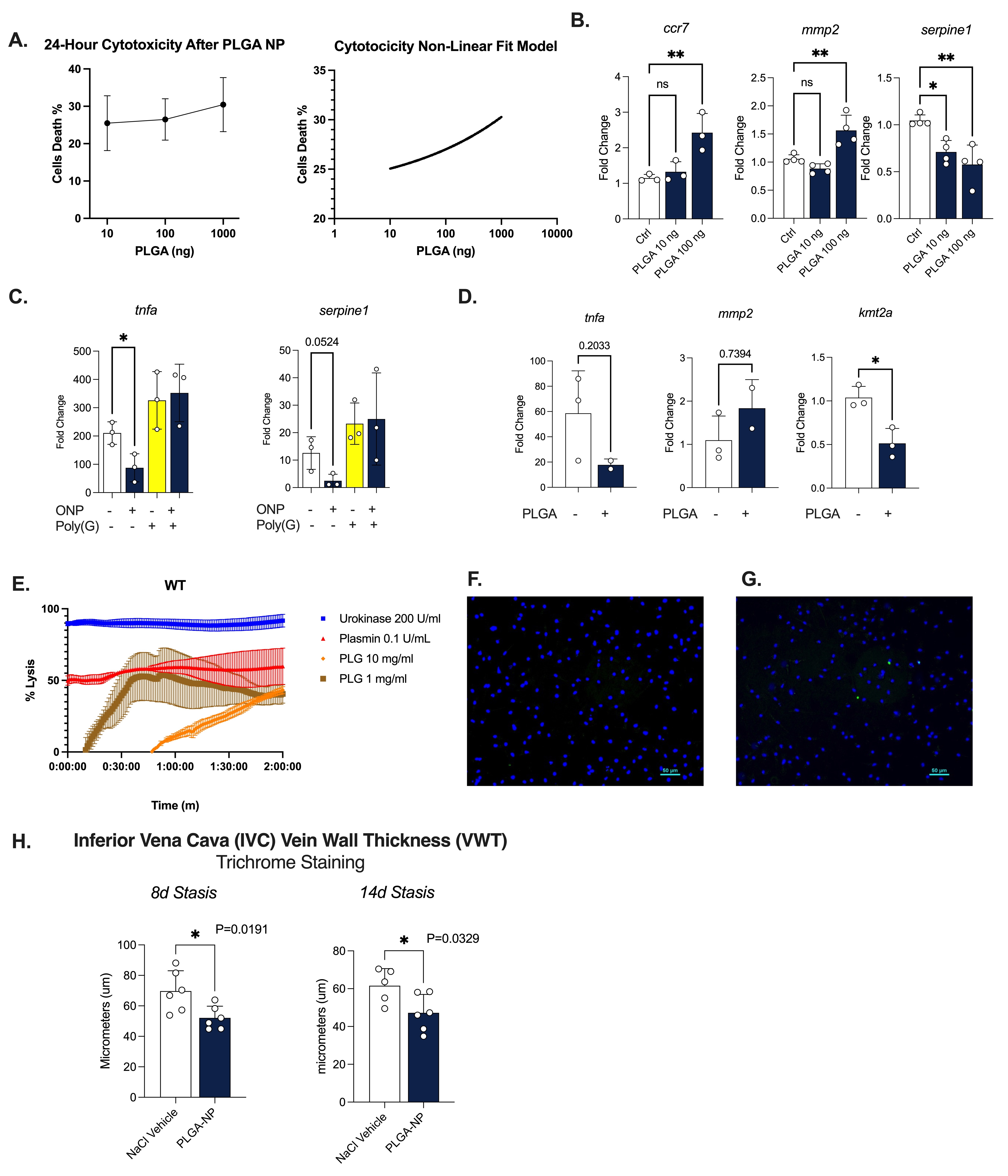
Methods: We characterized in vitro and in vivo the effect of PLGA-NP on murine BMDMs (derived from WT C57BL/6, pro-M1 NR4a1-/- or pro-M2 CCR2-/- mice) and human (THP-1, or CD14+ Mo/MΦ) cells. qRT-PCR of Mo/MΦ cultures stimulated with PLGA-NP quantified surface receptors (ccr7), thrombolytic mediators (serpine1, mmp2), and inflammatory markers (tnfa, kmt2a). Mo/MΦ MARCO expression was inhibited through PolyG (1.6ug/ml), followed by PLGA-NP administration. We measured PLGA-NP thrombolytic properties using High whole blood thrombolysis plate assay (HALO). BMDMs cultured with fluorophore-tagged PLGA-NP were imaged to demonstrate uptake. Thrombi weight/length and vein wall thickness (Trichrome staining) measures were obtained from IVC stasis models at 8- and 14-days in C57BL/6 WT mice. Mice were given intravenous PLGA-NP once daily (xx mg/kg) on days 2 through 5 (8d group) and 2 through 11 (14d group).
Results: PLGA-NP increased mmp2 and decreased PAI-1 transcripts in a MARCO-dependent manner. Clot lysis activity was noted with PLGA-NP ex vivo (HALO assay). Fluorescent-tagged PLGA-NP were visualized intracellularly in cultured BMDMs. PLGA-NPs significantly decreased vein wall thickness (VWT) in 8- and 14-day animals treated with PLGA-NPs in the stasis model compared to vehicle controls (Figure 1). There was no difference in thrombus size at day 8 in controls vs PLGA-NP groups (0.012 vs 0.016 gm/cm, n = 4-6; P = 0.41).
Conclusion: PLGA-NPs suppress fibrinolysis inhibitor PAI-1 and upregulate MMP2 in vitro. In vivo, PLGA-based targeting o MARCO in Mo/MΦ ameliorate vein wall injury in thrombosis.
  • Moreno, Oscar  ( University of Michigan , Ann Arbor , Michigan , United States )
  • Podojil, Joseph  ( COUR Pharmaceuticals , Chicago , Illinois , United States )
  • Cai, Qing  ( University of Michigan , Ann Arbor , Michigan , United States )
  • Wakefield, Thomas  ( University of Michigan , Ann Arbor , Michigan , United States )
  • Myers, Daniel  ( UNIVERSITY MICHIGAN , Ann Arbor , Michigan , United States )
  • Jaffer, Farouc  ( MASSACHUSETTS GENERAL HOSPITAL , Boston , Massachusetts , United States )
  • Obi, Andrea  ( UNIVERSITY OF MICHIGAN , Ann Arbor , Michigan , United States )
  • Henke, Peter  ( UNIVERSITY MICHIGAN , Ann Arbor , Michigan , United States )
  • Parchment, Nathaniel  ( University of Michigan , Ann Arbor , Michigan , United States )
  • Pellerito, Mattea  ( University of Michigan , Ann Arbor , Michigan , United States )
  • Luke, Catherine  ( University of Michigan , Ann Arbor , Michigan , United States )
  • Taylor, Alessia  ( University of Michigan , Ann Arbor , Michigan , United States )
  • Micallef, Kate  ( University of Michigan , Ann Arbor , Michigan , United States )
  • Taube, Cole  ( UNIVERSITY MICHIGAN , Ann Arbor , Michigan , United States )
  • Mccarthy, Derrick  ( COUR Pharmaceuticals , Chicago , Illinois , United States )
  • Elhofy, Adam  ( COUR Pharmaceuticals , Chicago , Illinois , United States )
  • Author Disclosures:
    Oscar Moreno: DO NOT have relevant financial relationships | Joseph Podojil: No Answer | Qing Cai: No Answer | Thomas Wakefield: No Answer | Daniel Myers: DO NOT have relevant financial relationships | Farouc Jaffer: DO have relevant financial relationships ; Researcher:Siemens, Canon, Shockwave, Teleflex, Boston Scientific, Amarin, Heartflow, Neovasc, OrbusNeich:Active (exists now) ; Ownership Interest:Intravascular Imaging Inc, DurVena Inc., Fastwave:Active (exists now) ; Royalties/Patent Beneficiary:Canon, Terumo, Spectrawave Intravascular Imaging Inc. – relationship managed by MGH/HMS:Active (exists now) ; Consultant:Shockwave, Novartis, Magenta Medical, Medtronic, Cleerly:Active (exists now) | Andrea Obi: DO have relevant financial relationships ; Researcher:Medtronic:Active (exists now) ; Researcher:Surmodics:Active (exists now) | Peter Henke: DO NOT have relevant financial relationships | Nathaniel Parchment: DO NOT have relevant financial relationships | Mattea Pellerito: No Answer | Catherine Luke: No Answer | Alessia Taylor: DO NOT have relevant financial relationships | Kate Micallef: DO NOT have relevant financial relationships | Cole Taube: No Answer | Derrick McCarthy: No Answer | Adam Elhofy: No Answer
Meeting Info:
Session Info:

14. Concurrent Session 4b: Blood Coagulation in Health & Disease

Thursday, 04/24/2025 , 03:30PM - 05:00PM

Oral

More abstracts on this topic:
Comparative trends in decompressive hemicraniectomy in the era of mechanical thrombectomy among stroke patients (2016-2021) in the US National inpatient Sample.

Sohaib Muhammad, Maaz Hafiz, Chaychi Muhammad Tayyab Muzaffar, Rahman Haseeb, Saeed Daniaal, Kamal Haris, Ahmed Muhammad

4-Hydroxy-2-Nonenal Alters Alternative Polyadenylation to Regulate mRNA Isoform Diversity in the Transition from Human Cardiac Fibroblasts to Myofibroblasts

Natarajan Kartiga, Neupane Rahul, Yalamanchili Hari Krishna, Palaniyandi Suresh, Wagner Eric, Guha Ashrith, Amirthalingam Thandavarayan Rajarajan

More abstracts from these authors:
The Evaluation of Anti-Fibrotic and Anti-Thrombotic Effects of an Oral Galectin-3 Inhibitor in a Mouse Model of Venous Thrombosis

Pandey Arnav, Moreno Oscar, Pellerito Mattea, Luke Catherine, Obi Andrea, Henke Peter, Myers Daniel

JAK/STAT Inhibition Modulates Endothelial Mixed Lineage Leukemia 1 (Kmt2a/MLL1) Induction and Immunothrombosis During SARS-CoV-2 Infection

Parchment Nathaniel, Moreno Oscar, Kumar Kiran, Sharma Sriganesh, Rocco Sabrina, Luke Catherine, Gallagher Katherine, Henke Peter, Obi Andrea

You have to be authorized to contact abstract author. Please, Login
Not Available