Logo

American Heart Association

  92
  0


Final ID: We0033

JAK/STAT Inhibition Modulates Endothelial Mixed Lineage Leukemia 1 (Kmt2a/MLL1) Induction and Immunothrombosis During SARS-CoV-2 Infection

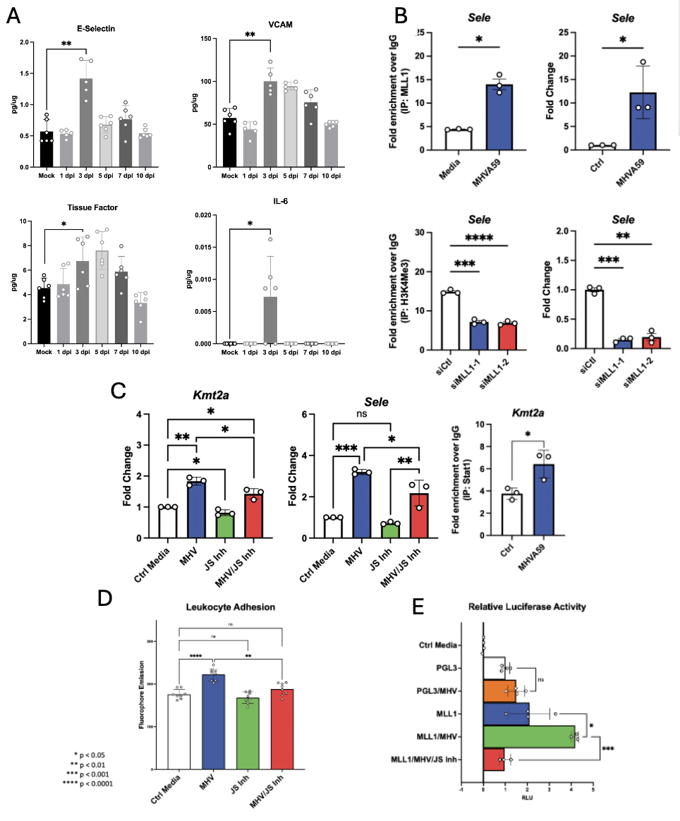
Abstract Body: Background: Endotheliitis in severe SARS-CoV-2 (CoV2) results in increased cellular adhesion molecules (CAMs) and procoagulant molecules (PCMs). Cell surface CAMs increase endothelial cell (EC) interactions with circulating immune cells (IC). Increased EC-IC interactions and a procoagulant EC phenotype augment immunothrombotic risk during CoV2 infection. Prophylactic anticoagulants during CoV2 infection are associated with unacceptably high bleeding risk. New targets to treat endotheliitis are required.
Hypothesis: We hypothesize JAK/STAT inhibition ameliorates kmt2a induction to reduce endotheliitis and immunothrombosis in SARS-CoV-2 infection.
Aims: Identify transcriptional regulators of kmt2a induction in SARS-CoV-2 infection.
Methods: C57Bl/6 mice were infected with murine adapted SARS-CoV-2 (MA10). Murine venous endothelial (mVEC) and hemangoendothelioma (EOMA) cells were infected with murine betacoronavirus (MHV-A59) and treated with Tofacitinib (50 nM). Luciferase reporter plasmid was constructed with kmt2a promoter upstream and leukocyte adhesion assay was performed using RAW 264.7 cells.
Results: In vivo MA10 infection significantly increased CAMs in lungs of C57Bl/6 mice. mVEC infection significantly increased transcription of CAM esel through MLL1 H3K4me3. STAT1 was significantly enriched on the promoter of kmt2a in the setting of MHV-A59 infection. JAK/STAT inhibition significantly reduced kmt2a and sele transcripts leading to decreased leukocyte adhesion. JAK/STAT inhibition also decreased luciferase activity in the setting of upstream kmt2a promoter.
Conclusion: Kmt2a/MLL1 positively regulates CoV-2 induction of CAMs and PCMs and endothelial inflammation via positive regulation of CAM gene transcription, and resultant EC-IC interactions. JAK/STAT inhibition may represent a therapeutic target to ameliorate immunothrombotic risk during CoV-2 infection.
  • Parchment, Nathaniel  ( University of Michigan , Ann Arbor , Michigan , United States )
  • Moreno, Oscar  ( University of Michigan , Ann Arbor , Michigan , United States )
  • Kumar, Kiran  ( University of Michigan , Ann Arbor , Michigan , United States )
  • Sharma, Sriganesh  ( University of Michigan , Ann Arbor , Michigan , United States )
  • Rocco, Sabrina  ( University of Michigan , Ann Arbor , Michigan , United States )
  • Luke, Catherine  ( Hartland High School , Howell , Michigan , United States )
  • Gallagher, Katherine  ( UNIVERSITY MICHIGAN , Northville , Michigan , United States )
  • Henke, Peter  ( UNIVERSITY MICHIGAN , Ann Arbor , Michigan , United States )
  • Obi, Andrea  ( UNIVERSITY OF MICHIGAN , Ann Arbor , Michigan , United States )
  • Author Disclosures:
    Nathaniel Parchment: DO NOT have relevant financial relationships | Oscar Moreno: DO NOT have relevant financial relationships | Kiran Kumar: DO NOT have relevant financial relationships | Sriganesh Sharma: No Answer | Sabrina Rocco: DO NOT have relevant financial relationships | Catherine Luke: DO NOT have relevant financial relationships | Katherine Gallagher: DO NOT have relevant financial relationships | Peter Henke: DO NOT have relevant financial relationships | Andrea Obi: DO have relevant financial relationships ; Researcher:Medtronic:Active (exists now) ; Researcher:Surmodics:Active (exists now)
Meeting Info:
Session Info:

08. Poster Session 2 & Reception Sponsored by the ATVB Journal

Wednesday, 04/23/2025 , 05:00PM - 07:00PM

Poster

More abstracts on this topic:
Accuracy of Rule-based Natural Language Processing Models for Identification of Pulmonary Embolism

Rashedi Sina, Jimenez David, Monreal Manuel, Secemsky Eric, Klok Erik, Hunsaker Andetta, Aghayev Ayaz, Muriel Alfonso, Hussain Mohamad, Appah-sampong Abena, Aneja Sanjay, Krishnathasan Darsiya, Mojibian Hamid, Goldhaber Samuel, Wang Liqin, Zhou Li, Krumholz Harlan, Piazza Gregory, Bikdeli Behnood, Khairani Candrika, Bejjani Antoine, Lo Ying-chih, Zarghami Mehrdad, Mahajan Shiwani, Caraballo Cesar, Jimenez Ceja Jose Victor

A distinct clot transcriptomic signature is associated with atrial fibrillation-derived ischemic stroke in the INSIGHT Registry

Seah Carina, Rivet Dennis, Fraser Justin, Kellner Christopher, Devarajan Alex, Vicari James, Dabney Alan, Baltan Selva, Sohrabji Farida, Pennypacker Keith, Nanda Ashish, Woodward Britton

More abstracts from these authors:
The Evaluation of Anti-Fibrotic and Anti-Thrombotic Effects of an Oral Galectin-3 Inhibitor in a Mouse Model of Venous Thrombosis

Pandey Arnav, Moreno Oscar, Pellerito Mattea, Luke Catherine, Obi Andrea, Henke Peter, Myers Daniel

Biodegradable PLGA Nanoparticles Modulate Monocyte/Macrophage Actions Reduce Vein Wall Fibrosis

Moreno Oscar, Podojil Joseph, Cai Qing, Wakefield Thomas, Myers Daniel, Jaffer Farouc, Obi Andrea, Henke Peter, Parchment Nathaniel, Pellerito Mattea, Luke Catherine, Taylor Alessia, Micallef Kate, Taube Cole, Mccarthy Derrick, Elhofy Adam

You have to be authorized to contact abstract author. Please, Login
Not Available