Logo

American Heart Association

  91
  0


Final ID: 044

G6PD-Driven Metabolic Reprogramming Promotes NETosis Formation and Abdominal Aortic Aneurysm Progression

Abstract Body: Introduction Infiltrating neutrophils and neutrophil extracellular traps (NETs) critically exacerbate vascular injury, driving abdominal aortic aneurysm (AAA) initiation and progression. As the pentose phosphate pathway (PPP) rate-limiting enzyme, glucose-6-phosphate dehydrogenase (G6PD) governs neutrophil metabolic plasticity. Excessive activation of PPP mechanistically triggers NETosis. This study investigates G6PD-driven metabolic reprogramming in neutrophils, specifically its causal role in NETs formation and AAA progression.
Hypothesis G6PD drives PPP-dependent NETosis to accelerate AAA.
Methods Serum from healthy volunteers (n=10) and AAA patients (n=10) underwent untargeted and central carbon metabolomics. AAA mouse models: ApoE-/- mice with high-fat diet and AngII pumps; elastase-treated C57BL/6J mice. Mice were intraperitoneally injected with G6PDi-1 (G6PD inhibitor) for 4 weeks. Neutrophils from healthy volunteers were grouped and monitored for cell death and ROS generation using high-content live-cell imaging.
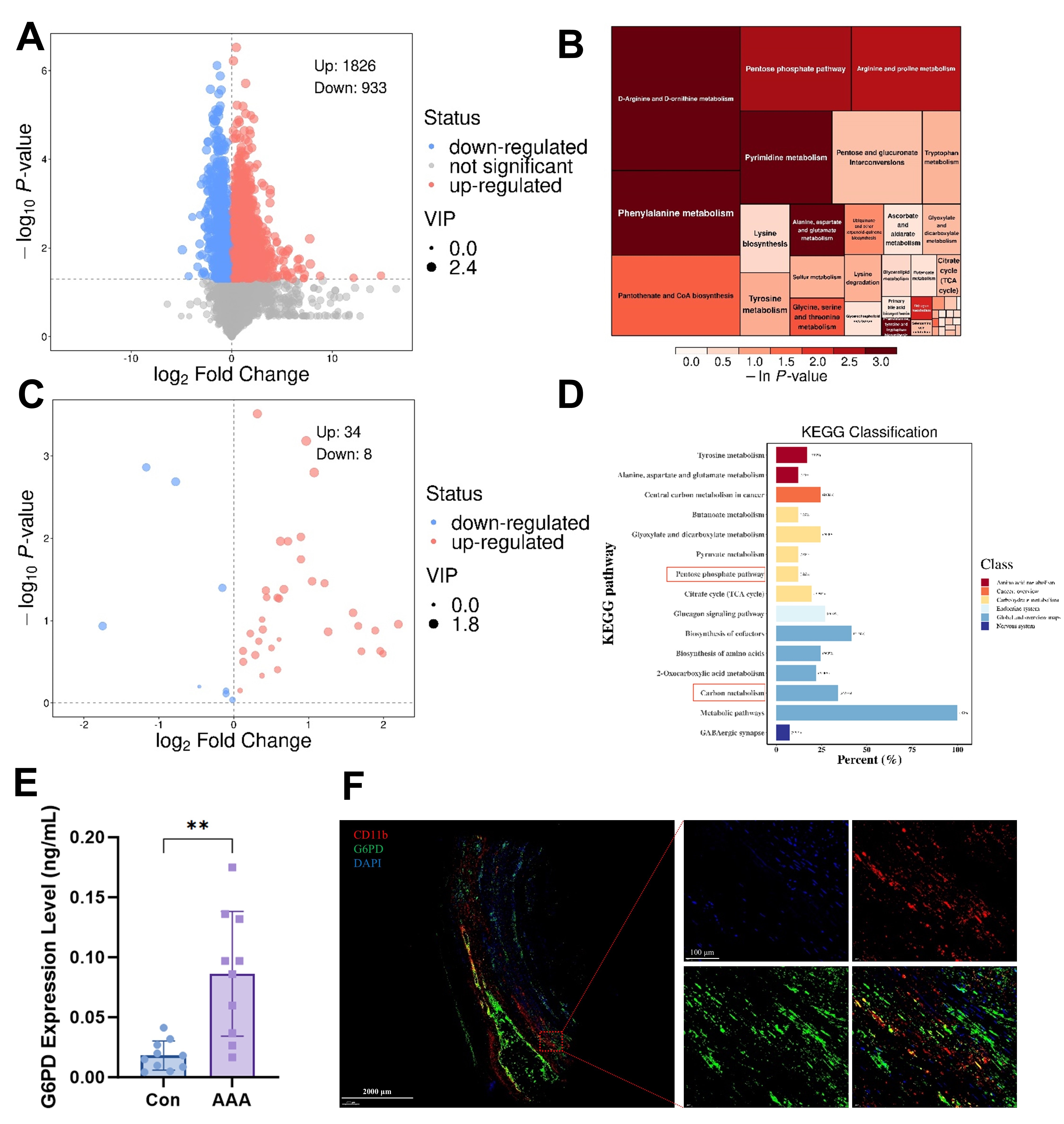
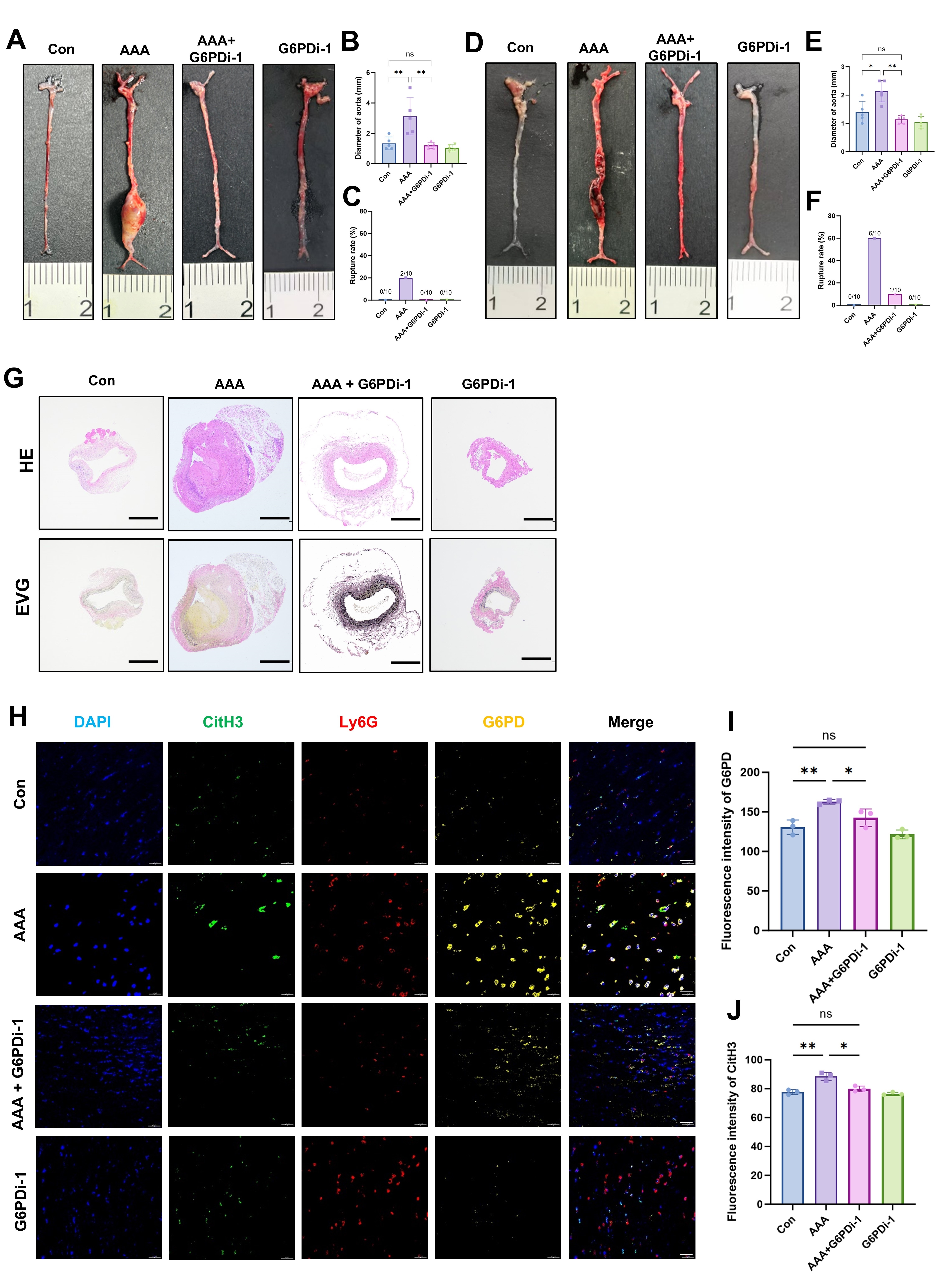
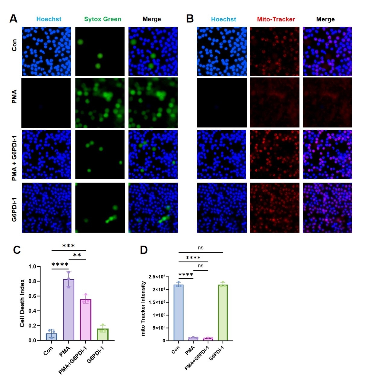
Results Serum PPP activity and G6PD levels were elevated in AAA patients compared to healthy controls (Fig1A–E). G6PD could be co-localized with neutrophils in AAA specimens (Fig1F). Both mouse models developed significant aortic dilation, which was attenuated by G6PDi-1 treatment (Fig2A-F). HE and EVG staining of the ApoE-/- AAA model showed that G6PDi-1 significantly inhibits the fracture and morphological changes of elastic fibers in the vascular wall (Fig2G). The immunofluorescence staining of Ly6G, CitH3, and G6PD showed that G6PDi-1 could inhibit the infiltration of neutrophils in the vascular wall and the NETs formation (Fig2H-J). PMA stimulation triggered NETosis (Fig3A, C), while concomitantly suppressing their ROS-generating capacity (Fig3B, D). Notably, these effects were markedly attenuated by G6PDi-1 co-treatment, demonstrating that pharmacological inhibition of G6PD restores neutrophil viability and ROS production under pro-NETotic conditions.
Conclusion In summary, the PPP pathway of neutrophils is enhanced, and the formation of NETs significantly increases simultaneously during the progression of AAA. Inhibiting G6PD could suppress glucose metabolic reprogramming in neutrophils, thereby attenuating NETosis and ROS production.
  • Fan, Keyi  ( The Second Hospital of Shanxi Medical University , Taiyuan , China )
  • Zhang, Ruijing  ( The Second Hospital of Shanxi Medical University , Taiyuan , China )
  • Wang, Heng  ( The Second Hospital of Shanxi Medical University , Taiyuan , China )
  • Zheng, Lin  ( The Second Hospital of Shanxi Medical University , Taiyuan , China )
  • Chang, Runze  ( The Second Hospital of Shanxi Medical University , Taiyuan , China )
  • Zhang, Hongjiu  ( The Second Hospital of Shanxi Medical University , Taiyuan , China )
  • Dong, Honglin  ( The Second Hospital of Shanxi Medical University , Taiyuan , China )
  • Author Disclosures:
    Keyi Fan: No Answer | Ruijing Zhang: No Answer | Heng Wang: DO NOT have relevant financial relationships | Lin Zheng: DO NOT have relevant financial relationships | Runze Chang: No Answer | Hongjiu Zhang: No Answer | Honglin Dong: DO NOT have relevant financial relationships
Meeting Info:
Session Info:

Concurrent A: Oxidative Stress, Inflammation, Immunity and Cytokines

Friday, 09/05/2025 , 01:30PM - 03:00PM

Oral Abstract Session

More abstracts on this topic:
Disentangling Abdominal Aortic Aneurysms and Coronary Artery Disease Through Circulating Proteomics

Vanmaele Alexander, Van Mieghem Nicolas, Van Geuns Robert-jan, Serruys Patrick, Verhagen Hence, Boersma Eric, Kardys Isabella, Da Veiga Fernandes De Mira Jose, Hoeks Sanne, Bouwens Elke, Akkerhuis K. Martijn, De Bruin Jorg, Ten Raa Sander, Fioole Bram, Daemen Joost

Blood protein mediators of association between smoking and abdominal aortic aneurysm: exploration integrating human proteomic and genomic data

Yuan Shuai, Khodursky Samuel, Geng Jiawei, Sharma Pranav, Spin Joshua, Tsao Philip, Levin Michael, Damrauer Scott

More abstracts from these authors:
Pentose Phosphate Pathway Fuels Neutrophil Extracellular Traps to Exacerbate Abdominal Aortic Aneurysm

Chang Runze, Zhang Ruijing, Wang Shule, Fan Keyi, Wang Heng, Zhang Hongjiu, Dong Honglin

You have to be authorized to contact abstract author. Please, Login
Not Available