Logo

American Heart Association

  95
  0


Final ID: Tu0005

Calbindin 2 as A Novel Biomarker and Therapeutic Target for Abdominal Aortic Aneurysm: Integrative Analysis of Human Proteomes and Genetics

Abstract Body: Background: Abdominal aortic aneurysm (AAA) is a clinical life-threaten challenging issue. No pharmacological treatments are currently approved for the prevention and treatment of AAA. Therefore, identifying novel biomarkers and therapeutic targets is crucial for improving AAA management and outcomes.
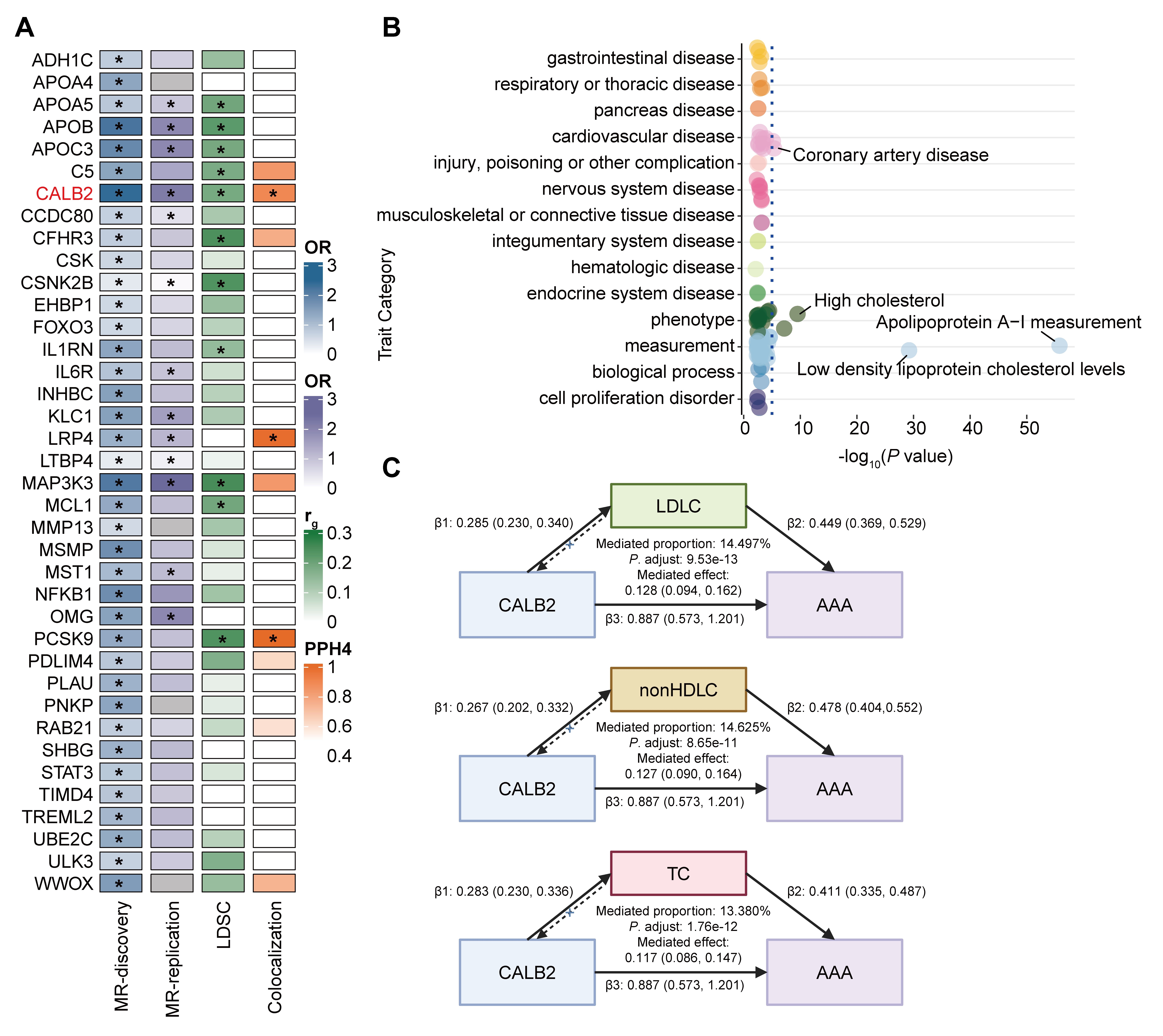
Methods: We used proteome-wide discovery-replication Mendelian randomization (MR), linkage disequilibrium score regression (LDSC), and colocalization methods to investigate the causal effects of 4719 plasma proteins on the risk of abdominal aortic aneurysm (AAA). This approach not only effectively addresses the limitations of traditional observational studies, which are often affected by confounding factors and reverse causation, but also helps to avoid false positive or negative results that may arise from simple MR analysis. A phenome-wide association study and mediation analysis were conducted to explore the potential function involved in protein-mediated AAA. Through linkage analyses using bulk RNA sequencing, single-cell RNA sequencing, and spatial transcriptomics, we pinpoint the cellular and tissue origins of key proteins, offering a detailed map of protein activity relevant to AAA. Finally, our druggability analysis, using an innovative pathway pairing score, identifies potential drug candidates.
Results: Through discovery MR analysis, 38 proteins with a causal effect on AAA were identified. Then, using replication MR, LDSC, and colocalization analyses, the close association of calbindin 2 (CALB2) with the risk of AAA was identified. Predominantly expressed in mesothelial cells of adipose tissue, CALB2 may influence AAA development through two critical mechanisms: indirectly by altering lipid homeostasis within adipose tissue, or directly by exacerbating vascular inflammation through perivascular adipose tissue. Furthermore, druggability analysis highlighted lenalidomide and genistein, which received top pairing scores, had the potential to be drug candidates for the treatment of AAA.
Conclusions: This study identifies CALB2 as being associated with an increased risk of AAA and CALB2 might be a novel biomarker and therapeutic molecule for AAA management.
  • Bao, Yulin  ( Nanjing Medical University First Affiliated Hospital , Nanjing , China )
  • Zhou, Liu-hua  ( Nanjing Medical University First Affiliated Hospital , Nanjing , China )
  • Wang, Liansheng  ( Nanjing Medical University First Affiliated Hospital , Nanjing , China )
  • Author Disclosures:
    Yulin Bao: DO NOT have relevant financial relationships | liu-hua Zhou: No Answer | Liansheng Wang: No Answer
Meeting Info:
Session Info:

01. Poster Session 1 & Reception

Tuesday, 04/22/2025 , 06:00PM - 08:00PM

Poster

More abstracts on this topic:
Blood protein mediators of association between smoking and abdominal aortic aneurysm: exploration integrating human proteomic and genomic data

Yuan Shuai, Khodursky Samuel, Geng Jiawei, Sharma Pranav, Spin Joshua, Tsao Philip, Levin Michael, Damrauer Scott

Adipocyte Enhancer Binding Protein 1 (AEBP1) Inhibition as a Potential Anti-Fibrotic Therapy in Heart Failure

Shankar Thirupura S, Calder Dallen, Sachse Frank, Kyriakopoulos Christos, Maneta Eleni, Srinivasan Harini, Tseliou Eleni, Navankasattusas Sutip, Selzman Craig, Boudina Sihem, Seidel Thomas, Visker Joseph, Lavine Kory, Drakos Stavros, Amrute Junedh, Polishchuk Georgiy, Lunde J Ty, Ling Jing, Ferrin Peter, Hamouche Rana, Feigle Dominik

You have to be authorized to contact abstract author. Please, Login
Not Available