Logo

American Heart Association

  117
  0


Final ID: Thu123

Pentose Phosphate Pathway Fuels Neutrophil Extracellular Traps to Exacerbate Abdominal Aortic Aneurysm

Abstract Body: Introduction: Neutrophil extracellular traps (NETs) have emerged as critical contributors to the pathogenesis of abdominal aortic aneurysm (AAA). Excessive NET formation exacerbates inflammatory responses, and metabolic reprogramming of neutrophils may underlie the augmented NET production observed in AAA. This study investigates the impact of altered neutrophil energy metabolism—specifically via the pentose phosphate pathway (PPP)—on NET formation in AAA.
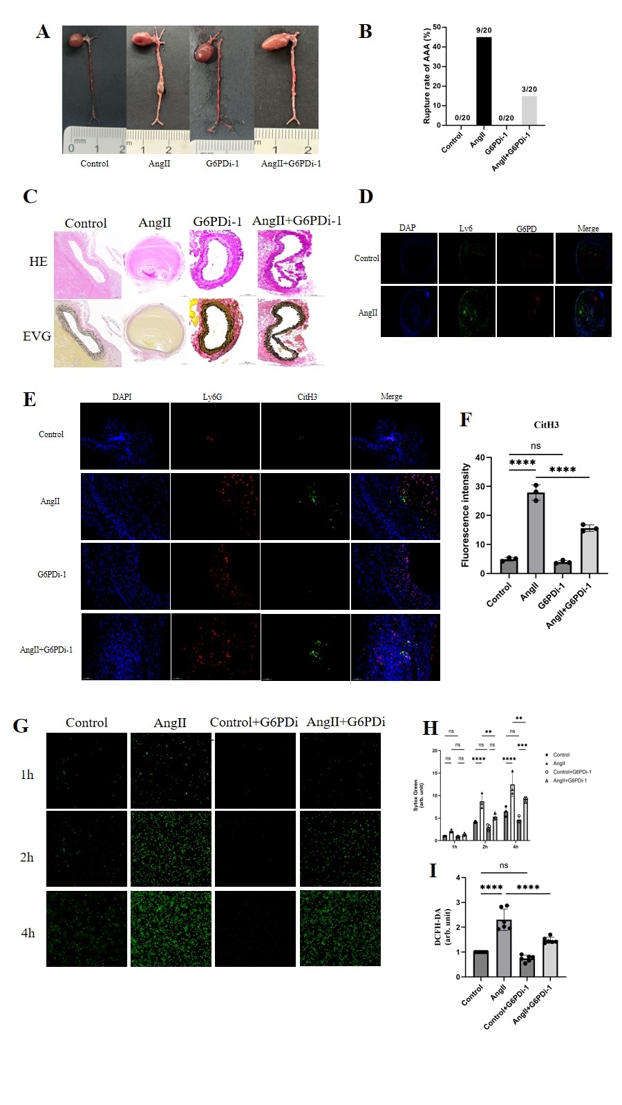
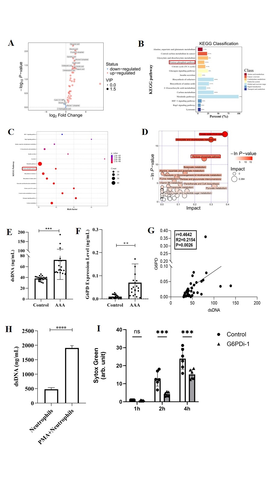
Methods: Peripheral blood neutrophils were isolated from healthy volunteers (n = 4) and AAA patients (n = 4) to conduct comprehensive central carbon metabolism profiling and identify pertinent metabolic alterations. An AAA model was established in 8-week-old ApoE-/- mice using angiotensin II (AngII) infusion (1000 ng/kg/min). The animals were divided into a control group and various intervention groups (n = 20 per group) to evaluate AAA progression and NET formation. Additionally, in vitro experiments were performed using neutrophils from healthy donors to assess NET production and reactive oxygen species (ROS) release under different treatment conditions.
Results: Metabolomic analysis revealed a significant upregulation of the PPP in neutrophils derived from AAA patients. The key enzyme of this pathway, glucose-6-phosphate dehydrogenase (G6PD), was markedly elevated in the serum of AAA patients as confirmed by ELISA, and its levels showed a positive correlation with the NET marker dsDNA concentration (P = 0.0026). In the murine model, administration of a G6PD inhibitor (G6PDi-1) led to reduced AAA rupture rates and diminished aneurysmal diameters, concomitant with a notable decrease in NET formation. In vitro, AngII stimulation enhanced NET formation and ROS production in neutrophils, effects that were effectively attenuated by G6PDi-1.
Conclusion: In conclusion, this research indicate that neutrophils in AAA undergo metabolic reprogramming, characterized by upregulated PPP activity, which in turn promotes excessive NET formation and disease progression. Inhibition of G6PD effectively suppresses PPP activity, reduces NET formation, and attenuates AAA development, highlighting G6PD as a promising therapeutic target for AAA management.
  • Chang, Runze  ( shanxi medical university , Taiyuan , China )
  • Zhang, Ruijing  ( shanxi medical university , Taiyuan , China )
  • Wang, Shule  ( shanxi medical university , Taiyuan , China )
  • Fan, Keyi  ( shanxi medical university , Taiyuan , China )
  • Wang, Heng  ( shanxi medical university , Taiyuan , China )
  • Zhang, Hongjiu  ( shanxi medical university , Taiyuan , China )
  • Dong, Honglin  ( shanxi medical university , Taiyuan , China )
  • Author Disclosures:
    Runze Chang: DO NOT have relevant financial relationships | Ruijing Zhang: No Answer | Shule Wang: No Answer | Keyi Fan: No Answer | Heng Wang: DO NOT have relevant financial relationships | Hongjiu Zhang: No Answer | Honglin Dong: No Answer
Meeting Info:

Basic Cardiovascular Sciences 2025

2025

Baltimore, Maryland

Session Info:

Poster Session and Reception 2

Thursday, 07/24/2025 , 04:30PM - 07:00PM

Poster Session and Reception

More abstracts on this topic:
Biophysical Analysis of Histone Methylase SETDB2 Reveals An Active Catalytic Pocket For Therapeutic Development Against Abdominal Aortic Aneurysms

Kaur Ramandeep, Virgolino Da Silva Pontes Larisse, Audu Chris

A multi-ancestry blood metabolites atlas of incident stroke in ~39,000 adults

Luo Kai, Hutton Scott, Jia Chengyong, Kaplan Robert, Lemaitre Rozenn, Lloyd-jones Donald, Nayor Matthew, North Kari, Psaty Bruce, Raffield Laura, Rich Stephen, Alkis Taryn, Rotter Jerome, Tahir Usman, Wang Tao, Wong Kari, Xanthakis Vanessa, Qi Qibin, Yu Bing, Moon Eun Hye, Ballantyne Christie, Boerwinkle Eric, Clish Clary, Gerszten Robert, Grove Megan, Hou Lifang

More abstracts from these authors:
G6PD-Driven Metabolic Reprogramming Promotes NETosis Formation and Abdominal Aortic Aneurysm Progression

Fan Keyi, Zhang Ruijing, Wang Heng, Zheng Lin, Chang Runze, Zhang Hongjiu, Dong Honglin

You have to be authorized to contact abstract author. Please, Login
Not Available