Logo

American Heart Association

  42
  0


Final ID: TH224

Long COVID-19 Postural Orthostatic Tachycardia Syndrome Patients Exhibit Hypovolemia at Severity Levels Similar to Primary Postural Orthostatic Tachycardia Syndrome Patients

Abstract Body: Background: Long COVID-19 (LC) is a chronic condition that affects nearly 7% of US adults. Most LC patients develop orthostatic intolerance and tachycardia, meeting the criteria for postural orthostatic tachycardia syndrome (POTS) or LCPOTS; this syndrome persists beyond the initial infection and predominantly affects women. The pathogenesis of this novel syndrome is unknown. However, our team previously reported considerable hypovolemia in POTS patients, which contributes to its pathophysiology and results in compensatory tachycardia to maintain cardiac output. Treating hypovolemia in POTS patients relies on a high-salt diet since it expands plasma volume.

Hypothesis: LCPOTS patients have a reduced blood volume compared to healthy controls, exhibiting deficiency levels similar to those of primary POTS patients.

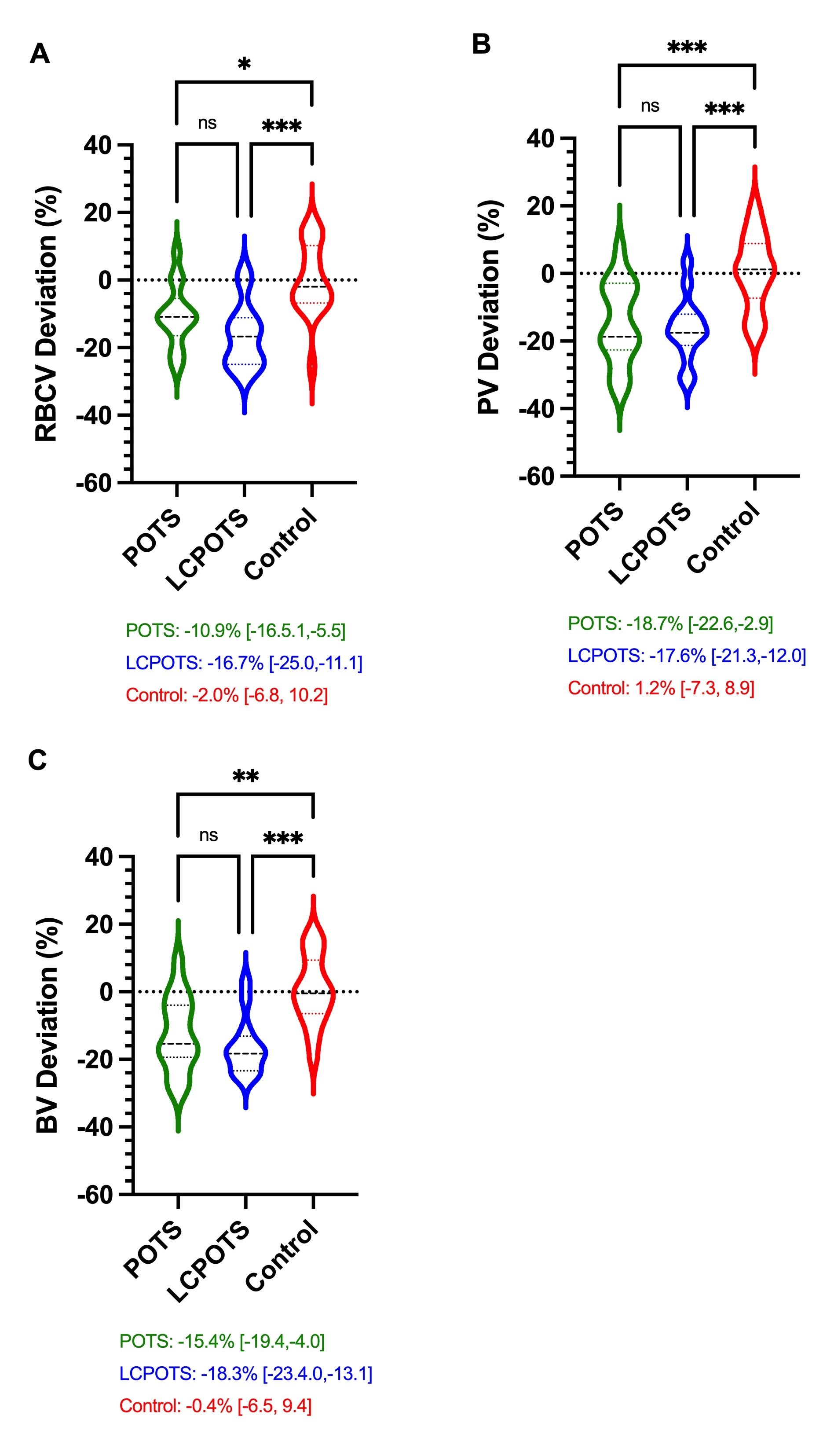
Methods and Results: Female LCPOTS (N=13), POTS (N=15), and controls (N=18) were enrolled at the Vanderbilt Autonomic Dysfunction Center, with ages of 32.5 ± 9.0, 28.9 ± 7.4, and 31.8 ± 10.7 years, respectively, and they were all lean. Participants had no history of nausea, vomiting, or bleeding prior to the study. Their red blood cell volume (RBCV), plasma volume (PV), and blood volume (BV) were measured using a carbon monoxide rebreathing technique while the participants were fasting in the morning and in a supine position. Blood volume deviations (%) were calculated by comparing the observed values for each subject with their predicted blood volume parameters using formulas previously published by our team, which depend on each participant’s height and weight. POTS patients significantly differed in average RBCV, PV, and BV deviation compared to controls. LCPOTS patients exhibited a significantly larger negative deviation in all three measured parameters compared to controls, while there was no significant difference in these measures between POTS and LCPOTS (Figure).

Conclusions: Similar to patients with POTS, individuals with LCPOTS exhibit markedly lower blood volume than healthy controls. This indicates that a high-salt diet may also be beneficial for those with LCPOTS.
  • Mehr, Pouya  ( Vanderbilt University Medical Center , Nashville , Tennessee , United States )
  • Shibao, Cyndya  ( Vanderbilt University Medical Center , Nashville , Tennessee , United States )
  • Abd-eldayem, Marwa  ( Vanderbilt University Medical Center , Nashville , Tennessee , United States )
  • Kulapatana, Surat  ( Vanderbilt University Medical Center , Nashville , Tennessee , United States )
  • Golchha, Meenakshi  ( Vanderbilt University Medical Center , Nashville , Tennessee , United States )
  • Shehata, Esraa  ( Vanderbilt University Medical Center , Nashville , Tennessee , United States )
  • Rigo, Stefano  ( Vanderbilt University Medical Center , Nashville , Tennessee , United States )
  • Urechie, Vasile  ( Vanderbilt University Medical Center , Nashville , Tennessee , United States )
  • Ortiz, Pedro  ( Vanderbilt University Medical Center , Nashville , Tennessee , United States )
  • Diedrich, Andre  ( Vanderbilt University Medical Center , Nashville , Tennessee , United States )
  • Author Disclosures:
    Pouya Mehr: DO NOT have relevant financial relationships | Cyndya Shibao: DO have relevant financial relationships ; Advisor:Theravance Biopharma:Active (exists now) ; Research Funding (PI or named investigator):Alnylam:Past (completed) | Marwa Abd-Eldayem: DO NOT have relevant financial relationships | Surat Kulapatana: DO NOT have relevant financial relationships | Meenakshi Golchha: DO NOT have relevant financial relationships | Esraa Shehata: No Answer | Stefano Rigo: DO NOT have relevant financial relationships | Vasile Urechie: No Answer | PEDRO ORTIZ: DO NOT have relevant financial relationships | Andre Diedrich: No Answer
Meeting Info:
Session Info:

Poster Session 1 and Reception (includes TAC Poster Competition)

Thursday, 09/04/2025 , 05:30PM - 07:00PM

Poster Session

More abstracts on this topic:
Long noncoding RNAs and machine learning to improve cardiovascular outcomes of COVID-19

Karaduzovic-hadziabdic Kanita, Greco Simona, Padro Teresa, Domingo Pedro, Lustrek Mitja, Scholz Markus, Rosolowski Maciej, Jordan Marko, Benczik Bettina, Agg Bence, Ferdinandy Peter, Adilović Muhamed, Baker Andrew, Fagherazzi Guy, Ollert Markus, Michel Joanna, Sanchez Gabriel, Firat Hueseyin, Brandenburger Timo, Martelli Fabio, Badimon Lina, Devaux Yvan, Zhang Lu, Lumley Andrew, Shah Pranay, Shoaib Muhammad, Satagopam Venkata, Srivastava Prashant, Emanueli Costanza

Time-Restricted Eating Improves Heart Rate, Symptoms, and Quality of Life Metrics in Patients With Postural Orthostatic Tachycardia Syndrome

Dzotsi Marissa, Strohm Allyssa, Manoogian Emily, Panda Satchidananda, Doherty Taylor, Taub Pam

More abstracts from these authors:
Immune Activation Driven by Circulating T Cell-Monocyte Complexes with Elevated IsoLG-Adducted Proteins in Postural Orthostatic Tachycardia Syndrome: Implications for New Antigen Formation and Persistent Inflammation

Abd-eldayem Marwa, Shibao Cyndya, Harrison David, Ortiz Pedro, Vance Yuliya, Golchha Meenakshi, Paranjape Sachin, Shehata Esraa, Youssef Ayman, Mehr Pouya, Chen Wei

Elevated Circulating T Cell-Monocyte Complexes in Long COVID-19 Tachycardia Syndrome: Implications of Immune Dysregulation, Inflammation, and Disease Progression

Abd-eldayem Marwa, Golchha Meenakshi, Vance Yuliya, Ding Tan, Mwesigwa Naome, Chen Wei, Shibao Cyndya, Harrison David

You have to be authorized to contact abstract author. Please, Login
Not Available