Logo

American Heart Association

  56
  0


Final ID: Or308

Foxm1-Mediated Mitochondrial Function in Cardiomyocytes Protects Cardiac Ischemic Injury Through Suppressing Mkrn1-Dependent LKB1 Ubiquitination

Abstract Body: Background: Mitochondrial dysfunction constitutes an important aspect of heart failure etiopathogenesis and progression. However, the molecular mechanisms are still largely unknown. The transcription factor, Foxm1 plays an essential role in cardiovascular development. However, a role for Foxm1 in postmitotic cardiomyocytes (CMs) remains incompletely understood.
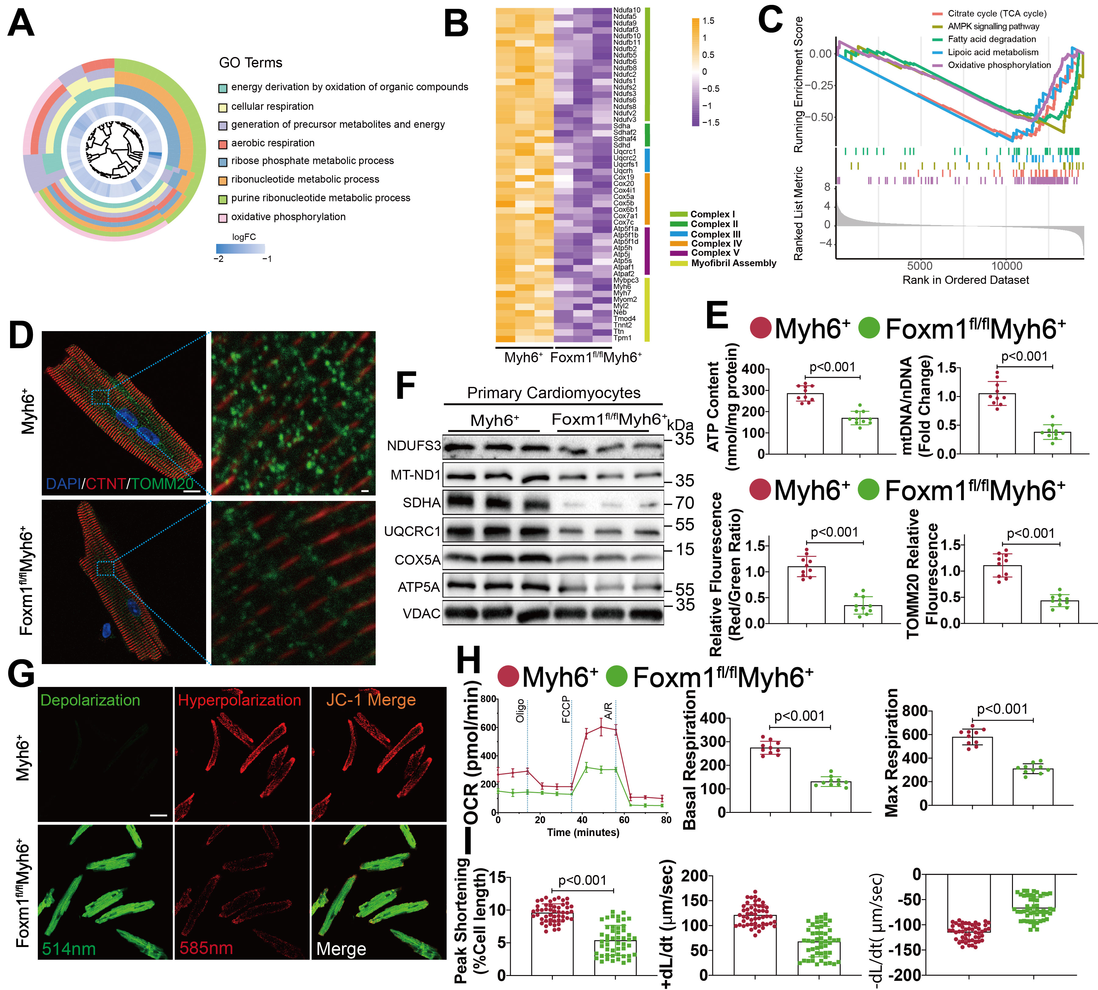
Methods and Results: We found that Foxm1 expression was clearly upregulated in failing human myocardium. Adult mice with CM-specific loss of Foxm1 presented with a dilated cardiomyopathy associated with mitochondrial dysfunction. Transcriptomic and proteomic profiling of Foxm1 deficiency mice revealed robust and relatively specific downregulation of gene programs important for mitochondrial energetics and homeostasis. By analysis of proteome and ubiquitinome data, we demonstrated that Foxm1 deletion in CMs causes greater LKB1 ubiquitination and impairing AMPK signaling pathway and energy metabolism. Interatomic analysis identified E3 ligase-MKRN1 as a key partner of LKB1 and MKRN1 served as a specific regulator of LKB1-mediated AMPK signaling pathway through direct conjugation of K48-linked ubiquitin chains to LKB1 on positions Lys146. We provided evidence that genetic knockout of MKRN1 in CM effectively rescued cardiac dysfunction and pathology associated with Foxm1 deficiency in vivo, revealing a Foxm1-mediated, MKRN1-dependent energy-sensitive LKB1-AMPK signaling pathway in regulating myocardial homeostasis and remodeling. In striking contrast to Foxm1 knockout, genetic overexpression of Foxm1 protected mouse and pig hearts from reperfusion injury and remodeling.
Conclusions: Taken together, the findings of this study provide new insights into the previously unrecognized role of Foxm1 in mitochondrial bioenergetics and the progression of heart failure. Consequently, these findings may provide new therapeutic options for patients with heart failure.
  • Song, Shuai  ( zhongshan hospital, fudan universit , Shanghai , China )
  • Zhang, Xiaokai  ( zhongshan hospital, fudan universit , Shanghai , China )
  • Sun, Aijun  ( ZHONGSHAN HOSPITAL , Washington , District of Columbia , United States )
  • Ge, Junbo  ( ZHONGSHAN HOSPITAL FUDAN UNIVERSITY , Shanghai , China )
  • Author Disclosures:
    Shuai Song: DO NOT have relevant financial relationships | Xiaokai Zhang: No Answer | AIJUN SUN: No Answer | Junbo Ge: No Answer
Meeting Info:

Basic Cardiovascular Sciences 2025

2025

Baltimore, Maryland

Session Info:

The Age of Metabolism

Friday, 07/25/2025 , 03:15PM - 04:30PM

General Session

More abstracts on this topic:
Cardiac Adaptations and Mitochondrial Protection Through Long Noncoding RNA Regulation in Mice and Human Cardiomyocytes Under Ketotic Conditions

Tran Talan, Katragadda Sai Chandra, Almalki Bandar, Murray James, Gill Navdeep, Albensi Benedict, Speth Robert, Robison Lisa, Gurusamy Narasimman

A Bridge from Sweet to Sour: A Case of Recurrent Myocardial Stunning in Diabetic Ketoacidosis

Satish Vikyath, Pargaonkar Sumant, Slipczuk Leandro, Schenone Aldo, Maliha Maisha, Chi Kuan Yu, Sunil Kumar Sriram, Borkowski Pawel, Vyas Rhea, Rodriguez Szaszdi David Jose Javier, Kharawala Amrin, Seo Jiyoung

You have to be authorized to contact abstract author. Please, Login
Not Available