Logo

American Heart Association

  38
  0


Final ID: MP1442

Neighborhood Level of Incarceration and Prevalence of Cardiometabolic Diseases: Evidence from Path Analysis

Abstract Body (Do not enter title and authors here): Background: Incarceration is associated with worse cardiometabolic health at the individual level; however little has been done to examine pathways accounting for structural racism at the neighborhood level. This study examined the pathway between structural racism, incarceration, and cardiometabolic disease across US census tracks, using historic residential redlining as the measure for structural racism.

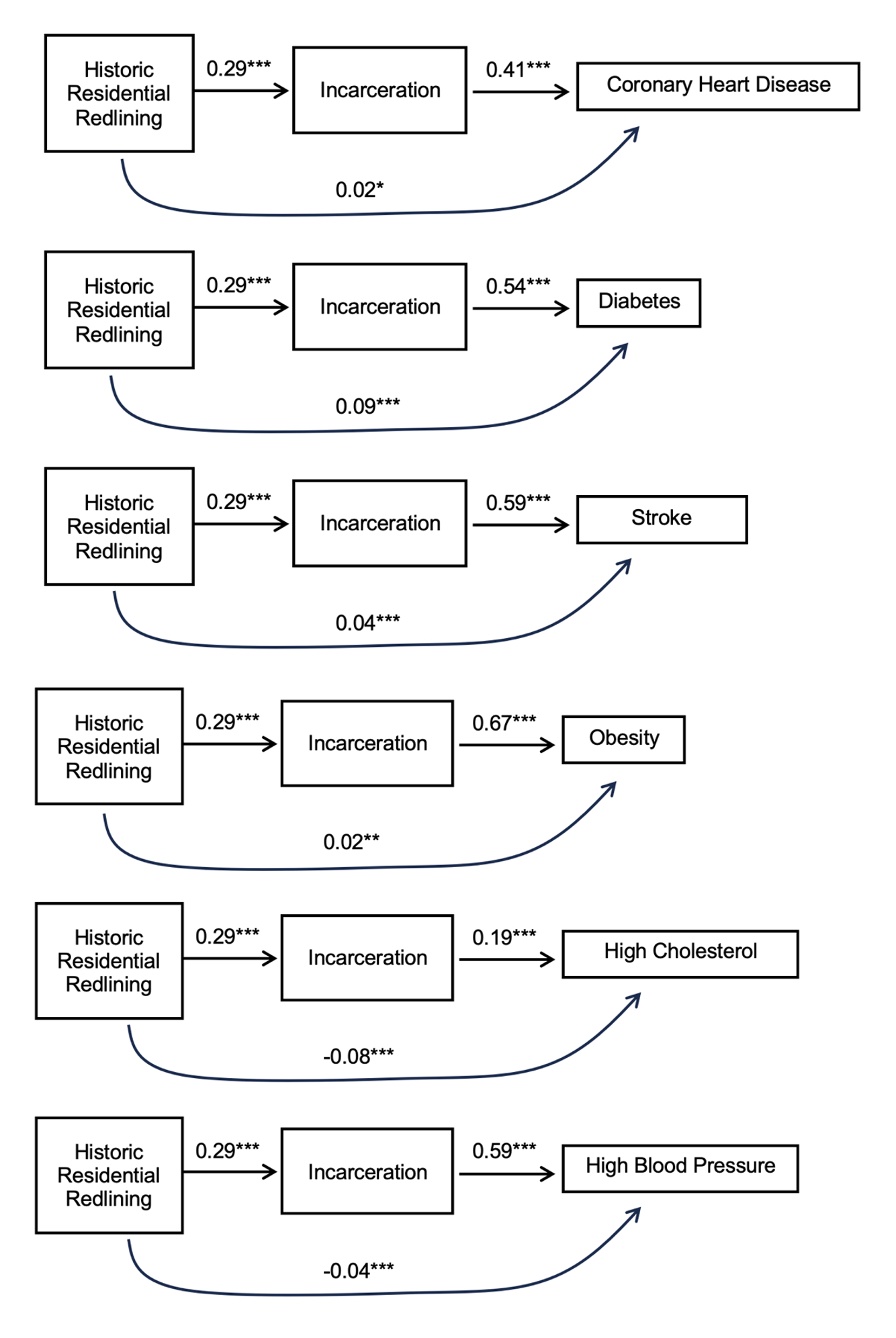
Methods: Direct and indirect relationships between redlining and each cardiometabolic disease via incarceration was investigated using structural equation modeling run in Stata v17. The final analytic sample included 11,457 observations across 51 states, 104 counties, and 6,797 census tracts created by combining census tract level data from multiple sources. Neighborhood level incarceration was defined as the % of a census tract incarcerated. Historic residential redlining was defined based on Home Owners’ Loan Corporation (HOLC) residential security maps. Prevalence of disease was based on CDC PLACES data - coronary heart disease (CHD), diabetes (DM), obesity, high cholesterol (HC) and high blood pressure (HBP).

Results: Mean prevalence of CHD 6.0%, DM 11.8%, stroke 3.6%, obesity 31.8%, HC 31.3%, HBP 31.9%. Redlining (0.22, p<0.001) and lower food access (-0.11, p<0.001) were directly associated with higher prevalence of DM. Redlining was significantly indirectly associated with CHD, DM, stroke, obesity, HC and HBP via incarceration (0.29, p<0.001). Incarceration was directly associated with higher prevalence CHD (0.41, p<0.001), DM (0.54, p<0.001), stroke (0.59, p<0.001), obesity (0.67, p<0.001), HC (0.19, p<0.001), and HBP (0.59, p<0.001). In addition, redlining was directly associated with higher prevalence of CHD (0.02, p<0.05), DM (0.09, p<0.001), stroke (0.04, p<0.001), and obesity (0.02, p<0.01); and lower prevalence of HC (-0.08, p<0.001) and HBP (-0.04, p<0.001).

Conclusions: Historic residential redlining is associated with higher prevalence of multiple cardiometabolic diseases via increased prevalence of incarceration within a census tract. Based on these results, high rates of incarceration within a neighborhood may be an underappreciated marker for risk of cardiometabolic disease. Interventions to address resource deprivation within a census tract and disproportionate rates of incarceration across communities may help address the impact of structural racism on the health of individuals at risk for cardiometabolic diseases.
  • Campbell, Jennifer  ( University at Buffalo , Buffalo , New York , United States )
  • Walker, Rebekah  ( University at Buffalo , Buffalo , New York , United States )
  • Egede, Leonard  ( UBMD Internal Medicine , Buffalo , New York , United States )
  • Author Disclosures:
    Jennifer Campbell: DO NOT have relevant financial relationships | Rebekah Walker: DO NOT have relevant financial relationships | Leonard Egede: DO NOT have relevant financial relationships
Meeting Info:

Scientific Sessions 2025

2025

New Orleans, Louisiana

Session Info:

Sociodemographic Differences in CKM Syndrome: Targets for Reducing Disparities in Outcomes

Sunday, 11/09/2025 , 11:50AM - 12:50PM

Moderated Digital Poster Session

More abstracts on this topic:
Adverse Childhood Experiences (ACEs) and Cardiovascular Health: Future of Families and Child Wellbeing Study (FFCWS)

__PRESENT

Pedamallu Havisha, Van Horn Linda, Stein James, Korcarz Claudia, Hansen Kristin, Mitchell Colter, Heard-garris Nia, Lloyd-jones Donald, Allen Norrina, Gauen Abigail, Ning Hongyan, Wilkins John, Goldman Noreen, Notterman Daniel, Hou Lifang, Zheng Yinan, Marma Amanda

A Measure of Residential Segregation and Thrombo-inflammation in Black and White Americans

Manogaran Erin, Cushman Mary, Kamin Mukaz Debora, Sparks Andrew, Packer Ryan, Brochu Paige, Judd Suzanne, Howard Virginia, Plante Timothy, Long Leann, Cheung Katherine

More abstracts from these authors:
Pathway between Food Access and Stroke: Targets for Intervention

Walker Rebekah, Campbell Jennifer, Egede Leonard

Association between Population Level Social Risk Factors and Prevalence of Stroke

Egede Leonard, Walker Rebekah, Campbell Jennifer

You have to be authorized to contact abstract author. Please, Login
Not Available