Logo

American Heart Association

  64
  0


Final ID: MP970

Monoamine Oxidase-A Promotes Cardiomyocyte Senescence and Aggravates Diastolic Dysfunction in HFpEF via cGAS-STING Signaling

Abstract Body (Do not enter title and authors here): Background:
Heart failure with preserved ejection fraction (HFpEF) involves myocardial aging, inflammation, and diastolic dysfunction. Monoamine oxidase-A (MAO-A), a mitochondrial enzyme generating reactive oxygen species (ROS), may contribute to cardiac injury, but its role in HFpEF-associated cardiomyocyte senescence is unclear.
Hypothesis:
Cardiac MAO-A promotes cardiomyocyte senescence via ROS-induced mitochondrial DNA (mtDNA) release and cGAS-STING signaling, exacerbating HFpEF.
Methods:
Plasma MAO-A activity, circulating mtDNA, and inflammatory cytokines were measured in HFpEF patients and controls. In mice, HFpEF was induced (high-fat diet+l-NAME, 15 wk) in cardiac-specific MAO-A knockout (Maoa^fl/fl; αMHC-Cre) and control littermates, with additional groups receiving MAO-A inhibitor (clorgyline) or STING inhibitor (H-151). Cardiac function, histology, ROS, mtDNA leakage, cGAS-STING activation, and senescence markers were evaluated. In vitro, H9c2 cardiomyoblasts were treated with angiotensin II+high glucose ± MAO-A siRNA. Mitochondrial ROS, cGAS-STING, senescence markers (SA-β-gal, Cdkn2a/Cdkn1a), and senescence-associated secretory phenotype (SASP) secretion were assessed. Conditioned media were used to evaluate fibroblast activation, macrophage polarization, and endothelial inflammation.
Results:
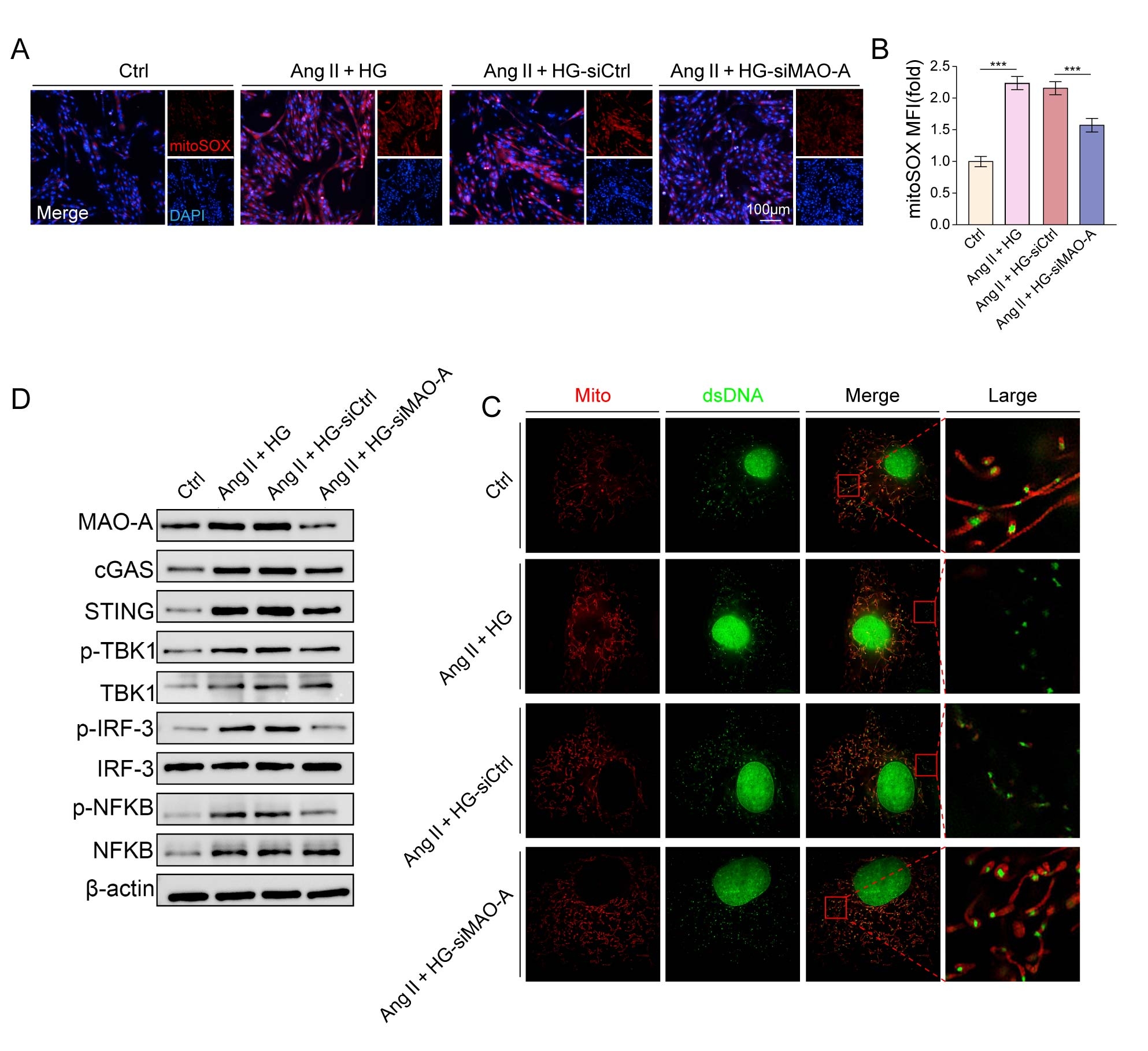
HFpEF patients had increased MAO-A activity and circulating mtDNA correlating with worse diastolic dysfunction. In mice, cardiomyocyte-specific MAO-A deletion or MAO-A/STING inhibition reduced ROS, mtDNA leakage, cGAS-STING activation, senescence markers, and improved diastolic function . In vitro, dual stimulation activated cGAS-STING, induced senescence and SASP secretion, effects attenuated by MAO-A silencing. Conditioned media from senescent H9c2 cells significantly induced cardiac fibroblast activation, as evidenced by increased α-smooth muscle actin; promoted macrophage M1 polarization, indicated by elevated inducible nitric oxide synthase; and triggered an endothelial inflammatory phenotype, characterized by higher vascular cell adhesion molecule-1 and intercellular adhesion molecule-1 expression together with enhanced monocyte adhesion. These effects were partially reversed when MAO-A was silenced in the donor H9c2 cells.
Conclusions:
MAO-A promotes ROS-dependent cardiomyocyte senescence and diastolic dysfunction in HFpEF via cGAS-STING signaling. Targeting this axis may offer therapeutic benefit in HFpEF.
  • Li, Zhuqing  ( Mayo Clinic , Scottsdale , Arizona , United States )
  • Lu, Chengzhi  ( 1st centre hospital of Tianjin, , Tianjin , China )
  • Ai, Chunbo  ( Mayo Clinic , Scottsdale , Arizona , United States )
  • Author Disclosures:
    Zhuqing Li: DO NOT have relevant financial relationships | Chengzhi Lu: DO NOT have relevant financial relationships | Chunbo Ai: No Answer
Meeting Info:

Scientific Sessions 2025

2025

New Orleans, Louisiana

Session Info:

Heart Failure and Cardiomyopathy: From Bench to Bedside

Saturday, 11/08/2025 , 03:15PM - 04:25PM

Moderated Digital Poster Session

More abstracts on this topic:
A Novel Cardioprotective Mechanism in Myocardial Reperfusion Injury: Dual Neutrophil Modulation and ROS/HOCl Scavenging by an Atypical Chemokine

Zwissler Leon, Bernhagen Juergen, Cabrera-fuentes Hector Alejandro, Hernandez Resendiz Sauri, Yap En Ping, Schindler Lisa, Zhang Zhishen, Dickerhof Nina, Hampton Mark, Liehn Elisa, Hausenloy Derek

A Bridge from Sweet to Sour: A Case of Recurrent Myocardial Stunning in Diabetic Ketoacidosis

Satish Vikyath, Pargaonkar Sumant, Slipczuk Leandro, Schenone Aldo, Maliha Maisha, Chi Kuan Yu, Sunil Kumar Sriram, Borkowski Pawel, Vyas Rhea, Rodriguez Szaszdi David Jose Javier, Kharawala Amrin, Seo Jiyoung

More abstracts from these authors:
Fractional Flow Reserve-guided Renal Artery Stenting in Atherosclerotic Renovascular Hypertension: 1 Year Results of the FAIR Randomized Trial

Li Yuxi, Wang Beining, Liu Xu, Zhou Fude, Qiu Jianxing, Lin Zhiyong, Zhou Hui, Ma Dengfeng, Jia Zhi, Xiang Li, Yang Renqiang, Zheng Jingang, Shi Dongmei, Kario Kazuomi, Zhang Yan, Li Jianping, Lu Chengzhi, Fan Fangfang, Liu Zhihao, Liu Shengcong, Yi Tieci, Zhang Long, Weng Haoyu

You have to be authorized to contact abstract author. Please, Login
Not Available