Logo

American Heart Association

  81
  0


Final ID: 4368865

Ly6C-Targeted LNP Delivery of CAR-ABCA1 mRNA Reprograms Macrophages for Enhanced Efferocytosis and Cholesterol Efflux in Atherosclerosis

Abstract Body (Do not enter title and authors here): Introduction:
Atherosclerosis (AS) is a chronic inflammatory disease characterized by lipid accumulation and defective clearance of apoptotic cells in plaques. Traditional LDL-C-lowering therapies such as statins show limited efficacy, as they fail to correct underlying metabolic imbalances. These imbalances cause anti-inflammatory macrophages to become lipid-laden foam cells following efferocytosis, ultimately exacerbating plaque progression.

Research Questions:
1. How can monocyte/macrophage targeting be optimized to improve therapeutic efficacy?
2. Can macrophages engineered to enhance both efferocytosis and cholesterol homeostasis stabilize atherosclerotic plaques?
3. What technologies enable in vivo delivery of mRNA to generate dual-functional macrophages?

Methods:
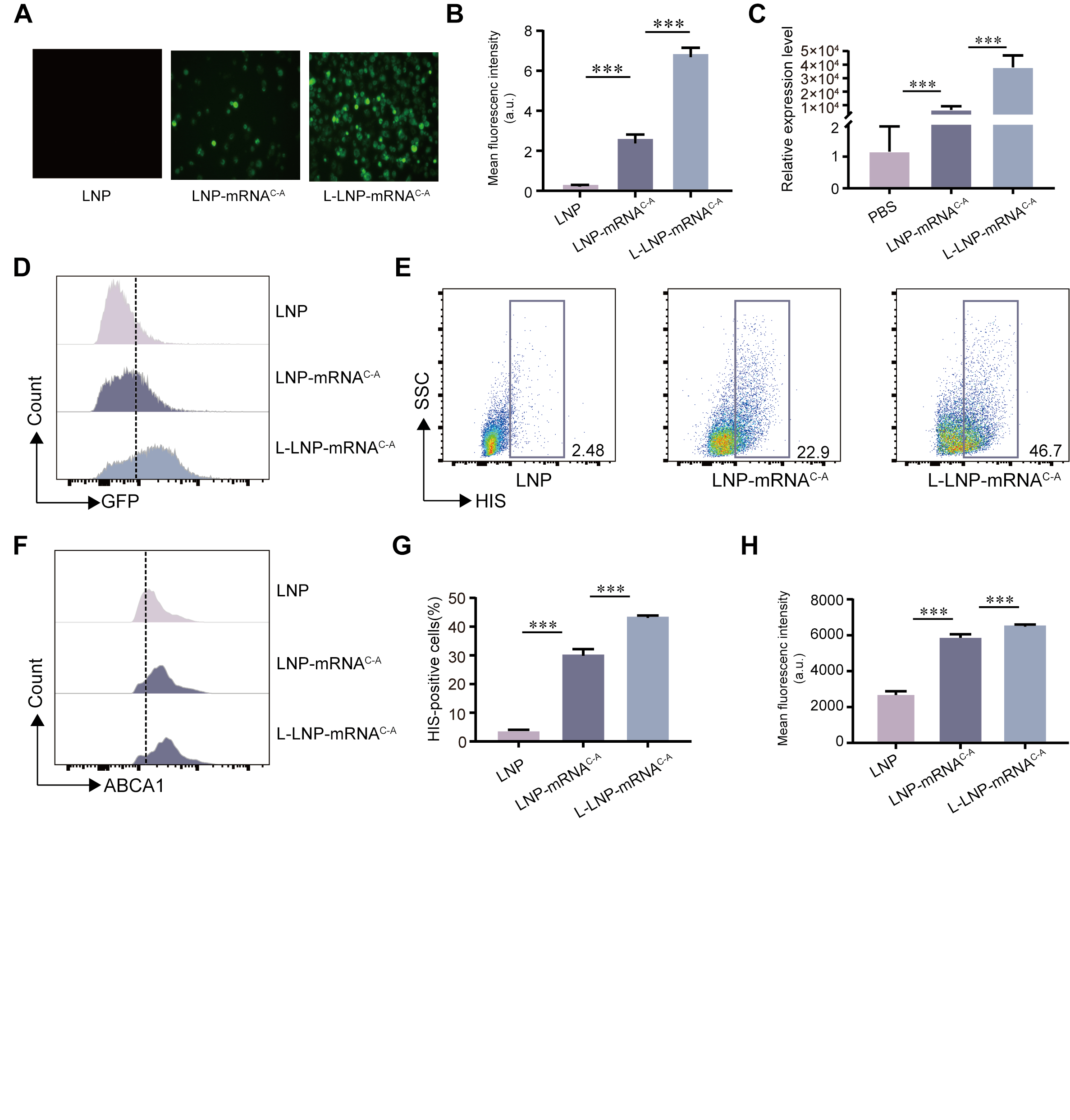
We developed Ly6C-targeted lipid nanoparticles (Ly6C/LNPs) to co-deliver mRNA encoding a fusion construct comprising a chimeric antigen receptor (CARPS-FcRγ), which enhances efferocytosis, and the cholesterol efflux transporter ABCA1. Microfluidics was used to optimize mRNA encapsulation. Targeting efficiency, transgene expression, biosafety, and therapeutic outcomes—such as plaque area reduction, fibrous cap thickening, and decreased inflammation—were evaluated in established AS mouse models.

Results:
Ly6C/LNPs markedly improved monocyte-specific delivery and co-expression of CAR and ABCA1 in macrophages. This led to restored efferocytosis and enhanced cholesterol efflux, thereby reducing foam cell formation. In vivo treatment significantly decreased plaque size, increased cap thickness, and reduced inflammatory cell infiltration. The approach also demonstrated excellent safety and feasibility, avoiding risks associated with ex vivo manipulation.

Conclusion:
This study introduces a novel in vivo mRNA-based strategy to generate dual-functional CAR-macrophages (CAR-M) for AS therapy. By simultaneously promoting efferocytosis and cholesterol clearance, CAR-M address both inflammation and metabolic dysfunction within plaques. This platform offers a promising, clinically translatable approach to stabilize atherosclerotic lesions and overcome the limitations of conventional therapies.
  • Li, Weiyan  ( Zhongshan Hospital, Fudan Universit , Shanghai , China )
  • Weng, Xueyi  ( Zhongshan Hospital, Fudan Universit , Shanghai , China )
  • Qian, Juying  ( Zhongshan Hospital, Fudan Universit , Shanghai , China )
  • Author Disclosures:
    WEIYAN LI: DO NOT have relevant financial relationships | xueyi weng: DO NOT have relevant financial relationships | Juying Qian: No Answer
Meeting Info:

Scientific Sessions 2025

2025

New Orleans, Louisiana

Session Info:

Russell Ross Memorial Lectureship in Vascular Biology

Sunday, 11/09/2025 , 09:45AM - 11:00AM

Abstract Oral Session

More abstracts on this topic:
A transformative LDL cholesterol–lowering in vivo CRISPR gene editing medicine that functionally upregulates LDLR in mice and non-human primates

Newmark Judith, Raghav Jimit, Jaskolka Michael, Diner Benjamin, Soman Vikram, Jinadasa Tushare, Apte Ameya, Wu Meng, Bottega Steve, Thakkar Mansi, Agosto Luis, Wrighton Paul, Majithia Deep, Jambard Shreya, Jansson-fritzberg Linnea, Jones Mark, Fletcher Jillian, Weiss Mckenzie, Kaye Emily, Steward Briana, Bochicchio James, Pietrasiewicz Stephen, Iovino Salvatore, Marco Rubio Eugenio, Trong Phan Huu, Chander Nisha, Kazemian Mohammadreza, Lam Kieu, Reid Steve, Dinsmore Michael, Teslovich Tanya, Xie Jenny, Gupta Anshul, Amin Parth, Burkly Linda, Thompson Morgan, Rizal Salu, Bilodeau Maxime, Dong Ruhong, Zhen Wei

A Health Coach-Based Multi-Level Personalized Strategy Lowers LDL-Cholesterol and Enhances Lipid Control in Veterans with Atherosclerotic Cardiovascular Disease – The VA Lipid Optimization Reimagined Quality Improvement Project at VA New York Harbor Healthcare System

Chen Tina, Ingerman Diana, Haley Leah, Salovaara Priscilla, Nicholson Andrew, Illenberger Nicholas, Natarajan Sundar

You have to be authorized to contact abstract author. Please, Login
Not Available