Logo

American Heart Association

  98
  0


Final ID: MP2762

In vivo generation of CAR-M via LNP-mRNA targeting macrophages for immunotherapy in cardiac repair

Abstract Body (Do not enter title and authors here): Background
Inflammatory response is a crucial mechanism in the development and progression of heart failure following ischemic cardiac injury, partly because the delayed clearance of apoptotic cells triggers excessive inflammation. Under normal circumstances, efferocytosis by macrophages mediates the active removal of apoptotic cells. However, after cardiac injury, the loss of effector cells (macrophages) and inactivation of effector receptor function lead to impaired local efferocytosis, hindering injury repair.
Objective
This project aims to develop an in vivo strategy utilizing lipid nanoparticles (LNPs) encapsulating opsonizing antibody-conjugated mRNA for targeted delivery to monocytes/macrophages. This mRNA will induce the generation of pro-efferocytic chimeric antigen receptor macrophages (CAR-M).
Methods
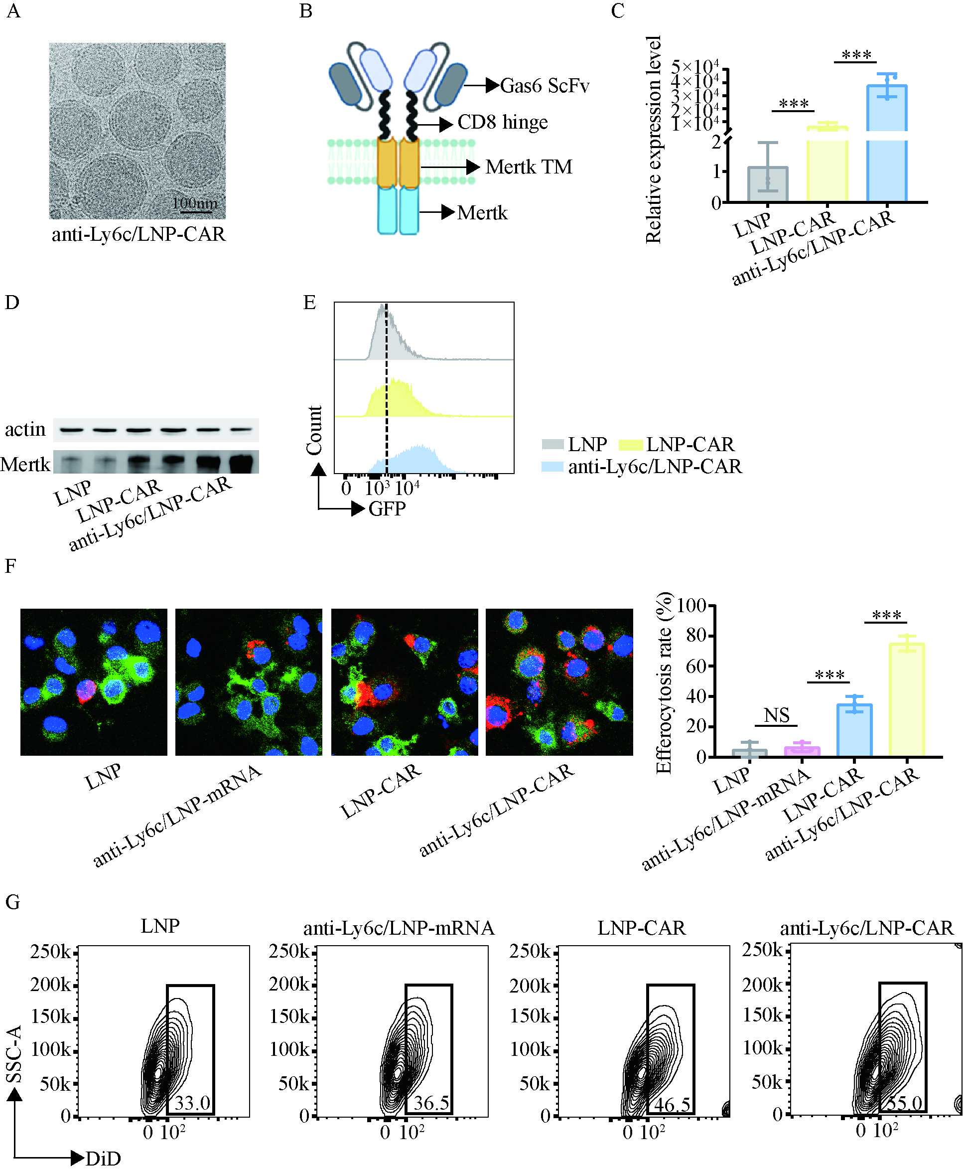
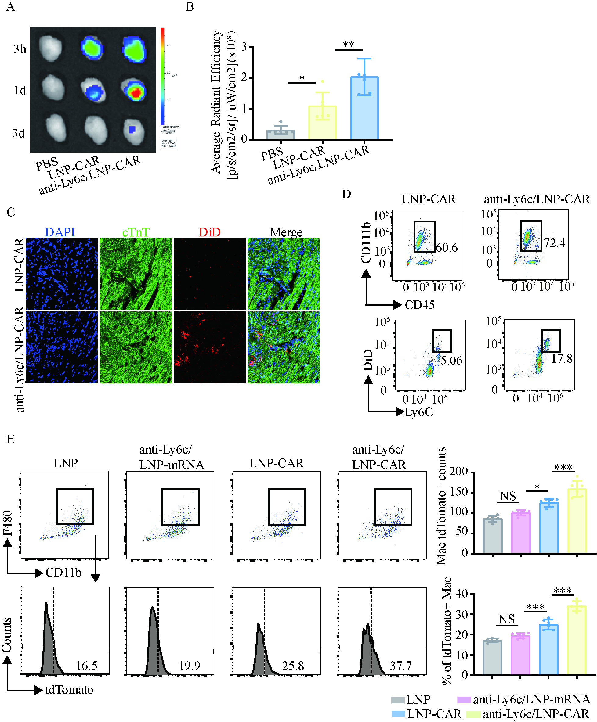
We will develop an anti-Ly6c/LNP-CAR system that delivers pro-phagocytic CAR using Ly6c antibody-conjugated lipid nanoparticles. CAR mRNA will be synthesized in vitro and encapsulated into LNPs via microfluidic mixing. CAR expression and phagocytic function in monocytes/macrophages will be assessed in vitro by qPCR, Western blot, flow cytometry, and immunofluorescence. For in vivo studies, αMHC-tdTomato transgenic mice with myocardial I/R injury will be used to evaluate targeting of Ly6C+ monocytes, their recruitment and phagocytic enhancement in injured myocardium via in vivo imaging, flow cytometry, and immunofluorescence. Cardiac repair effects will be assessed by Masson staining and
echocardiography.
Results
TEM confirmed well-defined anti-Ly6c/LNP-CAR nanoparticle morphology. In vitro, anti-Ly6c/LNP-CAR showed superior delivery efficiency to macrophages and enhanced phagocytic activity. In vivo, anti-Ly6c/LNP-CAR efficiently targeted monocytes and increased recruitment of macrophages to the ischemic myocardium, leading to the greatest improvement in cardiac repair.
Conclusion
This study proposes an in vivo CAR-M therapy based on an antibody-conjugated LNP platform for mRNA delivery. This in vivo CAR-M therapy organically integrates the two intrinsic causes of efferocytosis dysfunction following ischemic cardiac injury (reduced number of effector cells and cleavage-induced inactivation of effector receptors). By focusing on fundamentally reducing inflammation through promoting efferocytosis, this approach allows for more precise application of in vivo CAR-M therapy in the active regulation of local inflammation at the site of cardiac injury.
  • Weng, Xueyi  ( Zhongshan Hospital, Fudan Universit , Shanghai , China )
  • Author Disclosures:
    xueyi weng: DO NOT have relevant financial relationships
Meeting Info:

Scientific Sessions 2025

2025

New Orleans, Louisiana

Session Info:

Immune Modulation, Infection & Cardiac Remodeling

Monday, 11/10/2025 , 01:45PM - 02:45PM

Moderated Digital Poster Session

More abstracts on this topic:
A Novel Cardioprotective Mechanism in Myocardial Reperfusion Injury: Dual Neutrophil Modulation and ROS/HOCl Scavenging by an Atypical Chemokine

Zwissler Leon, Bernhagen Juergen, Cabrera-fuentes Hector Alejandro, Hernandez Resendiz Sauri, Yap En Ping, Schindler Lisa, Zhang Zhishen, Dickerhof Nina, Hampton Mark, Liehn Elisa, Hausenloy Derek

A Novel Multivariate Scoring System for Diagnosing Post-Myocardial Infarction Pericarditis Following Percutaneous Coronary Intervention

Bolaji Olayiwola, Omoru Okiemute, Upreti Prakash, Echari Blanche, Shoar Saeed, Basit Jawad, Alraies M Chadi

You have to be authorized to contact abstract author. Please, Login
Not Available