Logo

American Heart Association

  87
  0


Final ID: 4367913

The Highly Electronegative HDL Subfraction, H5, Promotes Cell Dysfunction via Ferroptosis

Abstract Body (Do not enter title and authors here): Background:
Ferroptosis is a regulated, iron-dependent form of cell death characterized by the accumulation of lipid peroxides and oxidative stress. The process is closely linked to disruptions in iron and lipid metabolism and is increasingly recognized as a contributor to cancer, neurodegenerative disorders, and cardiovascular diseases (CVD). HDL is traditionally viewed as atheroprotective; however, subfractional heterogeneity complicates this notion. H5, the most electronegative HDL subfraction, is enriched in apoC-III and triglycerides and has been shown to exert pro-inflammatory effects, disrupt redox balance, and impair endothelial function. Yet, its direct cytotoxic potential has not been fully elucidated.
Research question:
This study aimed to determine whether H5 induces ferroptosis-mediated cellular dysfunction, extending beyond its pro-inflammatory properties. We investigated the impact of H5 on ferroptosis markers and oxidative stress responses in human umbilical vein endothelial cells (HUVECs) and Caenorhabditis elegans (C. elegans), to assess its potential as a therapeutic target.
Methods:
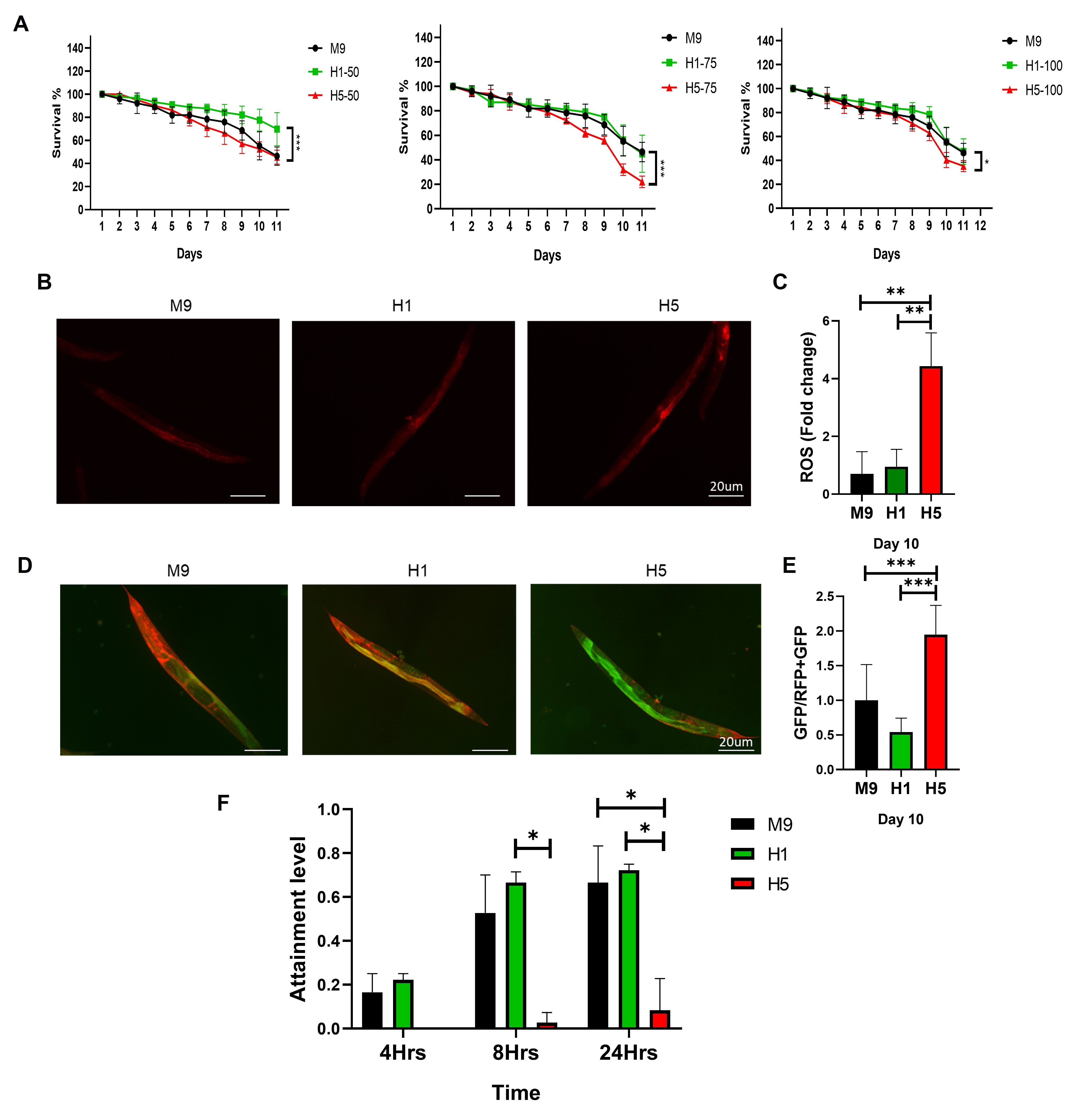
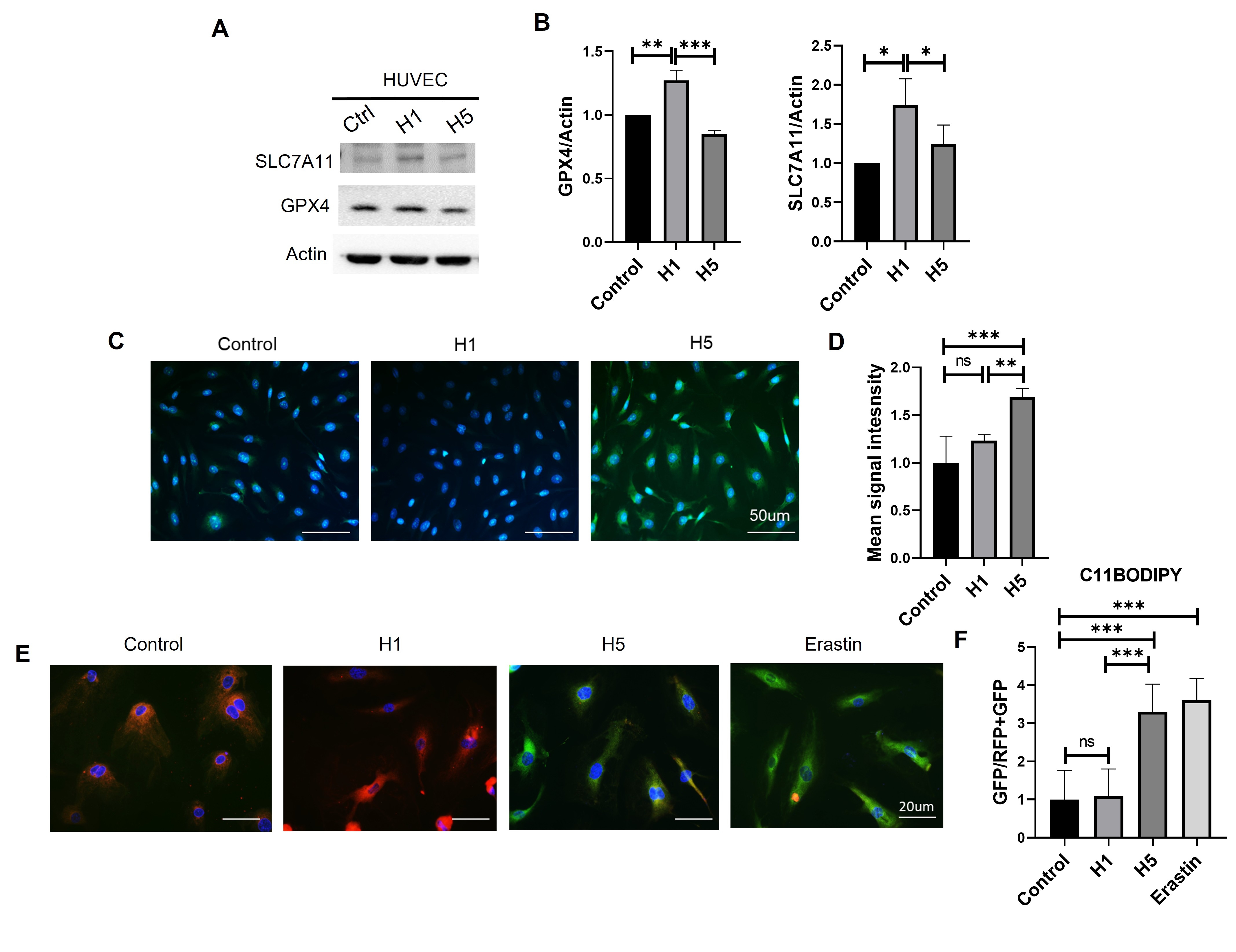
H1 and H5, representing the least and most electronegative HDL subfractions respectively, were chromatographically isolated from pooled human plasma. HUVECs were exposed to H1 or H5 for 24 hours, followed by assessment of key ferroptosis markers including SLC7A11 and GPX4 (via Western blot), total reactive oxygen species (ROS; CellROX immunofluorescence), and lipid peroxidation (C11-BODIPY staining). For in vivo validation, H5 dosage was optimized in C. elegans through survival assays. Treated worms were then evaluated for ROS production, lipid peroxidation, and neuronal function using a foraging behavioral assay.
Results:
H5-treated HUVECs exhibited significant downregulation of SLC7A11 and GPX4, coupled with elevated ROS and lipid peroxidation levels, indicating induction of ferroptosis. In C. elegans, 75 µg/mL H5 significantly impaired survival, increased oxidative stress, and elevated lipid peroxidation. H5 exposure also reduced foraging behavior, suggesting neuronal dysfunction and broader physiological impairment.
Conclusions:
Our findings demonstrate that H5 induces ferroptosis-mediated endothelial and systemic dysfunction in vitro and in vivo. These results reveal a direct cytotoxic role for electronegative HDL and suggest that targeting H5 could represent a novel therapeutic strategy to mitigate CVD progression and its systemic manifestations.
  • Vadhan, Anupama  ( National Health Research Institutes , Yunlin County , Taiwan )
  • Tsai, Ming-hsien  ( HEART , Houston , Texas , United States )
  • Chen, Chu-huang  ( The Texas Heart Institute , Houston , Texas , United States )
  • Hsu, Wen-li  ( National Health Research Institutes , Yunlin County , Taiwan )
  • Author Disclosures:
    Anupama Vadhan: DO NOT have relevant financial relationships | Ming-Hsien Tsai: No Answer | Chu-Huang Chen: No Answer | Wen-Li Hsu: DO NOT have relevant financial relationships
Meeting Info:

Scientific Sessions 2025

2025

New Orleans, Louisiana

Session Info:

George Lyman Duff Memorial Lecture

Sunday, 11/09/2025 , 08:00AM - 09:15AM

Abstract Oral Session

More abstracts on this topic:
A multi-proteomic Risk Score Predicts Adverse Cardiovascular Outcomes in Patients with Angina and Non-obstructive Coronary Artery Disease

Huang Jingwen, Lodhi Rafia, Lodhi Saleha, Eldaidamouni Ahmed, Hritani Wesam, Hasan Muhammet, Haroun Nisreen, Quyyumi Arshed, Mehta Puja, Leon Ana, Ko Yi-an, Yang Huiying, Medina-inojosa Jose, Ahmed Taha, Harris Kristen, Alkhoder Ayman, Al Kasem Mahmoud

A "non-muscle" alpha-actinin is an intrinsic component of the cardiac Z-disc and regulates sarcomere turnover, contractility, and heart remodeling

Hayes James, Smart Kyra, Choudhary Dharmendra, Reinhart-king Cynthia, Liu Qi, Tyska Matthew, Tabdanov Erdem, Wells Quinn, Knapik Ela, Burnette Dylan, Ritter Dylan, Neininger-castro Abigail, Willet Alaina, Caplan Leah, Wang Yu, Liu Xiao, Taneja Nilay, Sanchez Zachary

More abstracts from these authors:
Electronegative HDL and LDL Particles Synergistically Compromise Vascular Innate Immunity

Akyol Omer, Chiang Huan-hsing, Hsu Wen-li, Tsai Ming-hsien, Woodside Darren, Chen Chu-huang

Electronegative Lipoprotein Subfractions Modulate Inflammation and Viability in Monocytes and Endothelial cells

Akyol Omer, Ouyang Frances, Chiang Huan-hsing, Hsu Wen-li, Gotto Antonio, Sanchez-quesada Jose Luis, Chen Chu-huang

You have to be authorized to contact abstract author. Please, Login
Not Available