Logo

American Heart Association

  18
  0


Final ID: 4367273

Epigenetic Architecture of Abdominal Aortic Aneurysm and Its Augmented Risk in Smokers: Insights from Methylome-Genome Integration

Abstract Body (Do not enter title and authors here): Introduction The methylomic mechanisms underlying abdominal aortic aneurysm (AAA) and the elevated risk observed in smokers remain poorly understood.

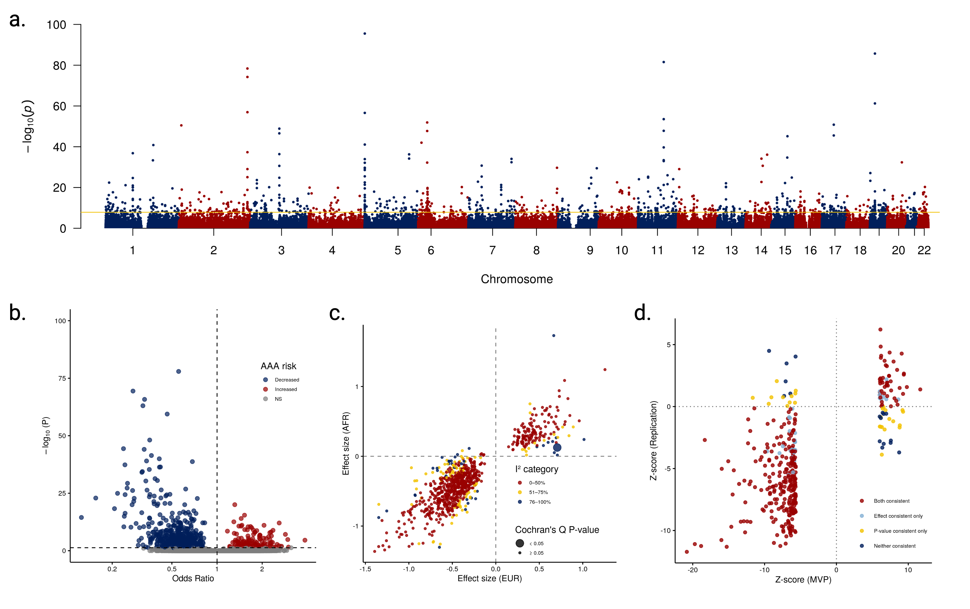
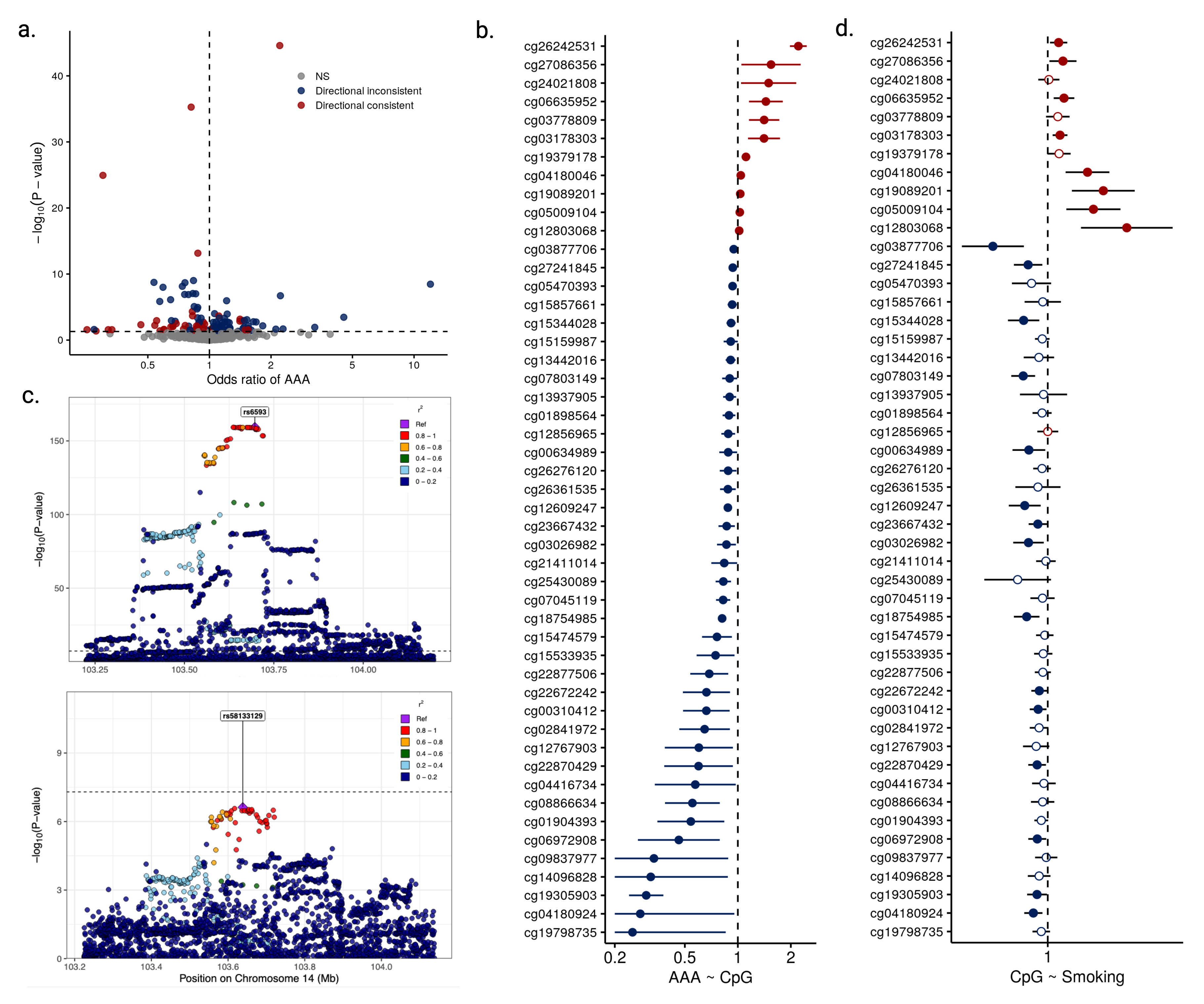
Methods: The analytic cohort comprised individuals from the VA Million Veteran Program who did not have a clinically diagnosed AAA at the time of enrollment and had available DNA methylation data. DNA methylation was profiled using the Illumina 850K EPIC array, with quality control performed via SeSAMe. We conducted logistic regression to assess associations between CpGs and incident AAA and corrected for bias using a Bayesian method. A replication analysis was performed in an independent cohort of 473 individuals with AAA and 488 controls with DNA methylation profiled by the Illumina 450K array. Pathway enrichment was conducted using the “enrichR” package. Smoking-methylation associations were estimated using linear regression with adjustment for covariates. A network Mendelian randomization (MR) was performed. Bayesian colocalization was used to determine whether CpG and AAA associations shared causal variants. We estimated the proportion of smoking-AAA association mediated by CpGs using a two-stage MR framework. We then compared those estimates against cohort data.

Results: The analysis included 40,492 individuals; 1,276 developed incident AAA during follow-up. Among 757,266 autosomal CpG sites, 816 CpGs were identified as being significantly associated with AAA after Bonferroni correction. In the replication cohort, 80.7% of the available 374 associations demonstrated consistent associations (P < 0.05). Gene-set enrichment of 449 unique genes mapped from these AAA-associated CpGs identified pathways including JAK2/STAT3 signaling, osteoblast differentiation, TGF-β and NF-κB intracellular cascades, etc. All 816 CpGs were significantly differentially methylated between never and ever smokers (P < 1.97×10-4). In MR analyses, genetically predicted methylation at 125 CpGs was associated with AAA; 49 of these associations had concordant directions in cohort and MR analyses. Colocalization analysis provided strong-to-moderate evidence at two CpG sites: cg26242531 (ZFYVE21) and cg15474579 (CDKN1A). Genetically proxied smoking initiation was significantly associated with 23 CpGs. MR-based and cohort-based mediation analyses uncovered multiple smoking-CpG-AAA pathways.

Conclusions: Our integrative epigenetic and genetic analyses establish a causal role for DNA methylation in AAA development.
  • Yuan, Shuai  ( University of Pennsylvania , Philadelphia , Pennsylvania , United States )
  • Shakt, Gabrielle  ( University of Pennsylvania , Philadelphia , Pennsylvania , United States )
  • Hartmann, Katherine  ( University of Pennsylvania , Philadelphia , Pennsylvania , United States )
  • Levin, Michael  ( University of Pennsylvania , Philadelphia , Pennsylvania , United States )
  • Tsao, Philip  ( Stanford University-VAPAHCS , Los Altos , California , United States )
  • Voight, Benjamin  ( UNIVERSITY OF PENNSYLVANIA , Philadelphia , Pennsylvania , United States )
  • Jones, Gregory  ( University of Otago , Dunedin , New Zealand )
  • Damrauer, Scott  ( University of Pennsylvania , Philadelphia , Pennsylvania , United States )
  • Author Disclosures:
    Shuai Yuan: DO NOT have relevant financial relationships | Gabrielle Shakt: No Answer | Katherine Hartmann: No Answer | Michael Levin: DO have relevant financial relationships ; Research Funding (PI or named investigator):MyOme:Active (exists now) ; Consultant:BridgeBio:Active (exists now) | Philip Tsao: DO NOT have relevant financial relationships | Benjamin Voight: DO have relevant financial relationships ; Speaker:Eli Lilly :Past (completed) | Gregory Jones: No Answer | Scott Damrauer: DO have relevant financial relationships ; Researcher:Amgen:Active (exists now) ; Consultant:Tourmaline:Past (completed) ; Researcher:Novo Nordisk:Active (exists now)
Meeting Info:

Scientific Sessions 2025

2025

New Orleans, Louisiana

Session Info:

Jay D. Coffman Early Career Investigator Award Competition

Saturday, 11/08/2025 , 09:45AM - 10:50AM

Abstract Oral Session

More abstracts on this topic:
A Contemporary Machine Learning-Based Risk Stratification for Mortality and Hospitalization in Heart Failure with Preserved Ejection Fraction Using Multimodal Real-World Data

Fudim Marat, Weerts Jerremy, Patel Manesh, Balu Suresh, Hintze Bradley, Torres Francisco, Micsinai Balan Mariann, Rigolli Marzia, Kessler Paul, Touzot Maxime, Lund Lars, Van Empel Vanessa, Pradhan Aruna, Butler Javed, Zehnder Tobias, Sauty Benoit, Esposito Christian, Balazard Félix, Mayer Imke, Hallal Mohammad, Loiseau Nicolas

A Multicenter Study of Detection of Pulmonary Hypertension Based on Point-of-Care 12- Lead ECG Data

Dubrock Hilary, Wieczorek Mikolaj, Hackett Sarah, Alger Heather, Carlson Katherine, Klugherz Paul, Carter Rickey, Wagner Tyler, Johnson Patrick, Frantz Robert, Strom Jordan, Waks Jonathan, Agarwal Richa, Hemnes Anna, Steinberg Benjamin, Pandey Ambarish

More abstracts from these authors:
Blood protein mediators of association between smoking and abdominal aortic aneurysm: exploration integrating human proteomic and genomic data

Yuan Shuai, Khodursky Samuel, Geng Jiawei, Sharma Pranav, Spin Joshua, Tsao Philip, Levin Michael, Damrauer Scott

Genetic evaluation of metabolic signatures associated with lipid-lowering medications

Sharma Pranav, Khodursky Samuel, Yuan Shuai, Damrauer Scott, Levin Michael

You have to be authorized to contact abstract author. Please, Login
Not Available