Logo

American Heart Association

  59
  0


Final ID: MP1161

DNA methylation undermines FCGR2A's protective role in Myocardial Infarction

Abstract Body (Do not enter title and authors here): Background: Myocardial infarction (MI) is one of the leading causes of death throughout the world. Despite advances in treatment, the molecular mechanisms underlying MI remain poorly understood. Changes in gene expression and DNA methylation, crucial for regulating cellular processes, have received limited exploration.
Aims:This study aimed to investigate the role of Fc Gamma Receptor IIa (FCGR2A) and its regulatory mechanism in myocardial infarction, providing potential therapeutic insights.
Methods: Our study combined human sample analysis with a rat ischemic model, using RRBS and RNA-Seq to identify and analyze candidate genes via GO and KEGG enrichment. FCGR2A overexpression and knockdown in H9C2 cells were used to assess its role in cell viability and apoptosis under hypoxia and serum deprivation. DNA methylation was analyzed by BSP, while calcium concentration and L-type calcium current density were measured using Fura-2 and patch clamp techniques. Dual-luciferase reporter assays and chromatin immunoprecipitation confirmed ATF3-mediated transcriptional regulation of FCGR2A. In vivo, myocardial infarction was induced by LAD ligation, and AAV9-mediated FCGR2A overexpression or ATF3 knockdown validated its protective effects on the ischemic heart.
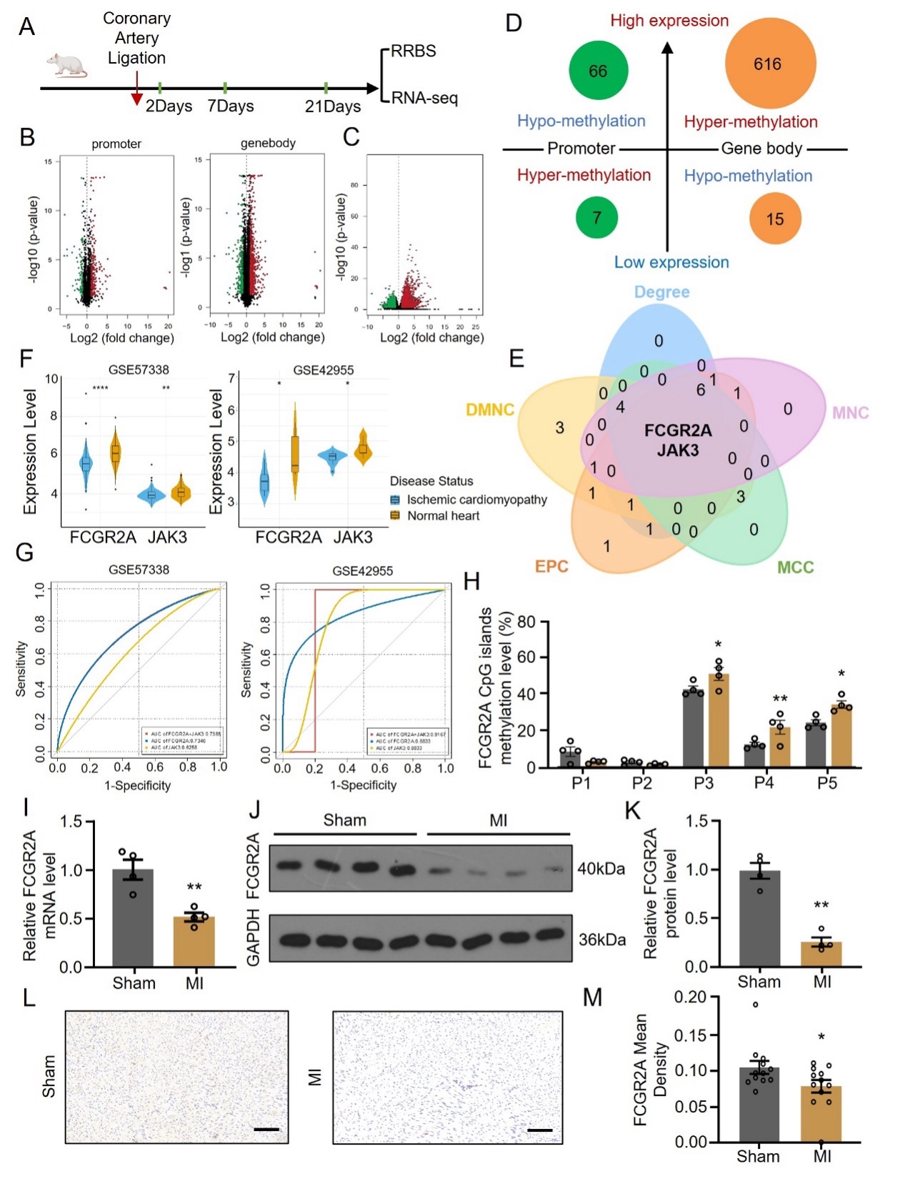
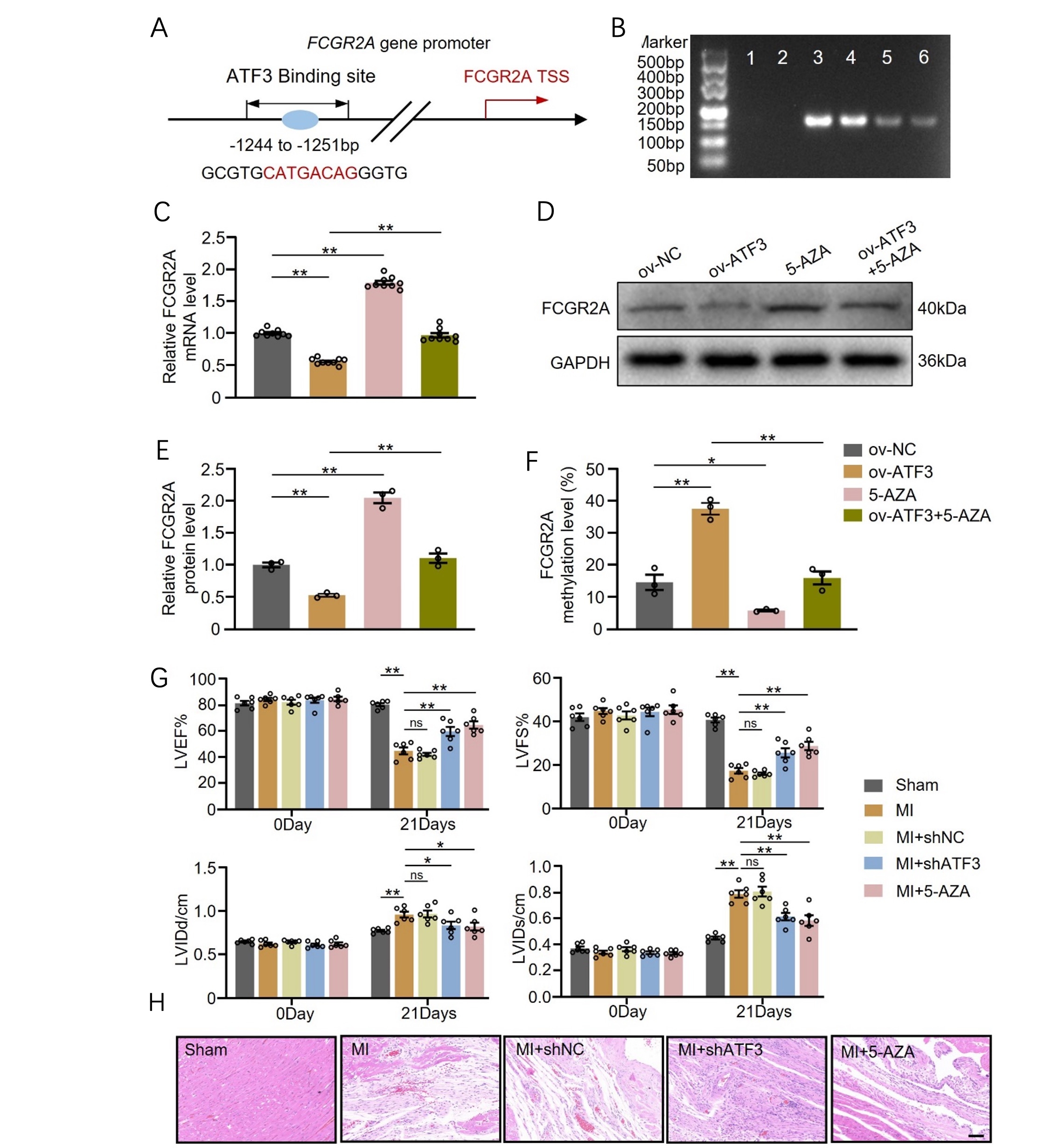
Results: We combined the analysis of genomic methylation sequencing (RRBS) and RNA-Seq and screened out FCGR2A as a potential target for treatment of myocardial infarction(Fig 2A-G). Hypermethylation in the CpG island of FCGR2A was associated with ischemic heart disease and induces downregulation of FCGR2A (Fig 2H-M). Overexpression of FCGR2A mitigated hypoxia-induced cardiomyocyte apoptosis, reduced L-type calcium channel current density, and alleviated intracellular calcium overload. Additionally, ATF3 was found to regulate FCGR2A transcription by promoting its promoter methylation(Fig 3A-F). In vivo, FCGR2A overexpression or ATF3 knockdown validated its cardioprotective effects and clarified their regulatory relationship in ischemic myocardial injury(Fig 3G-H).
Conclusion: FCGR2A plays a critical role in protecting the ischemic heart and is epigenetically regulated by ATF3. Targeting FCGR2A may offer a promising therapeutic strategy for myocardial infarction.
  • Yao, Jialu  ( NO 1 HOSPITAL OF SOOCHOW UNIVERSITY , Suzhou , China )
  • Cheng, Ke  ( Columbia University , New York , New York , United States )
  • Jiang, Tingbo  ( NO 1 HOSPITAL OF SOOCHOW UNIVERSITY , Suzhou , China )
  • Author Disclosures:
    Jialu Yao: DO NOT have relevant financial relationships | Ke Cheng: DO NOT have relevant financial relationships | Tingbo Jiang: No Answer
Meeting Info:

Scientific Sessions 2025

2025

New Orleans, Louisiana

Session Info:

Redefining Cardioprotection: Molecular and Cellular Insights into Ischemic Heart Injury

Saturday, 11/08/2025 , 10:45AM - 11:55AM

Moderated Digital Poster Session

More abstracts on this topic:
Abnormal Calcium Regulation Leads to Pathological Cardiac Hypertrophy During Pregnancy in the GSNOR-Deficient Mouse Model of Preeclampsia

Dulce Raul, Balkan Wayne, Hare Joshua, Kulandavelu Shathiyah

A Machine Learning-Derived Socio-Environmental Risk Score More Accurately Predicts Cardiovascular Events and Better Addresses Health Inequities than Social Deprivation Index

Chen Zhuo, Nasir Khurram, Al-kindi Sadeer, Rajagopalan Sanjay, Ponnana Sai Rahul, Dazard Jean-eudes, Zhang Tong, Dong Weichuan, Okyere Robert, Sirasapalli Santosh, Deo Salil, Khraishah Haitham

You have to be authorized to contact abstract author. Please, Login
Not Available