Logo

American Heart Association

  39
  0


Final ID: MP637

Classifying Chest Pain as Typical vs. Atypical Fails to Discriminate Acute Coronary Occlusion and Does Not Predict Mortality

Abstract Body (Do not enter title and authors here): Background: Current US guidelines discourage classifying chest pain as ‘typical’ or ‘atypical,’ yet this dichotomous approach remains widespread in clinical practice. We aimed to determine if this common classification has meaningful diagnostic or prognostic value for identifying acute coronary occlusion (ACO) in the emergency department (ED).
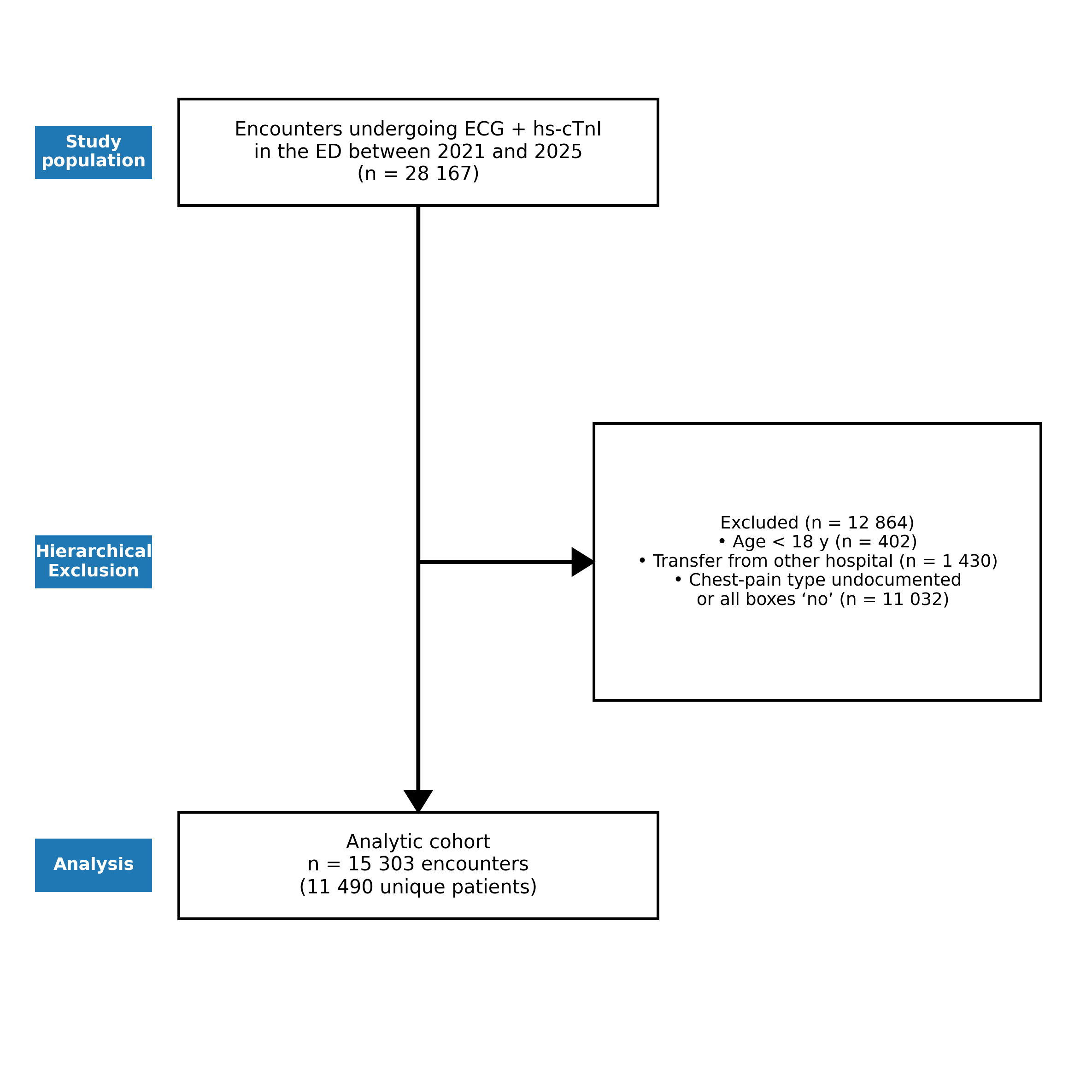
Methods: In a large, retrospective cohort of 15,303 ED encounters for chest pain, we evaluated the diagnostic performance of classifying pain as 'typical' (definite or probable angina) versus 'atypical'. Our primary outcome was ACO, defined by emergent catheterization lab activation or a peak high-sensitivity troponin I level ≥5000 ng/L. We calculated sensitivity, specificity, and likelihood ratios (LRs). Multivariable logistic regression was used to assess the association between pain type and in-hospital mortality.
Results: Classifying pain as 'typical' demonstrated poor diagnostic utility for ACO, with a sensitivity of 0.69 (95% CI 0.66–0.71) and a specificity of 0.48 (95% CI 0.47–0.49). The resulting likelihood ratios were unhelpful for altering clinical probability (LR+ 1.33; LR- 0.65). These findings remained poor even after analysis with a Bayesian latent-class model designed to correct for an imperfect reference standard (posterior median LR+ 1.57; LR- 0.42). While associated with higher mortality in univariate analysis, 'typical' pain did not independently predict in-hospital death after multivariable adjustment (adjusted OR 1.28; 95% CI 0.91–1.81).
Conclusion: In this large, contemporary ED cohort, the common practice of labeling chest pain as 'typical' versus 'atypical' offers negligible value for either ruling in or ruling out ACO and fails to independently predict short-term mortality. This evidence strongly supports guideline recommendations to abandon these overly simplistic, dichotomous labels. Clinical evaluation should instead prioritize granular symptom descriptors, rapid biomarker testing, and validated risk assessment tools.
  • De Alencar, Jose  ( Instituto Dante Pazzanese de Cardio , Sao Paulo , Brazil )
  • Almeida, Kaliana  ( DANTE PAZZANESE INSTITUTE OF CARDIO , Sao Paulo , Brazil )
  • Bortoletto Mussolini, Maria Carolina  ( Faculdade de Medicina de Araraquara , Descalvado , Brazil )
  • Mota, Diandro  ( Instituto Dante Pazzanese de Cardio , Sao Paulo , Brazil )
  • Fuziy Nogueira De Marchi, Mariana  ( Dante Pazzanese cardiology institut , Sao Paulo , Brazil )
  • Ferreira, Italo Menezes  ( Instituto Dante Pazzanese de Cardio , Sao Paulo , Brazil )
  • Ribeiro Ramadan, Hugo  ( Instituto Dante Pazzanese de Cardio , Sao Paulo , Brazil )
  • Author Disclosures:
    Jose de Alencar: DO NOT have relevant financial relationships | Kaliana Almeida: DO NOT have relevant financial relationships | Maria Carolina Bortoletto Mussolini: DO NOT have relevant financial relationships | Diandro Mota: DO NOT have relevant financial relationships | Mariana Fuziy Nogueira De Marchi: No Answer | Italo Menezes Ferreira: No Answer | Hugo Ribeiro Ramadan: No Answer
Meeting Info:

Scientific Sessions 2025

2025

New Orleans, Louisiana

Session Info:

Cutting-Edge Insights in Cardiovascular Care: From Precision Therapies to System-Level Outcomes

Saturday, 11/08/2025 , 01:45PM - 03:00PM

Moderated Digital Poster Session

More abstracts on this topic:
2-Deoxyuridine Associates with Recurrent Coronary Events

Pistritu Dan, Castano David, Liehn Elisa, Koh Cho Yeow, Gerszten Robert, Singaraja Roshni, Chan Mark, Shah Svati

A Randomized Clinical Trial Evaluating Vitamin D Normalization on Major Adverse Cardiovascular-Related Events Among Acute Coronary Syndrome Patients: The TARGET-D Trial

May Heidi, Colipi Dominique, Whiting Tyler, Muhlestein Joseph, Le Viet, Anderson Jeffrey, Babcock Daniel, Wayman Libby, Bair Tami, Knight Stacey, Knowlton Kirk, Iverson Leslie

More abstracts from these authors:
Misinterpretation of Early Trials May Have Concealed Thrombolysis Advantage in Non-STE Myocardial Infarction: A systematic review and Meta-analysis

De Alencar Jose, Oliveira Marcio, Bortoletto Mussolini Maria Carolina, Bulhões Elísio Bulhões, Farias Carlos, Kabariti Julia, Carvalho Henrique, Smith Stephen

Coronary Artery Bypass Grafting Provides Better Long-Term Outcomes Compared To Percutaneous Coronary Intervention In Patients With Ischemic Heart Disease and Heart Failure with Ejection Fraction <35%: A Systematic Review and Meta-Analysis of Propensity-Score Matched Studies

Lopes Rodolfo, Bortoletto Mussolini Maria Carolina, Luz Fernanda, Itaya Eduardo Dan, Chierici Pereira Lucas, Vergara Carlos, Colombo Rosario

You have to be authorized to contact abstract author. Please, Login
Not Available