Logo

American Heart Association

  24
  0


Final ID: MP1163

Tissue-engineered Patches loaded with Human Induced Pluripotent Stem Cell-derived Cardiac Cells Improve Cardiac Repair in Porcine Ischemic Cardiomyopathy

Abstract Body (Do not enter title and authors here): Introduction. Advances in material science and cell technology offer new possibilities in myocardial repair. Epicardial biocompatible scaffolds loaded with human (h)iPSC-derived cardiac cells may be promising but require safety, feasibility and efficacy studies in a porcine ischemic cardiomyopathy model, representative of human disease.
Methods. We induced myocardial infarction (MI) in domestic pigs by 90min LCx occlusion and evaluated functional and structural LV remodelling using MRI 4w later. We printed multi-layered, 4x6cm scaffolds with a hexagonal regenerative zone using 3D printing technology, and populated them with 140 million hiPSC-derived cells (90% cardiomyocytes/10% cardiac fibroblasts) loaded in fibrin hydrogel. We confirmed stable beating rates in vitro and sutured the patches at 4w on the epicardial surface of the infarct area. Cell-free patches served as control. All pigs received immunosuppression with tacrolimus, azathioprine, and methylprednisolone, started 2w before patch implantation and continued 4w thereafter, when a 2nd MRI was performed. We continuously monitored arrhythmias using implantable loop recorders (ILR) and performed histological analysis.
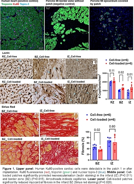
Results. At 4w after MI, infarct size was 12±3% of LV mass, and was associated with reduced global systolic function (LVEF 51±2%, n=12). We implanted spontaneously contracting scaffolds (beating rates of 84±27/min, range 48-108) on the infarcted heart, and measured significantly improved LVEF 4w later in the cell-loaded group (56±1% vs 46±6% in CON, P=0.003, n=6 for both), which was attributable to a smaller indexed end-systolic volume (50±6 vs 71±14 mL/m2, P=0.01). Immunosuppression was well tolerated (normal LFTs and eGFR) and no major arrhythmias were recorded on ILR. Human Ku80-positive cardiac cells were readily detectable in the patch 1w after implantation, but human cell survival 4w later was limited. Cell-loaded patches significantly promoted neovascularisation in the infarct (P=0.011) and border zone (P=0.015) and reduced myocardial fibrosis (P=0.020) without a prohibitive inflammatory response (Fig 1).
Conclusions. Implantation of hiPSC-derived cellular scaffolds of clinically relevant size in the infarcted porcine heart is safe and significantly improves LV functional repair. The contractile benefit is predominantly attributable to paracrine pro-angiogenic and anti-fibrotic mechanisms and supports further development of this innovative treatment for ischemic cardiomyopathy.
  • Wu, Ming  ( KU Leuven , Leuven , Belgium )
  • Larequi, Eduardo  ( Cima Universidad de Navarra, and Instituto de Investigación Sanitaria de Navarra (IdiSNA) , Pamplona , Spain )
  • Gillijns, Hilde  ( KU Leuven , Leuven , Belgium )
  • Holemans, Patricia  ( KUL , Leuven , Belgium )
  • Ginkels, Mieke  ( KU Leuven , Leuven , Belgium )
  • Dokter, Inge  ( UMC Utrecht , Utrecht , Netherlands )
  • Jungst, Tomasz  ( University of Wuerzburg , Wuerzburg , Germany )
  • Van Mil, Alain  ( UNIVERSITY MEDICAL CENTER UTRECHT , Utrecht , Netherlands )
  • Sluijter, Joost  ( UNIVERSITY MEDICAL CENTER UTRECHT , Utrecht , Netherlands )
  • Vega, Manuel  ( Cima Universidad de Navarra, and Instituto de Investigación Sanitaria de Navarra (IdiSNA) , Pamplona , Spain )
  • Pujol-lopez, Margarida  ( iBET - Instituto de Biologia Experimental e Tecnológica, , Lisbon , Portugal )
  • Oosterlinck, Wouter  ( KU Leuven , Leuven , Belgium )
  • Prosper, Felipe  ( University of Navarra , Pamplona , Spain )
  • Janssens, Stefan  ( KU Leuven , Leuven , Belgium )
  • Vincente, Pedro  ( iBET - Instituto de Biologia Experimental e Tecnológica, , Lisbon , Portugal )
  • Inocencio, Lara  ( iBET - Instituto de Biologia Experimental e Tecnológica, , Lisbon , Portugal )
  • Claus, Piet  ( KU LEUVEN , Leuven , Belgium )
  • Algoet, Michiel  ( KU Leuven , Leuven , Belgium )
  • Braig, Johannes  ( University of Wuerzburg , Wuerzburg , Germany )
  • Iglesias, Olalla  ( Cima Universidad de Navarra, and Instituto de Investigación Sanitaria de Navarra (IdiSNA) , Pamplona , Spain )
  • Anaut-lusar, Ilazki  ( Cima Universidad de Navarra, and Instituto de Investigación Sanitaria de Navarra (IdiSNA) , Pamplona , Spain )
  • Author Disclosures:
    Ming Wu: DO NOT have relevant financial relationships | Eduardo Larequi: No Answer | Hilde Gillijns: DO NOT have relevant financial relationships | Patricia Holemans: DO NOT have relevant financial relationships | Mieke Ginkels: DO NOT have relevant financial relationships | Inge Dokter: No Answer | Tomasz Jungst: DO NOT have relevant financial relationships | Alain Van Mil: No Answer | Joost Sluijter: DO NOT have relevant financial relationships | Manuel Vega: No Answer | Margarida Pujol-Lopez: DO have relevant financial relationships ; Speaker:Medtronic:Past (completed) | Wouter Oosterlinck: No Answer | Felipe Prosper: No Answer | Stefan Janssens: DO NOT have relevant financial relationships | Pedro Vincente: No Answer | Lara Inocencio: No Answer | Piet Claus: No Answer | Michiel Algoet: DO NOT have relevant financial relationships | Johannes Braig: No Answer | OLALLA IGLESIAS: DO NOT have relevant financial relationships | Ilazki Anaut-Lusar: No Answer
Meeting Info:

Scientific Sessions 2025

2025

New Orleans, Louisiana

Session Info:

Redefining Cardioprotection: Molecular and Cellular Insights into Ischemic Heart Injury

Saturday, 11/08/2025 , 10:45AM - 11:55AM

Moderated Digital Poster Session

More abstracts on this topic:
Association Between Air Pollutants Exposure and Cardiovascular Hospital Admissions: A Systematic Review

Amrutiya Vibhu, Patel Yamunesh, Naik Gareema, Parmar Kashish, Patel Dhaval

Catheter Ablation for Ventricular Tachycardia in Ischemic Cardiomyopathy: A Meta-Analysis with Reconstructed Time-to-Event and Trial Sequential Analysis

Elbenawi Hossam, Kalaiger Abdul Mukhtadir, Ibrahim Ahmed, Eisa Mahmoud, Ibrahim Ramzi, Zaaya Morad, Tan Min Choon, Almaadawy Omar, Quelal Analuisa Karol, Ul Abideen Asad Zain, Lee Justin, Elsalmouny Youmna, Siontis Konstantinos, Del-carpio Munoz Freddy, Desimone Christopher, Deshmukh Abhishek, Mohamed Kareem, Hashim Ahmed, Agarwal Siddharth, Wagdy Mohamed, Hamed Belal, Thakurathi Priyesh, Al-shammari Ali Saad

More abstracts from these authors:
CLEC4E Signaling in Myocardial Ischemia-Reperfusion Injury

Algoet Michiel, Pusovnik Matic, Caluwe Ellen, Gillijns Hilde, Gsell Willy, Himmelreich Uwe, Oosterlinck Wouter, Janssens Stefan

Cellularized Tissue-Engineered Biological Ventricular Assist Devices Improve Global Cardiac Function in a Porcine Model of Ischemic Cardiomyopathy

Wu Ming, Gillijns Hilde, Holemans Patricia, Ginkels Mieke, Dokter Inge, Jungst Tomasz, Sluijter Joost, Groll Jürgen, Mazo Vega Manuel, Serra Margarida, Prosper Felipe, Oosterlinck Wouter, Janssens Stefan, Vincente Pedro, Claus Piet, Algoet Michiel, Braig Johannes, Van Mil Alain, Iglesias Garcia Olalla, Del Pilar Montero Calle Maria

You have to be authorized to contact abstract author. Please, Login
Not Available