Logo

American Heart Association

  26
  0


Final ID: MP2038

AAV-mediated Gene Delivery of PERM1 Prevents the Development of Heart Failure with Reduced Ejection Fraction in a Mouse Model of Pressure Overload

Abstract Body (Do not enter title and authors here): Introduction: Heart failure with reduced ejection fraction (HFrEF) affects over 3 million adults in the United States with high mortality. HFrEF is marked by impaired cardiomyocyte contractility and disrupted energy metabolism; however, no current therapies target both. Our recent study showed that adeno-associated virus (AAV)-mediated overexpression of PERM1, a striated muscle-specific regulator of mitochondrial bioenergetics, enhances both cardiac contractility and mitochondrial biogenesis in healthy mouse hearts. Whether AAV-PERM1 can be therapeutic in HFrEF remains unknown.

Hypothesis: AAV-mediated gene delivery of PERM1 mitigates HFrEF onset by simultaneously preserving mitochondrial biogenesis and cardiac contractility under pressure overload.

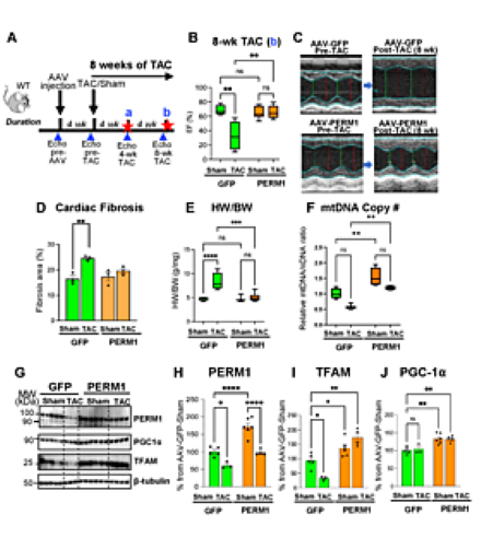
Methods: To test the cardioprotective effects of AAV-PERM1 during pathological stress, 8-12-week-old wild-type C57BL/6 mice were treated with either AAV9-PERM1 or control AAV9-GFP (1×1012 GC/mouse), followed by transverse aortic constriction (TAC) surgery (Fig.1A).

Results: At 4 weeks post-TAC, AAV-GFP mice exhibited reduced left ventricular ejection fraction (LVEF) (64% in sham vs. 32% in TAC, p<0.05). In contrast, AAV-PERM1 preserved LVEF post-TAC (68% in sham vs. 67% in TAC, p=0.904). This protective effect was sustained through 8 weeks (Fig.1B-C) without TAC-induced fibrosis (16.5% in AAV-GFP-Sham vs. 19.7% in AAV-PERM1-TAC, p>0.05, Fig.1D). TAC-induced hypertrophy, reflected in an increased heart weight-to-body weight ratio, was blunted by AAV-PERM1 (8.3 vs. 5.1 in AAV-GFP-TAC vs. AAV-PERM1-TAC, p<0.05; Fig.1E). Mitochondrial DNA copy number was reduced by TAC in AAV-GFP mice (0.6-fold vs. sham, p<0.05), which was fully preserved with AAV-PERM1 (1.2-fold vs. AAV-GFP-sham, p>0.05; Fig.1F), consistent with maintained TFAM protein levels (Fig.1G,I). PGC-1α expression was unchanged by TAC in AAV-GFP mice (p>0.05) but was modestly yet significantly increased by AAV-PERM1 in both sham and TAC hearts (both p<0.05 vs. GFP sham; Fig.1G,J). Lastly, western blot analysis confirmed effective gene delivery of PERM1. While PERM1 protein levels were reduced by TAC (61% of GFP-sham, p<0.05), they were fully maintained with AAV-PERM1 (99% of GFP-sham, p>0.05; Fig.1G-H).

Conclusions: AAV-PERM1 effectively prevents pathological hypertrophy with fully preserved mitochondrial biogenesis under pressure overload, demonstrating a multifaceted gene therapy for HFrEF that targets contractile dysfunction and mitochondrial impairment.
  • Sreedevi, Karthi  ( FBRI at Virginia Tech Carilion , Roanoke , Virginia , United States )
  • Doku, Abigail Oforiwaa  ( Virginia Tech , Roanoke , Virginia , United States )
  • Thomas, Rebekah  ( FBRI at Virginia Tech Carilion , Roanoke , Virginia , United States )
  • Salama, Sarah  ( FBRI at Virginia Tech Carilion , Roanoke , Virginia , United States )
  • Zaitsev, Alexey  ( Virginia Tech , Roanoke , Virginia , United States )
  • Warren, Junco  ( Virginia Tech Carilion , Roanoke , Virginia , United States )
  • Author Disclosures:
    KARTHI SREEDEVI: DO NOT have relevant financial relationships | Abigail Oforiwaa Doku: DO NOT have relevant financial relationships | Rebekah Thomas: No Answer | Sarah Salama: No Answer | Alexey Zaitsev: No Answer | Junco Warren: DO NOT have relevant financial relationships
Meeting Info:

Scientific Sessions 2025

2025

New Orleans, Louisiana

Session Info:

Pharmacologic Management of Heart Failure and Cardiomyopathy

Monday, 11/10/2025 , 10:45AM - 12:00PM

Moderated Digital Poster Session

More abstracts on this topic:
A multi-proteomic Risk Score Predicts Adverse Cardiovascular Outcomes in Patients with Angina and Non-obstructive Coronary Artery Disease

Huang Jingwen, Lodhi Rafia, Lodhi Saleha, Eldaidamouni Ahmed, Hritani Wesam, Hasan Muhammet, Haroun Nisreen, Quyyumi Arshed, Mehta Puja, Leon Ana, Ko Yi-an, Yang Huiying, Medina-inojosa Jose, Ahmed Taha, Harris Kristen, Alkhoder Ayman, Al Kasem Mahmoud

An Innovative Human iPSC Cardiomyocyte Platform to Accelerate Cardiac Drug Discovery and Target Validation

Fsicher Benjamin, Carbone Anna, Fust Doerte, Lubitz Sandra, Zimmer Bastian, Schubert Hanna, Kahlid Fatima, Honarnejad Kamran, Zulfiqar Shadaan, Imse Caroline, Luellau Sophie, Gore Ambuj, Ploetzky Claudia

More abstracts from these authors:
Adeno-associated virus-mediated gene delivery of PERM1 enhances cardiac contractility and mitochondrial biogenesis in mice.

Sreedevi Karthi, Doku Abigail Oforiwaa, James Amina, Do Sara, Zaitsev Alexey, Warren Junco

PERM1 Enhances Cardiac Contractility via Sarcomeric Metabolic Integration and Downregulation of MYBPC3

Doku Abigail Oforiwaa, Sreedevi Karthi, Thomas Rebekah, Salama Sarah, Smyth James, Zaitsev Alexey, Warren Junco

You have to be authorized to contact abstract author. Please, Login
Not Available