Logo

American Heart Association

  142
  0


Final ID: 4166524

Cellularized Tissue-Engineered Biological Ventricular Assist Devices Improve Global Cardiac Function in a Porcine Model of Ischemic Cardiomyopathy

Abstract Body (Do not enter title and authors here): Introduction. Advances in material science and cell technology including epicardial cellularized patches using induced pluripotent stem cell (iPSC)-derived cardiomyocyte (CM)s are promising for postinfarction myocardial repair. Feasibility and efficacy studies in a porcine ischemic cardiomyopathy model, representative of human disease, are required for clinical translation.

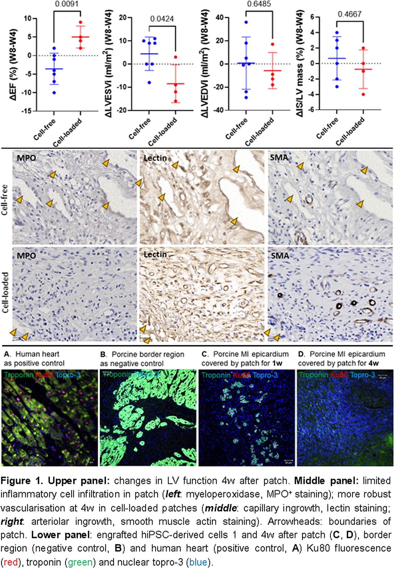
Methods. We induced posterolateral wall infarction (MI) in pigs (n=12) by 90min balloon inflation in the circumflex artery, started tacrolimus, azathioprine and methylprednisolone immunosuppression 2w later and measured LV function and infarct size (IS) at 4w using MRI. We sutured high-resolution, 3D melt electrowritten multi-layered 4x6cm hexagonal scaffolds containing fibrin hydrogel with (n=5) or without (n=7) 140M human iPSC-derived cells (90% CM/10% fibroblasts) on the infarcted epicardium. We monitored arrhythmias with implantable loop recorders and performed a second MRI at 8w, prior to postmortem histology. We evaluated human cell survival at 1w post-implantation using human-specific DNA stains (Ku80).

Results. Pre-implantation cell-loaded patches spontaneously contracted (84±27 BPM, range 48-108). At 4w, IS averaged 12±3% of LV mass with EF reduced at 49±6%. After 8w, LVEF significantly improved in the cell-loaded group (+5±3% vs -4±4% in CON, P=0.0091), attributable to a greater reduction in end-systolic volume (-8±8 vs 4±7mL/m2, P=0.0424) (Fig. 1). Immunosuppression was well tolerated with therapeutic tacrolimus serum levels. One cell-treated animal died at d55 of ventricular fibrillation. Histology confirmed excellent patch biocompatibility at 6w with prominent ingrowth of host vasculature 4w after implantation of cell-loaded patches (Fig.1). No tumour formation was observed and human CM were detected at 1w after implantation but very rare 4w later (Fig.1).
Conclusions. Human iPSC-derived cellular scaffolds of clinically relevant size can be safely implanted on the porcine infarcted myocardium and significantly improve LV functional repair. Transient human cell survival, paracrine mode of action and late, infarct-related arrhythmogenicity require targeted follow up studies prior to clinical translation.
  • Wu, Ming  ( KU Leuven , Leuven , Belgium )
  • Gillijns, Hilde  ( KU Leuven , Leuven , Belgium )
  • Holemans, Patricia  ( KUL , Leuven , Belgium )
  • Ginkels, Mieke  ( KU Leuven , Leuven , Belgium )
  • Dokter, Inge  ( University Medical Center Utrecht , Utrecht , Netherlands )
  • Jungst, Tomasz  ( University of Würzburg , Wurzburg , Germany )
  • Sluijter, Joost  ( UNIVERSITY MEDICAL CENTER UTRECHT , Utrecht , Netherlands )
  • Groll, Jürgen  ( University of Würzburg , Wurzburg , Germany )
  • Mazo Vega, Manuel  ( Cima Universidad de Navarra , Pamplona , Spain )
  • Serra, Margarida  ( iBET-instituto de Biologia Experimental e Tecnologica , Lisbon , Portugal )
  • Prosper, Felipe  ( University of Navarra , Pamplona , Spain )
  • Oosterlinck, Wouter  ( KU Leuven , Leuven , Belgium )
  • Janssens, Stefan  ( UNIV HOSP GASTHUISBERG , Leuven , Belgium )
  • Vincente, Pedro  ( iBET-instituto de Biologia Experimental e Tecnologica , Lisbon , Portugal )
  • Claus, Piet  ( KU LEUVEN , Leuven , Belgium )
  • Algoet, Michiel  ( KU Leuven , Leuven , Belgium )
  • Braig, Johannes  ( University of Würzburg , Wurzburg , Germany )
  • Van Mil, Alain  ( University Medical Center Utrecht , Utrecht , Netherlands )
  • Iglesias Garcia, Olalla  ( University of Navarra , Pamplona , Spain )
  • Del Pilar Montero Calle, Maria  ( University of Navarra , Pamplona , Spain )
  • Author Disclosures:
    Ming Wu: DO NOT have relevant financial relationships | Hilde Gillijns: DO NOT have relevant financial relationships | Patricia Holemans: No Answer | Mieke Ginkels: DO NOT have relevant financial relationships | Inge Dokter: DO NOT have relevant financial relationships | Tomasz Jungst: No Answer | Joost Sluijter: DO NOT have relevant financial relationships | Jürgen Groll: No Answer | Manuel Mazo Vega: DO NOT have relevant financial relationships | Margarida Serra: DO NOT have relevant financial relationships | Felipe Prosper: No Answer | Wouter Oosterlinck: No Answer | Stefan Janssens: No Answer | Pedro Vincente: No Answer | Piet Claus: DO NOT have relevant financial relationships | Michiel Algoet: DO NOT have relevant financial relationships | Johannes Braig: DO NOT have relevant financial relationships | Alain van Mil: No Answer | Olalla Iglesias Garcia: No Answer | Maria del Pilar Montero Calle: No Answer
Meeting Info:

Scientific Sessions 2024

2024

Chicago, Illinois

Session Info:
More abstracts on this topic:
First-in-human Phase 1/2a Study of Intracerebral Transplantation using Embryonic-derived Neural Stem Cells (NR1) for Chronic Ischemic Stroke (NCT04631406): 12 Months Outcomes

Steinberg Gary, Jiang Bin, Tong Elizabeth, Qin Feifei, Han Summer, Schwartz Neil, Bet Anthony, Williams Jennifer, Mcdonald Kathy, J Diaz Robert, Harryman Samos Cindy, Trisler Kirk, Weissinger Judy, Coburn Maria

A-band titin-truncating variant promotes the development of arrhythmia-induced cardiomyopathy in a novel genetically-engineered porcine model

Lee Kwonjae, Del Rio Carlos, Mcnally Elizabeth, Pfenniger Anna, Bhatnagar Ashita, Glinton Kristofor, Burrell Amy, Ober Rebecca, Mcluckie Alicia, Bishop Brian, Rogers Christopher, Geist Gail

More abstracts from these authors:
Tissue-engineered Patches loaded with Human Induced Pluripotent Stem Cell-derived Cardiac Cells Improve Cardiac Repair in Porcine Ischemic Cardiomyopathy

Wu Ming, Larequi Eduardo, Gillijns Hilde, Holemans Patricia, Ginkels Mieke, Dokter Inge, Jungst Tomasz, Van Mil Alain, Sluijter Joost, Vega Manuel, Pujol-lopez Margarida, Oosterlinck Wouter, Prosper Felipe, Janssens Stefan, Vincente Pedro, Inocencio Lara, Claus Piet, Algoet Michiel, Braig Johannes, Iglesias Olalla, Anaut-lusar Ilazki

CLEC4E Signaling in Myocardial Ischemia-Reperfusion Injury

Algoet Michiel, Pusovnik Matic, Caluwe Ellen, Gillijns Hilde, Gsell Willy, Himmelreich Uwe, Oosterlinck Wouter, Janssens Stefan

You have to be authorized to contact abstract author. Please, Login
Not Available