Logo

American Heart Association

  23
  0


Final ID: MP1721

Computational Modeling Predicts Benefits of Pro-efferocytic Therapy in Human Atherosclerosis

Abstract Body (Do not enter title and authors here): Efferocytosis is impaired in atherosclerosis and recognized as a hallmark of plaque vulnerability. Defective efferocytosis can be reactivated by ‘macrophage checkpoint inhibitors’. Only the key ‘don’t-eat-me’ molecule CD47, and its myeloid receptor, SIRPα, have entered prospective clinical trials. These anti-efferocytic molecules activate the phosphatase SHP-1. To target SIRPα, we developed a macrophage-specific nanotherapy loaded with a SHP-1 inhibitor. We demonstrated that this pro-efferocytic treatment reduces plaque inflammation both in mice and large animals. However, its efficacy in humans remains uncertain.
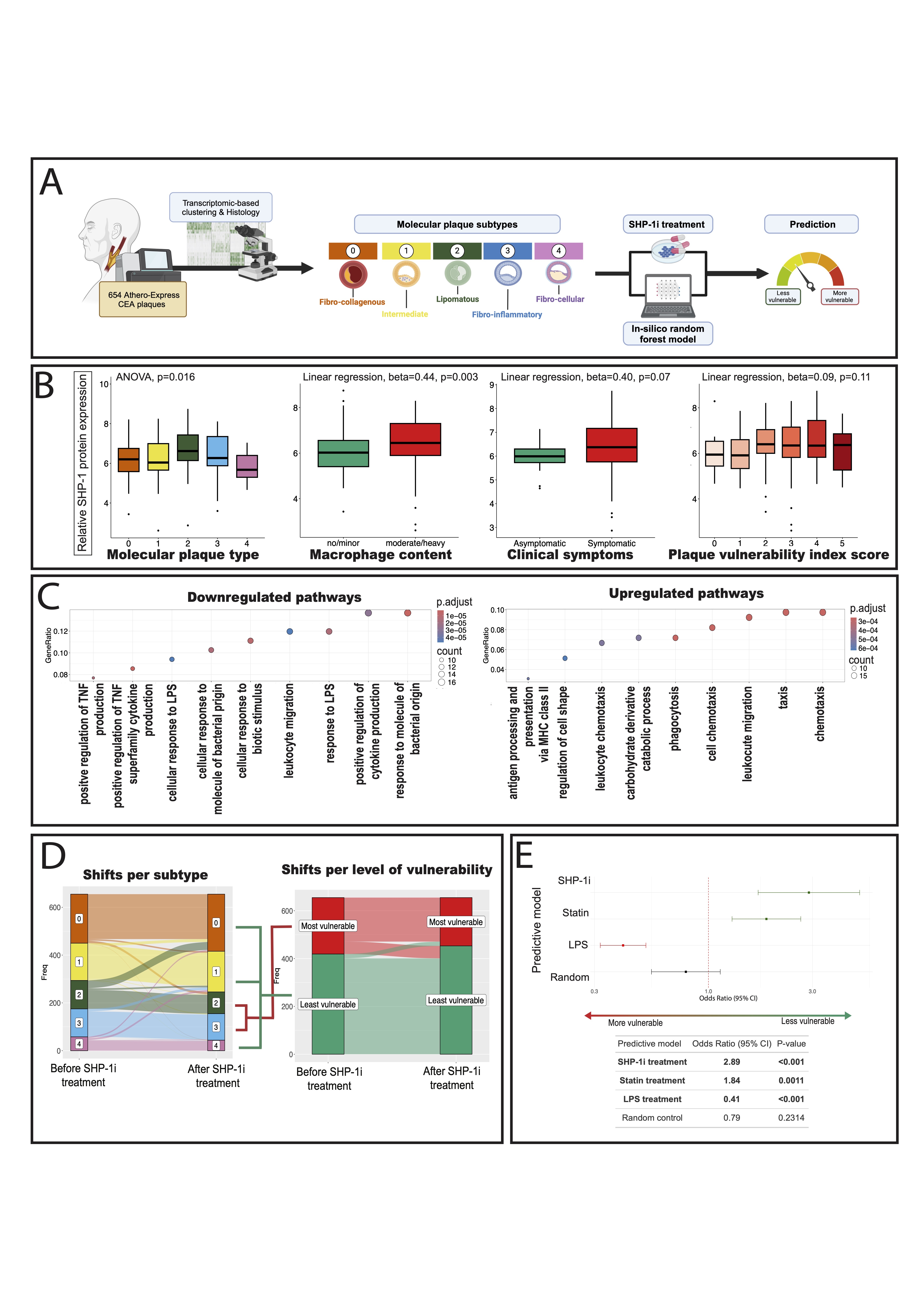
Το address this question, we developed an in silico random forest classifier method to predict the effects on the transcriptomic profile of human atheromas. We leveraged transcriptomic information from 654 human carotid endarterectomy samples to model the clinical impact of SHP-1 inhibition (SHP-1i, Figure A). We found that SHP-1 protein expression was upregulated in both lipo-necrotic and fibro-inflammatory lesions, as well as positively associated with histologically-assessed macrophage content and higher vulnerability index scores (Figure B).
We mapped the gene expression changes that occur in human macrophages following SHP-1i onto genes linked to high plaque vulnerability scores. SHP-1i led to the downregulation of several genes associated with MACE. Pathway analyses indicated induced gene clusters that drive phagocytic signaling, leukocyte migration, and antigen presentation (Figure C).
We then performed computational modeling to estimate how SHP-1i might influence the landscape of plaque subtypes. First, we trained a random forest classification model and then simulated the effects of SHP-1i by altering the gene expression profiles of these plaques based on the expression changes observed from in vitro studies. Finally, we used the trained model to reclassify the plaque subtypes. Notably, SHP-1i is predicted to manifest with a shift from a lipo-necrotic to a fibro-collagenous composition, indicating a reduction of lesion vulnerability (Figure D). To validate the method, we performed a neutral control and positive controls using two well-established treatments. Our method correctly predicted the impact of each drug on lesion vulnerability (Figure E).
  • Jarr, Kai-uwe  ( University Hospital Heidelberg , Heidelberg , Germany )
  • Palm, Kaylin  ( UMCU , Utrecht , Netherlands )
  • Pasterkamp, Gerard  ( UMCU , Utrecht , Netherlands )
  • Mokry, Michal  ( UMCU , Utrecht , Netherlands )
  • Leeper, Nicholas  ( Stanford University , Stanford , California , United States )
  • Author Disclosures:
    Kai-Uwe Jarr: DO have relevant financial relationships ; Research Funding (PI or named investigator):German Research Foundation:Active (exists now) ; Royalties/Patent Beneficiary:Stanford University:Active (exists now) | Kaylin Palm: DO NOT have relevant financial relationships | Gerard Pasterkamp: DO NOT have relevant financial relationships | Michal Mokry: DO NOT have relevant financial relationships | Nicholas Leeper: No Answer
Meeting Info:

Scientific Sessions 2025

2025

New Orleans, Louisiana

Session Info:

Top Clinical and Translational Abstracts in Vascular Medicine

Sunday, 11/09/2025 , 11:50AM - 01:05PM

Moderated Digital Poster Session

More abstracts on this topic:
A Health Coach-Based Multi-Level Personalized Strategy Lowers LDL-Cholesterol and Enhances Lipid Control in Veterans with Atherosclerotic Cardiovascular Disease – The VA Lipid Optimization Reimagined Quality Improvement Project at VA New York Harbor Healthcare System

Chen Tina, Ingerman Diana, Haley Leah, Salovaara Priscilla, Nicholson Andrew, Illenberger Nicholas, Natarajan Sundar

A Loss of Function Polymorphism in the Propeptide of Lysyl Oxidase Exacerbates Atherosclerosis

Jung In-hyuk, Amrute Junedh, Luna Sophia, Wagoner Ryan, Lee Paul, Burks Kendall, Holloway Karyn, Alisio Arturo, Stitziel Nathan

More abstracts from these authors:
Genetic Evidence for Glucose-dependent Insulinotropic Polypeptide as a Therapeutic Target for Peripheral Artery Disease

Sorondo Sabina, Cabot John, Klarin Derek, Leeper Nicholas, Adkar Shaunak

BST2 induces vascular smooth muscle cell plasticity and phenotype switching during cancer progression

Bell Caitlin, Baylis Richard, Ma Wei Feng, Miller Clint, Leeper Nicholas

You have to be authorized to contact abstract author. Please, Login
Not Available