Logo

American Heart Association

  29
  0


Final ID: MP1894

TGM2-Dependent Histone Serotonylation Is a Novel Cardioprotective Epigenetic Mechanism in HFpEF Pathogenesis

Abstract Body (Do not enter title and authors here): Introduction:
Heart failure with preserved ejection fraction (HFpEF) is a heterogeneous syndrome, and its pathophysiology is not fully understood. Histone serotonylation has recently emerged as a novel epigenetic mechanism, and transglutaminase 2 (TGM2) has been identified as a responsible molecule mediating this process through its gulutaminase activity.

Aim:
This study aimed to investigate the significance of histone serotonylation in cardiomyocytes during the development of HFpEF.

Methods:
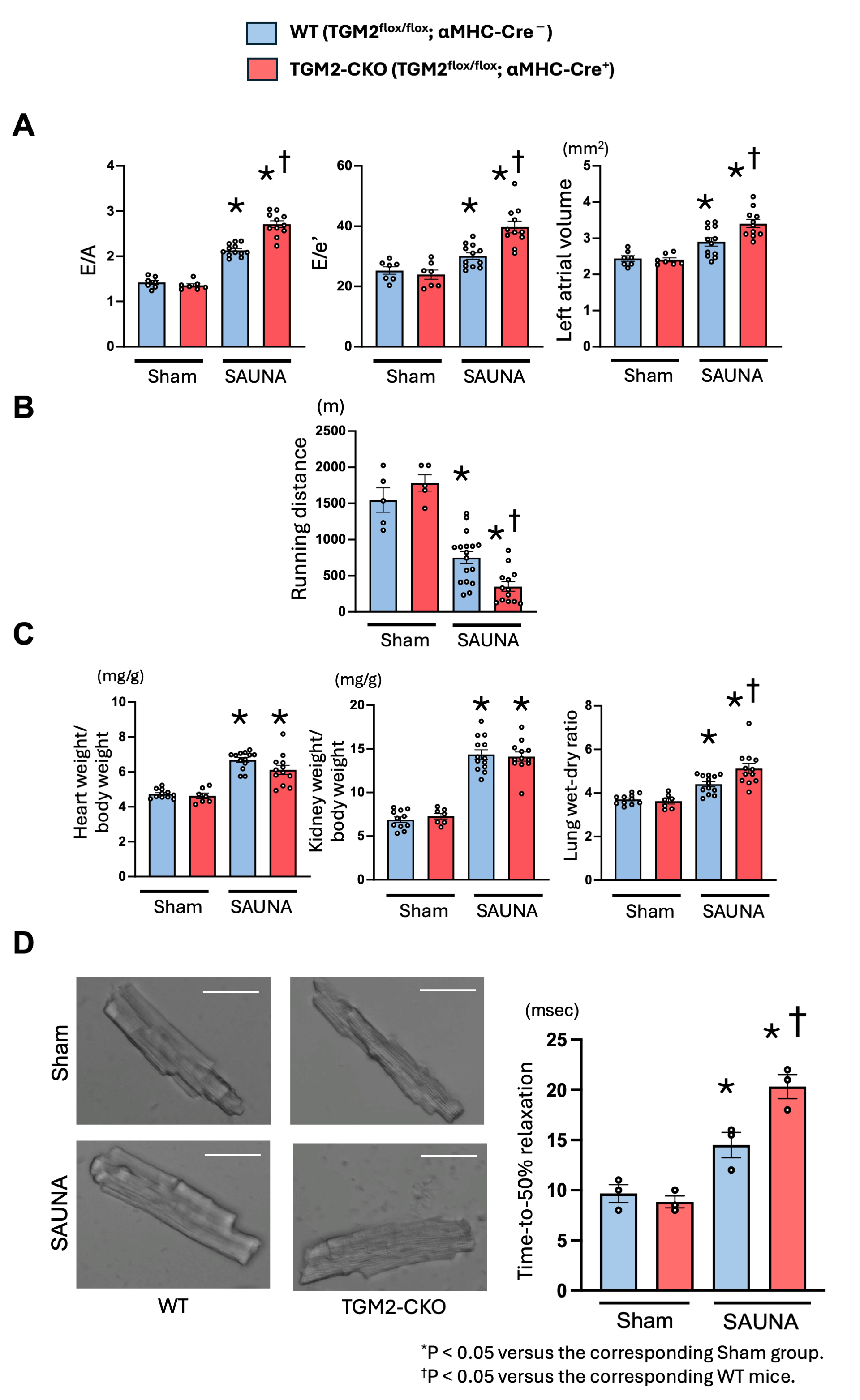
HFpEF was induced in a mouse model using a combination of salty drinking water, unilateral nephrectomy, and chronic exposure to aldosterone, referred to as the SAUNA model (Figure 1A). To assess the role of TGM2, cardiomyocyte-specific TGM2-deficient (CKO) mice were generated.

Results:
In wild-type mice, histone serotonylation (H3K4me3Q5ser) as well as nuclear TGM2 expression were significantly increased in the hearts at 4 weeks after SAUNA induction. In TGM2-CKO hearts, H3K4me3Q5ser levels were decreased by 80% compared to wild-type littermates (Figure 1B). Following 4 weeks of SAUNA exposure, TGM2-CKO mice showed exacerbated diastolic dysfunction, evidenced by increased E/A ratio, E/e’ ratio, and left atrial volume, compared to wild-type littermates (Figure 2). Furthermore, SAUNA-exposed TGM2-CKO mice exhibited a significant reduction in running distance by treadmill exercise testing and elevated lung weight. Ex vivo analysis using isolated cardiomyocytes revealed that time-to-50% relaxation in response to 1 Hz pacing were significantly prolonged in cardiomyocytes from TGM2-CKO mice, indicating impaired cardiomyocyte relaxation at a single cardiomyocyte level. CUT&RUN sequencing of cardiac tissue using an anti-H3K4me3Q5ser antibody revealed significant enrichment of gene ontology terms related to microtubule-associated pathways in SAUNA hearts compared to sham controls (Figure 3). In vitro, aldosterone stimulation promoted nuclear translocation of TGM2 in cardiac myocytes transfected with GFP-tagged TGM2, whereas a Ca2+-binding-mutants failed to localize to the nucleus, indicating its role of Ca2+-dependent TGM2 activation in this process.

Conclusion:
Cardiomyocyte-specific TGM2 deletion exacerbates diastolic dysfunction, exercise intolerance, pulmonary congestion, and impaired cardiomyocyte stiffness in the SAUNA model. These findings suggest that TGM2 plays a cardio-protective role and could represent a novel therapeutic target for HFpEF.
  • Ogawara, Ryo  ( Fukushima Medical University , Fukushima-city , Japan )
  • Misaka, Tomofumi  ( Fukushima Medical University , Fukushima-city , Japan )
  • Okochi, Satoshi  ( Fukushima Medical University , Fukushima-city , Japan )
  • Ichimura, Shohei  ( Fukushima Medical University , Fukushima-city , Japan )
  • Miura, Shunsuke  ( Fukushima Medical University , Fukushima-city , Japan )
  • Yokokawa, Tetsuro  ( Fukushima Medical University , Fukushima-city , Japan )
  • Takeishi, Yasuchika  ( Fukushima Medical University , Fukushima-city , Japan )
  • Author Disclosures:
    Ryo Ogawara: DO NOT have relevant financial relationships | Tomofumi Misaka: DO NOT have relevant financial relationships | Satoshi Okochi: DO NOT have relevant financial relationships | Shohei Ichimura: DO NOT have relevant financial relationships | Shunsuke Miura: DO NOT have relevant financial relationships | Tetsuro Yokokawa: DO NOT have relevant financial relationships | Yasuchika Takeishi: DO NOT have relevant financial relationships
Meeting Info:

Scientific Sessions 2025

2025

New Orleans, Louisiana

Session Info:

Cardiac Regeneration, Epigenetics & Environmental Stress

Sunday, 11/09/2025 , 03:15PM - 04:30PM

Moderated Digital Poster Session

More abstracts on this topic:
Apabetalone Protects Against Heart Failure with Preserved Ejection Fraction by Suppressing Myocardial Inflammation

Costantino Sarah, Nazha Hamdani, Paneni Francesco, Gorica Era, Mohammed Shafeeq, Telesca Marialucia, Mongelli Alessia, Masciovecchio Valeria, Herwig Melissa, Ambrosini Samuele, Ruschitzka Frank

Association of Epigenetic Age Acceleration with Diabetes and Glucose Metabolism Markers Among Hispanic/Latino Adults in The Hispanic Community Health Study/Study of Latinos (HCHS/SOL).

Gonzalez-mejia Jorge, Baccarelli Andrea, Dye Christian, Conneely Karen, Suglia Shakira, Johnson Sheroi, Kaplan Robert, Cai Jainwen, Isasi Carmen, Perreira Krista, Cordero Christina, Gallo Linda, Parada Humberto

More abstracts from these authors:
Exacerbation of Doxorubicin-Induced Mitochondrial Dysfunction by the Inhibition of Voltage -Dependent Anion Channel 1 Oligomerization

Miura Shunsuke, Suzuki Yoshinori, Sekine Toranosuke, Okochi Satoshi, Ogawara Ryo, Yokokawa Tetsuro, Misaka Tomofumi, Oikawa Masayoshi, Ishida Takafumi, Takeishi Yasuchika

Preservation of Acetyl-Coenzyme A Synthetase 2 Sustains Cytosolic Acetyl-CoA and Protects Against Heart Failure

Sekine Toranosuke, Takeishi Yasuchika, Miura Shunsuke, Okochi Satoshi, Ogawara Ryo, Yokokawa Tetsuro, Misaka Tomofumi, Oikawa Masayoshi, Nakazato Kazuhiko, Ishida Takafumi

You have to be authorized to contact abstract author. Please, Login
Not Available