Logo

American Heart Association

  125
  0


Final ID: MP1028

Lipopolysaccharide-induced Tolerance Educates Hematopoietic Stem Cells to Protect against Cardiac Allografts Rejection

Abstract Body (Do not enter title and authors here): Backgrounds: Heart transplantation remains the gold-standard therapy for end-stage heart failure. However, immune rejection of the transplanted heart critically compromises long-term survival rates. Accumulating evidence suggests that the contribution of Lipopolysaccharide (LPS)-induced innate immunity to immune rejection has been historically underappreciated, which may partially explain the limited efficacy of current immunosuppressive regimens in clinical practice.

Methods: Using a novel mouse model that combines LPS-tolerance with heart transplantation, we systematically explore how LPS-tolerance modulates the immune microenvironment of transplanted hearts through epigenetic remodeling and metabolic reprogramming. By transferring whole bone marrow from CAG-Cre; R26-tdTomato mice to irradiated C57BL/6J mice, chimeric mice were generated. Subsequently, C57BL/6J mice received LPS-educated hematopoietic stem cells (HSCs) before undergoing heart transplantation.

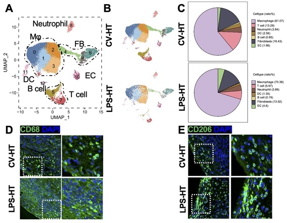
Results: Here, we showed that LPS exposure altered the transcriptome of HSCs and induced myelopoiesis. Preliminary findings showed LPS-educated HSCs generate epigenetically modified macrophages that provided significantly better protection against cardiac allografts rejection. An increase in CD206+ M2 macrophages were identified in LPS-treated allografts associated with the presence of the epigenetic marker H3K27ac, indicating active gene expression. Furthermore, by integrating the established heart transplantation biobank with comprehensive multi-omics analyses, such as transcriptomics and epigenomics, we aimed to identify distinct molecular signatures associated with this LPS tolerance-driven graft protection. The novel therapeutic targets for attenuating immune rejection via trained immunity were identified and their clinical translational potential being validated.

Conclusions: Distinct from conventional immunosuppressive agents targeting T cell-mediated adaptive immunity, we pioneer a paradigm shift by investigating the role of LPS-induced innate immunity in cardiac allograft rejection. The clinical translation of these findings is anticipated to revolutionize immunosuppressive strategies, ultimately benefiting a substantial population of heart failure patients.
  • Wang, Ting  ( Zhejiang University , Hang Zhou , China )
  • Xu, Qingbo  ( Zhejiang University , Hang Zhou , China )
  • Author Disclosures:
    Ting Wang: DO NOT have relevant financial relationships | Qingbo Xu: DO NOT have relevant financial relationships
Meeting Info:

Scientific Sessions 2025

2025

New Orleans, Louisiana

Session Info:

Cutting Edge Cardiomyopathies Clinical Research

Saturday, 11/08/2025 , 09:15AM - 10:30AM

Moderated Digital Poster Session

More abstracts on this topic:
Allograft Outcomes of Adding Proprotein Convertase Subtilisin Kexin 9 Inhibitors or Ezetimibe to Statin Therapy in Heart Transplants Recipients at High Risk of Cardiac Allograft Progression: A Multicenter Target Trial Emulation

Hsieh Rebecca, Kumar Agara, Lee Pei-lun, Chi Kuan Yu, Tran Viet Nghi, Wang Yu-chiang

Adverse Outcomes with Cardiac Contractility Modulation: Insights From the MAUDE Registry

Katapadi Aashish, Chelikam Nikhila, Katapadi Aashika, Darden Douglas, Gopinathannair Rakesh, Kabra Rajesh, Atkins Donita, Lakkireddy Dhanunjaya, Pothineni Naga Venkata

More abstracts from these authors:
Multiple Pathways of CD34+ Cell Differentiation during Embryogenesis

Wang Ting, Gong Hui, Ye Guoguo, Xu Qingbo

CD34+ Cells Contributed to Cardiac Fibrosis Are Regulated by Hyperlipidemia

Guo Yan, Du Luping, Wang Xuyang, Guo Xiaogang, Xu Qingbo

You have to be authorized to contact abstract author. Please, Login
Not Available