Logo

American Heart Association

  41
  0


Final ID: MP920

c-Rel–Mediated Lipid Accumulation and Inflammatory Activation in Monocytes in Hypertriglyceridemia

Abstract Body (Do not enter title and authors here): Background:
Hypertriglyceridemia (HTG), with elevated triglyceride-rich lipoproteins (TRLs) and remnants, increases atherosclerotic cardiovascular disease (ASCVD) risk, but the mechanisms remain unclear. Monocyte infiltration from the circulation into arterial walls, differentiation into macrophages, and transformation into foam cells are key steps for atherogenesis. We showed that HTG in mice and humans increases lipid accumulation and inflammation in circulating monocytes, particularly intermediate/nonclassical monocytes (int/ncMo). However, the specific roles and mechanisms of TRLs in monocyte lipid accumulation and inflammation are not known.
Methods:
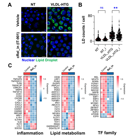
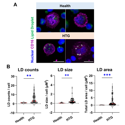
Ldlr–/– mice with or without human Apoc3-transgenic expression (A3LDLRKO, LDLRKO) and human subjects with or without severe HTG (TG: 1441.4 ± 485.7 vs. 112.0 ± 11.4 mg/dL in controls; n = 5/group) were studied. Monocytes were analyzed by flow cytometry, automated quantitative confocal microscopy, and single-cell RNA sequencing (scRNA-seq). In vitro, primary monocytes from humans and mice and THP-1 monocytes were treated with very-low-density lipoproteins (VLDL) from HTG subjects at 3.6 nM of apoB. Lipid droplets (LDs) and gene expression were assessed by flow cytometry and bulk RNA-seq.
Results:
Compared to LDLRKO mice or healthy humans, A3LDLRKO mice and humans with HTG exhibited increased LD accumulation in Ly6ClowCD36+ (mouse) and CD16+ (human) int/ncMo. scRNA-seq of mouse monocytes revealed an HTG-responsive int/ncMo cluster enriched for genes involved in lipid metabolism and inflammatory pathways, including the transcription factor Rel. In vitro, compared to vehicle controls, VLDL treatment increased LD accumulation in primary and THP-1 monocytes and upregulated inflammatory markers including c-Rel examined by flow cytometry. RNA-seq revealed that VLDL treatment upregulated gene expression related to lipid uptake (Cd36, Scarb1, Lrp1) and inflammation (Il1b, Tnfα) in THP1 monocytes. Pharmacologic inhibition of c-Rel with IT-901 (3 mM) reduced VLDL-induced lipid accumulation in primary and THP-1 monocytes and downregulated the expression of genes involved in lipid uptake and inflammation (Plin2, Dgat2l7p, Tnf, Il1r1, Rel) in THP-1 monocytes.
Summary:
VLDL from HTG subjects drives lipid accumulation and inflammatory activation mainly in int/ncMo, with c-Rel playing a crucial role, thereby highlighting c-Rel as a potential therapeutic target for monocyte inflammation and ASCVD in HTG.
  • Xiao, Jing  ( Baylor College of Medicine , Houston , Texas , United States )
  • Alagirova, Tamara  ( MONCYTE Health , Helsinki , Finland )
  • Lahdeniemi, Iris  ( Moncyte Health , Helsinki , Finland )
  • Hoogeveen, Ron  ( Baylor College of Medicine , Houston , Texas , United States )
  • Ballantyne, Christie  ( Baylor College of Medicine , Houston , Texas , United States )
  • Pfisterer, Simon  ( MONCYTE Health , Helsinki , Finland )
  • Wu, Huaizhu  ( Baylor College of Medicine , Houston , Texas , United States )
  • Obrien, Veronica  ( Baylor College of Medicine , Houston , Texas , United States )
  • Litchfield, Benjamin  ( Baylor College of Medicine , Houston , Texas , United States )
  • Gao, Feng  ( Baylor College of Medicine , Houston , Texas , United States )
  • Hamid, Arsalan  ( Baylor College of Medicine , Houston , Texas , United States )
  • Chao, Cheng  ( Baylor College of Medicine , Houston , Texas , United States )
  • Li, Yanming  ( Baylor College of Medicine , Houston , Texas , United States )
  • Shen, Ying  ( Baylor College of Medicine , Houston , Texas , United States )
  • Pi, Xinchun  ( Baylor College of Medicine , Houston , Texas , United States )
  • Author Disclosures:
    Jing Xiao: DO NOT have relevant financial relationships | Tamara Alagirova: DO have relevant financial relationships ; Ownership Interest:MONCYTE Health:Active (exists now) | Iris Lahdeniemi: DO have relevant financial relationships ; Employee:MONCYTE Health:Active (exists now) | Ron Hoogeveen: DO have relevant financial relationships ; Consultant:Denka Seiken:Active (exists now) ; Research Funding (PI or named investigator):Denka Seiken:Past (completed) | Christie Ballantyne: DO have relevant financial relationships ; Researcher:merck:Active (exists now) ; Consultant:Novo Nordisk:Active (exists now) ; Researcher:Novo Nordisk:Active (exists now) ; Consultant:Arrowhead:Active (exists now) ; Researcher:Arrowhead:Active (exists now) ; Consultant:Ionis:Active (exists now) ; Researcher:Ionis:Active (exists now) ; Consultant:Amgen:Active (exists now) ; Researcher:Amgen:Active (exists now) ; Consultant:Eli Lilly:Active (exists now) ; Researcher:Eli Lilly:Active (exists now) ; Consultant:Novartis:Active (exists now) ; Researcher:Novartis:Active (exists now) ; Consultant:Merck:Active (exists now) | Simon Pfisterer: DO have relevant financial relationships ; Ownership Interest:MONCYTE Health:Active (exists now) ; Employee:MONCYTE Health:Active (exists now) | Huaizhu Wu: DO NOT have relevant financial relationships | Veronica OBrien: DO NOT have relevant financial relationships | Benjamin Litchfield: DO NOT have relevant financial relationships | Feng Gao: No Answer | Arsalan Hamid: DO NOT have relevant financial relationships | Chao Cheng: DO NOT have relevant financial relationships | Yanming Li: No Answer | Ying Shen: DO NOT have relevant financial relationships | Xinchun Pi: No Answer
Meeting Info:

Scientific Sessions 2025

2025

New Orleans, Louisiana

Session Info:

Medical Therapies in Vascular Disease

Saturday, 11/08/2025 , 01:45PM - 02:35PM

Moderated Digital Poster Session

More abstracts on this topic:
Association between Elevated Lipoprotein(a) and Cardiovascular Events and Mortality in a Nationally Representative Sample of US Medicare, Medicaid, and Commercial Enrollees with ASCVD

Hu Xingdi, Lozama Tony, Petrilla Allison, Agatep Barnabie, Mcmorrow Donna, Mohammadi Iman, Reisman Lonny, Wong Nathan

A multi-proteomic Risk Score Predicts Adverse Cardiovascular Outcomes in Patients with Angina and Non-obstructive Coronary Artery Disease

Huang Jingwen, Lodhi Rafia, Lodhi Saleha, Eldaidamouni Ahmed, Hritani Wesam, Hasan Muhammet, Haroun Nisreen, Quyyumi Arshed, Mehta Puja, Leon Ana, Ko Yi-an, Yang Huiying, Medina-inojosa Jose, Ahmed Taha, Harris Kristen, Alkhoder Ayman, Al Kasem Mahmoud

More abstracts from these authors:
Linking variability of leukocyte lipid metabolism to circulating lipids, lipoprotein composition and cardiovascular risk in the Finnish adult population

Hlushchenko Iryna, Pamilo Siina, Islam Mohammad Majharul, Lahdeniemi Iris, Tamlander Max, Ripatti Samuli, Pfisterer Simon

Association of Urine Metabolites with All-Cause and Cause-Specific Mortality: The Atherosclerosis Risk in Communities (ARIC) Study

Zhou Peidi, Yang Yueh-ning, Schlosser Pascal, Hoogeveen Ron, Ballantyne Christie, Yu Bing

You have to be authorized to contact abstract author. Please, Login
Not Available