Logo

American Heart Association

  28
  0


Final ID: MP799

The Chinese Medicine Xinfuli Granules in Chronic Heart Failure with Reduced Ejection Fraction: A Single-Center, Randomized Controlled Trial

Abstract Body (Do not enter title and authors here): Objective: As an integral component of complementary and alternative medicine systems, Traditional Chinese Medicine (TCM) has presented novel therapeutic possibilities for the clinical management of chronic heart failure (HF). This trial investigates the clinical efficacy and safety profile of Xinfuli Granules (XFLG), a Chinese herbal formulation, in patients diagnosed with HF with reduced ejection fraction.
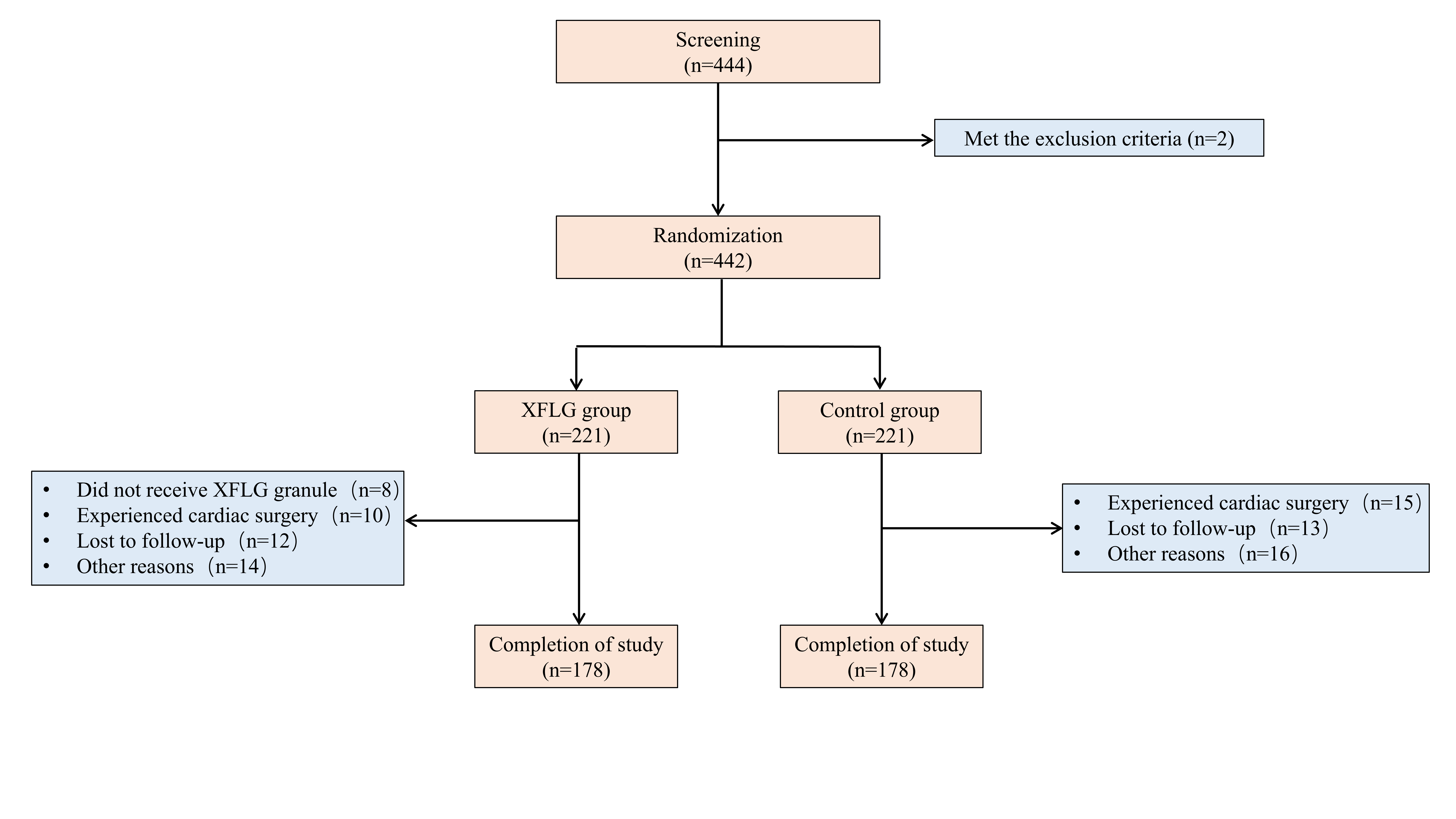
Methods: This single-center, randomized controlled trial enrolled 444 HF patients (NT-pro BNP ≥ 450 pg/mL and LVEF ≤ 45%) at Fuwai Hospital between October 2021 and December 2024. Participants were randomized (1:1) to receive either XFLG plus standard care or standard care alone. The primary endpoint was the composite of all-cause mortality and HF-related hospitalization. Secondary outcomes included changes in LVEF, NT-pro BNP, NYHA functional class, Minnesota Living with Heart Failure Questionnaire (MLHFQ) score, TCM syndrome score, Patient Health Questionnaire-9 (PHQ-9) and Generalized Anxiety Disorder-7 (GAD-7) scores.
Results: A total of 356 participants (178 per group) completed the trial, with median ages of 58 years (IQR: 50-67) in the XFLG group and 60 years (IQR: 52.75-69) in controls. At 12 weeks, the XFLG group demonstrated a significantly lower incidence of the primary composite outcome compared to the control group (11.24% vs. 18.54%; HR, 0.566; 95%CI: 0.325-0.988; P=0.042). In secondary endpoint analyses, the XFLG group demonstrated superior improvement in LVEF compared with controls (4% vs 3%; P=0.047). For NT-pro BNP levels, XFLG group showed significantly greater median absolute reductions (413 pg/mL vs 256 pg/mL; P=0.048) and relative reductions (42.02% vs 25.84%; P=0.01). NT-pro BNP reduction (>30%) was achieved by more patients in the XFLG arm (59.5% vs 44.1%; P=0.008). Significant advantages were observed in NYHA class improvement (efficacy rate: 53.8% vs 41.4%, P=0.031) and TCM syndrome scores (efficacy rate: 74.05% vs 37.24%, P<0.001). Quality of life assessments showed marked improvements in the MLHFQ, PHQ-9, and GAD-7 scores (differences: -15 vs -4; -2 vs 0; -1 vs 0 respectively; P<0.001), with comparable safety profiles between groups.
Conclusions: XFLG combined with standard HF therapy significantly reduced the risk of all-cause mortality and HF-related hospitalization composite outcome, improved cardiac function, and quality of life, alleviated depressive and anxiety states in HF patients, with a favorable safety profile.
  • Ji, Xiaodi  ( Fuwai Hospital , Beijing , China )
  • Yan, Siyu  ( Fuwai Hospital , Beijing , China )
  • Lu, Peipei  ( Fuwai Hospital , Beijing , China )
  • Ma, Lihong  ( Fuwai Hospital , Beijing , China )
  • Author Disclosures:
    xiaodi Ji: DO NOT have relevant financial relationships | Siyu Yan: No Answer | Peipei Lu: No Answer | Lihong Ma: No Answer
Meeting Info:

Scientific Sessions 2025

2025

New Orleans, Louisiana

Session Info:

Emerging Evidence in HFrEF: From Bench-to-Bedside

Saturday, 11/08/2025 , 10:45AM - 12:00PM

Moderated Digital Poster Session

More abstracts on this topic:
A soluble guanylate cyclase stimulator improves survival in a rat model of heart failure with reduced ejection fraction and chronic kidney disease induced by aorto-caval fistula and 5/6 nephrectomy

Kala Petr, Miklovic Matus, Molnar Matej, Mikula Jan, Skaroupkova Petra, Gawrys Olga, Ostadal Petr, Melenovsky Vojtech, Cervenka Ludek

Cardiovascular Effectiveness of Glucagon-like Peptide-1 Receptor Agonists and Empagliflozin Combination Therapy in Adults with Type 2 Diabetes

Htoo Phyo, Patorno Elisabetta, Paik Julie, Tesfaye Helen, Schneeweiss Sebastian, Glynn Robert, Shay Christina, Schmedt Niklas, Koeneman Lisette, Wexler Deborah

More abstracts from these authors:
Genetic Variants Drive Phenotypic Diversity and Adverse Outcomes in Left Ventricular Hypertrabeculation

Yang Kun-qi, Zhang Xinmin, Wang Tianjie, Wang Yong, Sun Yuqing, Zhang Bo, Ma Menghuai, Li Jing-hui, Xi Shaozhi, Wang Chi, Xu Haobo, Fan Peng, Zhu Fasheng, Maimaiti Xier, Wang Huanghuang, Guan Hao, Gao Lijian, Yuan Jiansong, Ma Lihong, Gao Ling-gen, Zhu Da, Zhang Yaohua, Hu Yuxiao, Qin Xiuchuan, Hu Aihua, Zhou Xianliang, Duru Firat, Yang Weixian, Tian Tao, Kong Dan, Chen Liang, Yin Weihua, Lin Yahui, Li Xiaoni, Lu Peipei

You have to be authorized to contact abstract author. Please, Login
Not Available