Logo

American Heart Association

  116
  0


Final ID: MDP1110

Branched Chain Amino Acids Modulate Lung-Liver Axis in Pulmonary Arterial Hypertension

Abstract Body (Do not enter title and authors here): Background: Valine, leucine, and isoleucine are the branched amino acids (BCAA). Elevated BCAAs predict worse outcomes in several cardiovascular diseases with metabolic origins, but the role of BCAAs in pulmonary arterial hypertension (PAH) remains unclear. Moreover, the effects of BCAAs on the emerging lung-liver axis are unexplored.
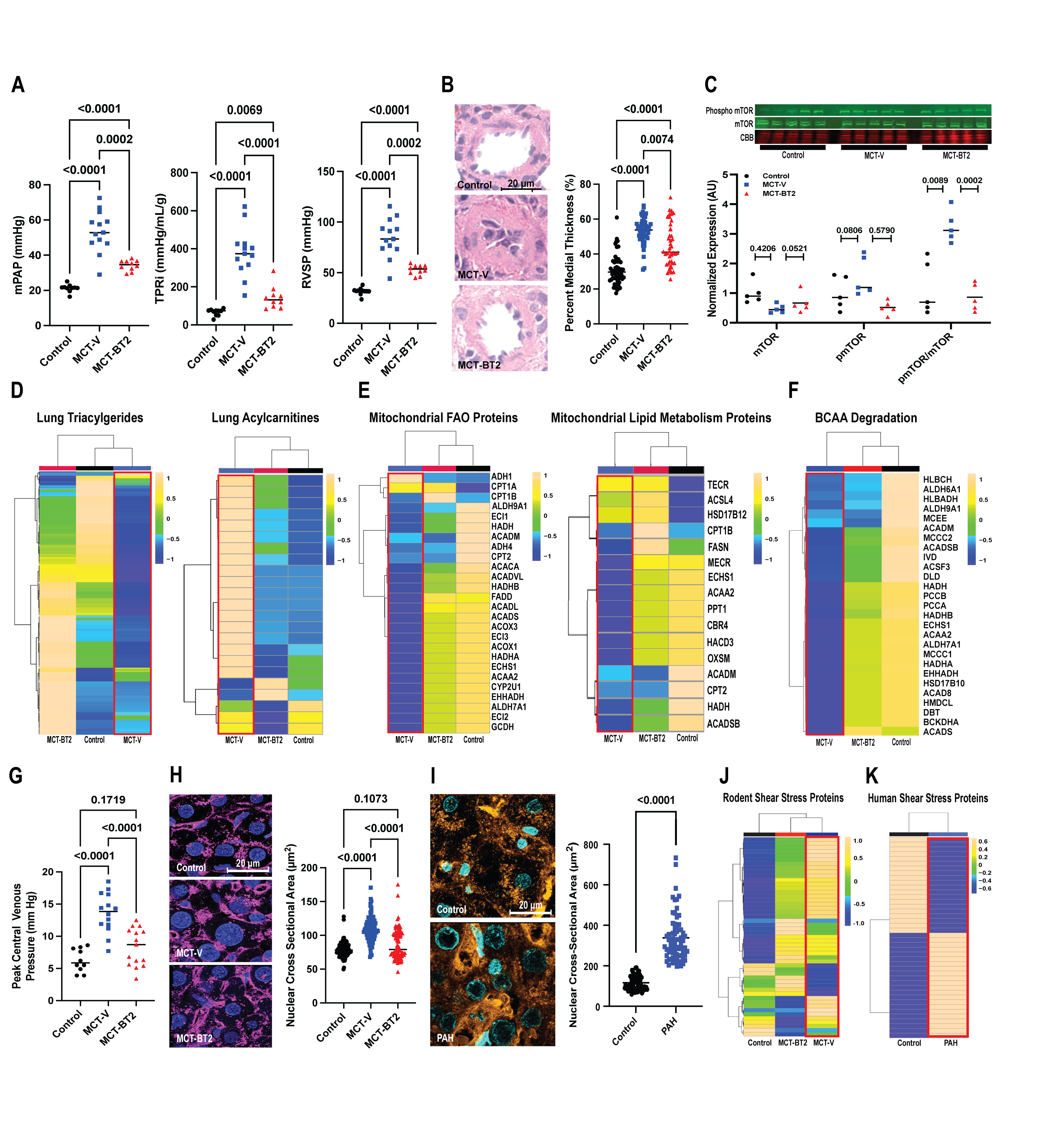
Methods: The effects of small molecule (BT2) activation of BCAA catabolism and a low BCAA diet were evaluated in monocrotaline rats. Multi-omics analyses of the lung and liver were conducted in the BT2 arm. Confocal microscopy evaluated hepatocyte nuclear size in rodents and humans with PAH. Human livers were subjected to proteomic analysis. Human single nucleotide polymorphisms (SNPs) associated with elevated BCAAs and their relationship with PAH were investigated in the BioVU database.
Results: Proteomics and metabolomics profiling demonstrated BT2 restructured lung fat metabolism, which increased exercise capacity, reduced PAH severity, and improved RV function. A low BCAA diet also mitigated PAH severity and improved RV function. Pathological hepatic shear stress phenotypes induced by RV dysfunction (nuclear hypertrophy, AKT signaling, electron transport chain (ETC) homeostasis, and ceramide accumulation) were blunted by BT2. Human PAH livers partially phenocopied the rodent hepatic shear stress phenotype (nuclear enlargement, AKT activation, and ETC protein downregulation). Finally, patients harboring SNP rs117643180 had increased risk of PAH.
Conclusion: Rodent and human data link altered BCAA catabolism to the pathogenic lung-liver axis in PAH.
  • Blake, Madelyn  ( University of Minnesota Twin Cities , Minneapolis , Minnesota , United States )
  • Bonnet, Sebastien  ( Quebec Heart and Lung institute , Quebec , Quebec , Canada )
  • Prins, Kurt  ( University of Minnesota , Minneapolis , Minnesota , United States )
  • Moon, Ryan  ( University of Minnesota , Edina , Minnesota , United States )
  • Blake, Jeffrey  ( University of Minnesota Twin Cities , Minneapolis , Minnesota , United States )
  • Mendelson, Jenna  ( University of Minnesota , Minneapolis , Minnesota , United States )
  • Annis, Jeffrey  ( VANDERBILT UNIVERSITY , Nashville , Tennessee , United States )
  • Prisco, Sasha  ( University of Minnesota , Minneapolis , Minnesota , United States )
  • Provencher, Steeve  ( Laval University , Quebec , Quebec , Canada )
  • Bonnet, Sandra  ( Quebec Heart and Lung institute , Quebec , Quebec , Canada )
  • Brittain, Evan  ( VANDERBILT UNIVERSITY , Nashville , Tennessee , United States )
  • Author Disclosures:
    Madelyn Blake: DO NOT have relevant financial relationships | Sebastien Bonnet: DO NOT have relevant financial relationships | Kurt Prins: DO NOT have relevant financial relationships | Ryan Moon: DO NOT have relevant financial relationships | Jeffrey Blake: DO NOT have relevant financial relationships | Jenna Mendelson: DO NOT have relevant financial relationships | Jeffrey Annis: No Answer | Sasha Prisco: DO NOT have relevant financial relationships | Steeve Provencher: DO have relevant financial relationships ; Speaker:Janseen:Past (completed) ; Ownership Interest:HVL Therapeutics Inc:Active (exists now) ; Research Funding (PI or named investigator):Sunshine Bio:Active (exists now) ; Research Funding (PI or named investigator):Morphic:Active (exists now) ; Research Funding (PI or named investigator):Esperion:Active (exists now) ; Research Funding (PI or named investigator):Allinaire:Active (exists now) | Sandra Bonnet: No Answer | Evan Brittain: DO NOT have relevant financial relationships
Meeting Info:

Scientific Sessions 2024

2024

Chicago, Illinois

Session Info:

Metabolic and Proteomic Regulators of Pulmonary Hypertension: From Molecules to Man

Sunday, 11/17/2024 , 11:10AM - 12:35PM

Moderated Digital Poster Session

More abstracts on this topic:
Asymmetric Pulmonary Artery Geometry Drives Branch-Specific Shear Stress Patterns in Repaired Tetralogy of Fallot: A Substudy of the Single Center Cardiac Magnetic Resonance Outcomes Registry – Tetralogy of Fallot

Bhattacharya Anindro, Thompson Elizabeth, Hu Fengling, Shinohara Russell, Perdikaris Paris, Whitehead Kevin, Goldmuntz Elizabeth, Fogel Mark, Witschey Walter

Blood Biochemical Responses to Acute Endurance and Resistance Exercise: Findings from the Molecular Transducers of Physical Activity Consortium (MoTrPAC)

Robbins Jeremy, Goodpaster Bret, Clish Clary, Keshishian Hasmik, Trappe Scott, Walsh Martin, Burant Charles, Gerszten Robert, Katz Daniel, Rao Prashant, Many Gina, Montalvo Hernandez Samuel, Smith Gregory, Jin Christopher, Tiwari Gaurav, Iyer Gayatri

More abstracts from these authors:
Human PAH Hepatopathy Is Characterized by Metabolic and Inflammatory Alterations That Are Distinct from Other Human Hepatopathies

Blake Madelyn, Blake Jeffrey, Hartweck Lynn, Mendelson Jenna, Provencher Steeve, Bonnet Sandra, Bonnet Sebastien, Prins Kurt

Multi-omics Profiling Defines the Cellular and Molecular Evolution of Progressive Right Ventricular Dysfunction

Mendelson Jenna, Sternbach Jacob, Moon Ryan, Kazmirczak Felipe, Prins Kurt

You have to be authorized to contact abstract author. Please, Login
Not Available