Logo

American Heart Association

  133
  0


Final ID: 4141617

Evaluating the Cellular and Molecular Effects of Biological Sex in Porcine RV Failure

Abstract Body (Do not enter title and authors here): Introduction: Right ventricular failure (RVF) presents a significant challenge in the management of pulmonary arterial hypertension. It is well known that there are sexually dimorphic responses in RVF as females generally exhibit superior RV function when compared to males. However, the mechanisms underlying these differences are understudied. Moreover, studies of sex differences in RV remodeling/function in large animal models are lacking. To address these two knowledge gaps, we evaluated the cellular, molecular, and functional impacts of pulmonary artery banding in male and female piglets.

Methods: 4-week-old male and female piglets underwent surgical pulmonary artery banding (PAB) to induce right ventricular dysfunction. Cardiac MRI was conducted six weeks post-banding to quantify changes in cardiac structure/function, volume, and mass. Super resolution confocal microscopy evaluated cardiomyocyte hypertrophy, transverse tubule architecture, and nuclear morphology and polyploidy. Proteomics evaluated RV mitochondrial enrichments. RV tissue was subjected to metabolomic/lipidomic analysis to probe metabolic function.

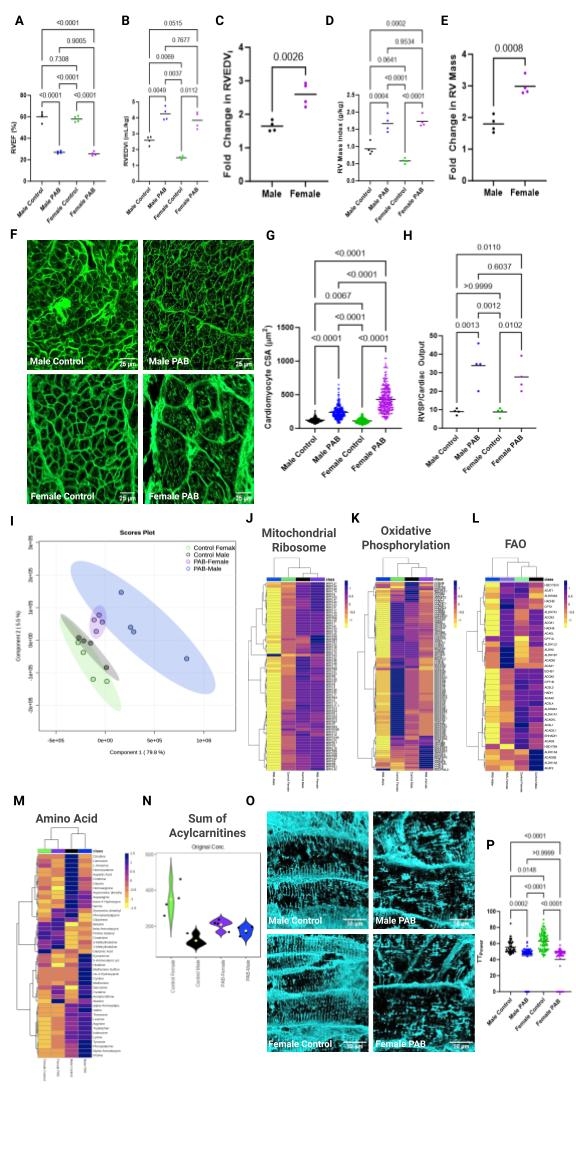
Results: Despite having the same right ventricular ejection fraction, PAB-females had greater relative RV hypertrophy and dilation as assessed by cardiac MRI (A-E). Histologically, PAB-females had a nearly two-fold increase in RV cardiomyocyte cross sectional area as compared to PAB-males (F-H). Analysis of myocyte nuclear structure demonstrated both PAB males and females exhibited nuclear remodeling and hypertrophy, but the change in nuclear size was greater in females. Proteomic analysis revealed distinct mitochondrial signatures as fatty acid oxidation, oxidative phosphorylation, and mitochondrial ribosomal proteins were downregulated in PAB-males, but predominantly upregulated in PAB-females (I-L). Metabolomic/lipidomic profiling revealed divergent responses between PAB males and females as females had less accumulation of amino acids and acylcarnitines than males (M-N). Finally, both PAB males and females showed t-tubule derangements, but the relative change in t-tubule organization was greater in females than males (O-P).

Conclusion: Male and female piglets exhibit differential cellular and molecular responses to PAB, with females having greater hypertrophic response, less metabolic/energetic derangements, and more impairment in t-tubule structure.
  • Moon, Ryan  ( University of Minnesota , Edina , Minnesota , United States )
  • Weiblen, Johannes  ( University of Minnesota , Edina , Minnesota , United States )
  • Kazmirczak, Felipe  ( University of Minnesota , Minneapolis , Minnesota , United States )
  • Prins, Kurt  ( University of Minnesota , Edina , Minnesota , United States )
  • Author Disclosures:
    Ryan Moon: DO NOT have relevant financial relationships | Johannes Weiblen: DO NOT have relevant financial relationships | Felipe Kazmirczak: No Answer | Kurt Prins: DO NOT have relevant financial relationships
Meeting Info:

Scientific Sessions 2024

2024

Chicago, Illinois

Session Info:
More abstracts on this topic:
BMP10 as novel marker for right atrial dilatation and pressure in precapillary pulmonary hypertension

Llucia-valldeperas Aida, Van Wezenbeek Jessie, Groeneveldt Joanne, Sanchez-duffhues Gonzalo, Vonk Noordegraaf Anton, Bogaard Harm, Goumans Marie Jose, De Man Frances

2 Dimensional Echocardiography versus 3 Dimentional Echocardiography to Assess Right Ventricular Function in Pulmonary Hypertension: A Systematic Review

Chaudhry Waleed Razzaq, Hajj Fatima, Bathula Satyamedha, Meghji Mohammed Askari, Pasupuleti Hemalatha, Kiyani Madiha, Shah Syeda Simrah, Neelakantan Ramaswamy Sanathanan, Mirzaeidizaji Nakisa, St. Jacques Jahnoy, Khan Khalil Ullah, Veluchamy Elakkiya, Jesse Joshanna

More abstracts from these authors:
You have to be authorized to contact abstract author. Please, Login
Not Available