Logo

American Heart Association

  190
  0


Final ID: MDP1559

High-intensity Interval Training Improves Cardiac Function and Increases Expression of Genes Promoting Cardiomyocyte Proliferation in Myocardial-infarcted Mice

Abstract Body (Do not enter title and authors here): Background. Previous studies in exercise-based therapies for heart failure patients have demonstrated significant improvements in symptoms and overall quality of care. However, several questions regarding exercise intensity and training modalities are yet to be answered. Also, whether and how high-intensity training (HIIT) may improve cardiac function following acute myocardial infarction (MI) has not been examined.
Research Question. HIIT improves cardiac function in mice undergoing myocardial infarction.
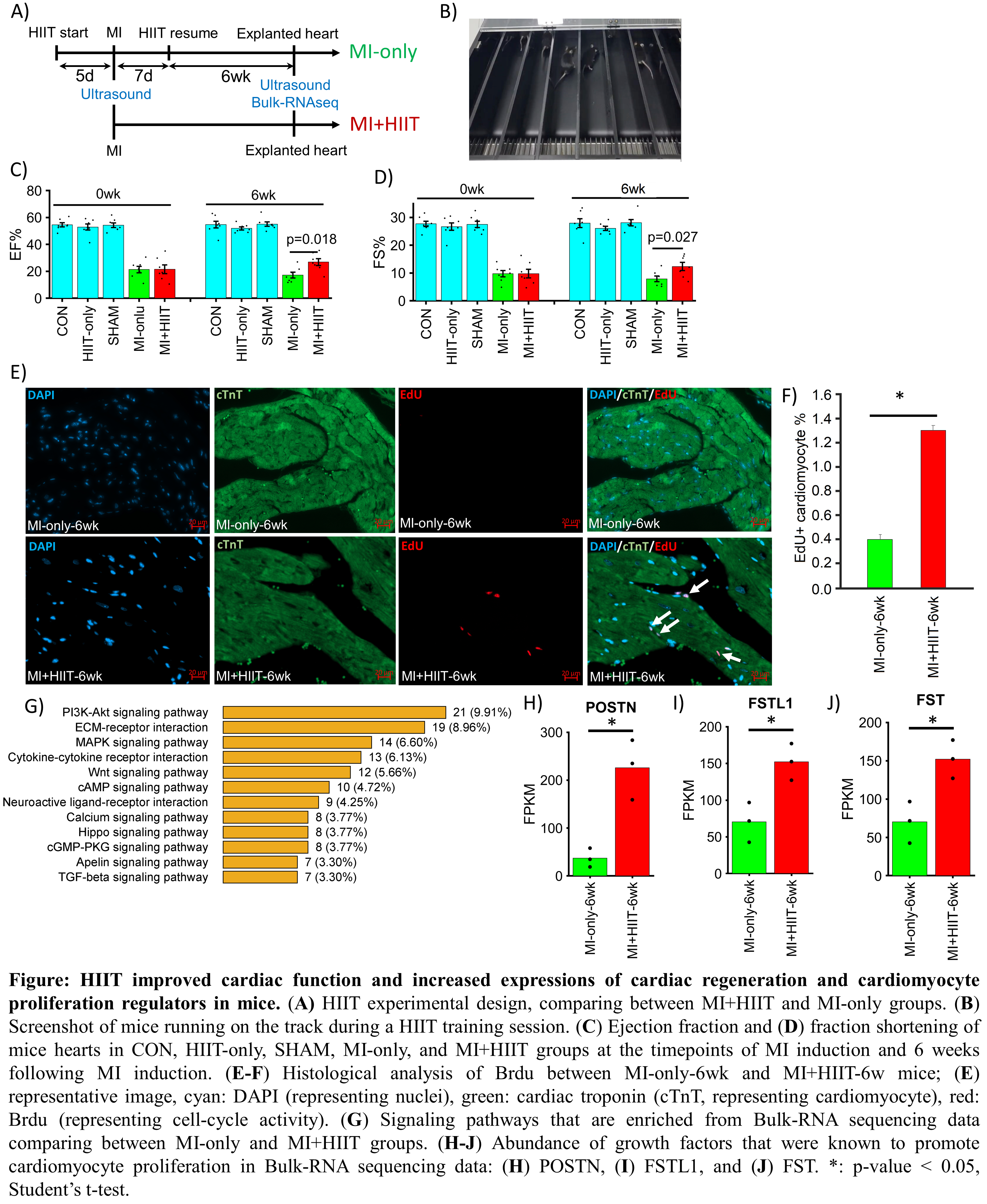
Approach. Mice were familiarized with treadmill running for five days before MI (LAD ligation); then, mice resumed HIIT following MI (MI+HIIT group). Each session of HIIT intervention in mice includes treadmill running at 90%-100% of the maximal running speed and following 30s of passive recovery, 15 sessions per day, three days per week (one exercise day followed by one rest day) for six weeks. Cardiac function was measured via ultrasound and compared among the MI+HIIT, MI mice without HIIT (MI-only), mice underwent sham operation (Sham), mice underwent HIIT without MI (HIIT-only), and control mice underwent none of these intervention (CON) groups. Cardiac cell proliferation was quantified via EdU immunohistochemistry. Cardiac Bulk-RNA sequencing data was generated to identify signaling mechanisms potentially impacted by HIIT and analyzed via the Deseq2 package and pathway enrichment analysis.
Result. MI+MIIT mice showed significantly higher ejection fraction, fraction shortening, and cardiomyocyte EdU signal compared to the MI-only group. Pathway enrichment analysis showed that signaling pathways known for regulating cardiac regeneration, including PI3k-Akt, MAPK, Hippo, and TGFb, were significantly enriched. Also, expressions of growth factors promoting cardiomyocyte proliferation, including POSTN, FSTL1, and FST, were increased in MI+MIIT hearts.
Conclusion: HIIT improved cardiac function in mice after MI; also, HIIT may promote regulators of heart regeneration and cardiomyocyte proliferation.
  • Bo, Bing  ( University of Alabama at Birmingham , Birmingham , Alabama , United States )
  • Nguyen, Thanh  ( UNIVERSITY OF ALABAMA , Birmiham , Alabama , United States )
  • Nakada, Yuji  ( University of Alabama at Birmingham , Birmiham , Alabama , United States )
  • Zhang, Jianyi  ( UNIVERSITY OF ALABAMA AT BIRMINGHAM , Birmiham , Alabama , United States )
  • Author Disclosures:
    BING BO: DO NOT have relevant financial relationships | THANH NGUYEN: DO NOT have relevant financial relationships | Yuji Nakada: DO NOT have relevant financial relationships | Jianyi Zhang: DO NOT have relevant financial relationships
Meeting Info:

Scientific Sessions 2024

2024

Chicago, Illinois

Session Info:

Cardiac Rehab, Exercise Training and Testing

Monday, 11/18/2024 , 11:10AM - 12:35PM

Moderated Digital Poster Session

More abstracts on this topic:
Estrogen receptor alpha inhibits right ventricle cardiomyocyte NLRP3 inflammasome activation and restores right ventricular contractile function in low estrogen states

Sobrano Fais Rafael, Givens Sophie, Bourgeois Alice, Woodcock Chen-shan, Petrache Irina, Woulfe Kc, Pullamsetti Soni Savai, Boucherat Olivier, Provencher Steeve, Ogle Brenda, Bonnet Sebastien, Das Neves Palotta Erica, Lahm Tim, Kopf Katrina, Mora Massad Karina, Neto Neves Evandro, Hoffer Christopher, Walts Avram, Frump Andrea, Goldenberg Neil

Adeno-associated virus-mediated gene delivery of PERM1 enhances cardiac contractility and mitochondrial biogenesis in mice.

Sreedevi Karthi, Doku Abigail Oforiwaa, James Amina, Do Sara, Zaitsev Alexey, Warren Junco

You have to be authorized to contact abstract author. Please, Login
Not Available