Logo

American Heart Association

  104
  0


Final ID: MDP1611

Proteomics Characteristics of Patients with Acute Coronary Syndrome

Abstract Body (Do not enter title and authors here): Background: Acute coronary syndrome (ACS) remains a significant cause of morbidity and mortality worldwide, with its molecular characteristics at the protein level still poorly understood. This study aims to elucidate the proteomic signatures of ACS patients using a comprehensive proteomic approach.
Methods: 182 ACS patients and 62 age and gender-matched healthy controls (HC) were randomly selected from our longitudinal multi-omic ACS cohort. Circulating proteins levels were measured with the Olink-Explore 3072 panel. Spearman correlation was used to examine the associations between proteins and clinical variables. Differential expression of proteins was analyzed using Benjamini-Hochberg-corrected T-tests.
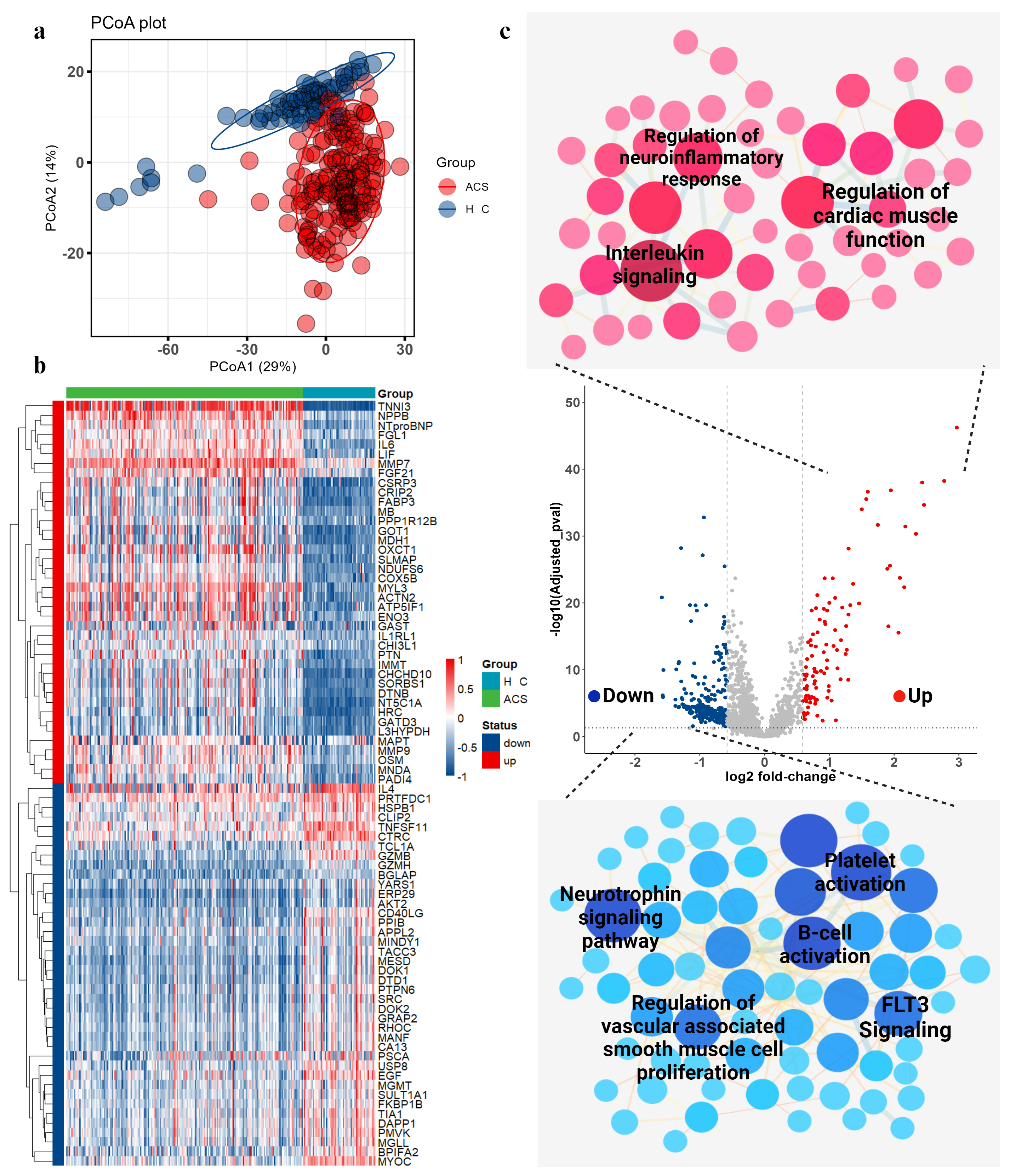
Results: Firstly, we screened proteins associated with clinical characteristics such as age, BMI and lipid profiles. As shown in figure 1, we identified several protein biomarkers associated with aging such as Elastin (ELN), Prokineticin 1 (PROK1), or exhibited gender-specific variations such as Kunitz Type 3 (SPINT3), and Insulin Like 3 (INSL3) in both healthy subjects and ACS patients. Proteins such as SSCD4 were significantly associated with BMI and lipids, suggesting a potential role in regulating lipid homeostasis. Then we analyzed the differential proteomic characteristics in ACS patients compared to HC patients and identified 1361 proteins with differential expression (false discovery rate, q<0.05 for all). We subsequently conducted a pathway enrichment analysis on the differential proteins. We found pathways involved in regulation of cardiac muscle function, interleukin signaling, and regulation of the neuro-inflammatory response were upregulated while pathways related to the regulation of vascular-associated smooth muscle cell proliferation and platelet activation were downregulated.
Conclusion: Our study demonstrates the efficacy of plasma proteomics in discerning demographic variations and elucidating the proteomic landscape of ACS patients. The significant differential protein expression observed underlines the value of a comprehensive proteomic approach in advancing our understanding of ACS pathophysiology and potentially facilitating the discovery of novel biomarkers.
  • Liu, Yiying  ( Insitute of Biophysics of Chinese Academy of Science , Beijing , China )
  • Huang, Rong  ( Shandong First Medical University , Jinan, Shandong , China )
  • Author Disclosures:
    Yiying Liu: No Answer | Rong Huang: DO NOT have relevant financial relationships
Meeting Info:

Scientific Sessions 2024

2024

Chicago, Illinois

Session Info:

Genomics, Proteomics, and Transcriptomics: Unraveling the Complexities of Biological Systems

Monday, 11/18/2024 , 11:10AM - 12:35PM

Moderated Digital Poster Session

More abstracts on this topic:
A Randomized Clinical Trial Evaluating Vitamin D Normalization on Major Adverse Cardiovascular-Related Events Among Acute Coronary Syndrome Patients: The TARGET-D Trial

May Heidi, Colipi Dominique, Whiting Tyler, Muhlestein Joseph, Le Viet, Anderson Jeffrey, Babcock Daniel, Wayman Libby, Bair Tami, Knight Stacey, Knowlton Kirk, Iverson Leslie

Anti-inflammatory effects of colchicine after myocardial infarction

Muroke Valtteri, Diaz Rafael, Maggioni Aldo Pietro, Pinto Fausto, Kouz Simon, Berry Colin, Lopez-sendon Jose, Koenig Wolfgang, Cossette Marieve, Guertin Marie-claude, Rheaume Eric, Rhainds David, Tardif Jean-claude, Brodeur Mathieu, Marchand Claude, Charpentier Daniel, Pedneault-gagnon Valerie, Rivest Patricia, Latour Frederic, Roubille Francois

You have to be authorized to contact abstract author. Please, Login
Not Available